4 年
手机商铺
公司新闻/正文
903 人阅读发布时间:2026-01-15 10:40
重复经颅磁刺激(rTMS)作为FDA批准的精神疾病治疗手段,虽被证实可缓解太空模拟环境诱发的情绪异常,但其分子靶点与调控网络仍缺乏系统性解析,限制了其在深空任务中的精准应用。 近日,天津大学杨佳佳教授团队在《Molecular Psychiatry》发表题为《Syn III participated in rTMS-modulated emotional rescue in the prefrontal cortex under simulated space composite environment》的研究论文,该研究整合全脑c-Fos成像、组织透明化(FDISCO)、有限元模型、基因组学及分子验证等多学科技术,构建模拟太空复合环境(SSCE)动物模型,系统探究rTMS改善情绪异常的分子机制。

1、SSCE暴露诱发mPFC神经元活性显著降低,多脑区功能受扰
研究构建4周时长的SSCE动物模型。借助组织透明化技术(FDISCO)联合c-Fos免疫标记,结合Allen小鼠脑图谱定位,首次实现SSCE下全脑神经元激活模式的三维可视化。结果显示,4周SSCE暴露后,内侧前额叶皮层(mPFC)作为情绪调控核心脑区,其神经元活性显著降低。此外,嗅球、海马、下丘脑等15个脑区的神经元活性均受显著影响,提示SSCE可诱发全脑范围的功能紊乱,而mPFC功能抑制可能是情绪异常的核心病理基础。

图1 SSCE 导致内侧前额叶皮层神经元的活性降低

图2 SSCE 对其他脑区中 c-Fos 表达的影响
2、rTMS精准激活mPFC,逆转SSCE诱导的皮层血流动力学异常
为验证rTMS的干预效应,研究通过有限元模型构建小鼠头部三维模型,模拟10Hz、1T强度rTMS的磁场分布,证实rTMS可在PFC区域形成高强度感应电场(核心皮层区电场强度达318.3 V/m),直接激活该区域神经元。进一步结合激光散斑成像与ASL,发现SSCE暴露可导致皮层主静脉血管直径增大、分支增多,提示宏观血流动力学异常;而连续2周rTMS干预能完全逆转上述血管结构改变,虽未显著影响皮层整体血流量,但有效恢复了血管稳态。

图3 rTMS干预有效性验证
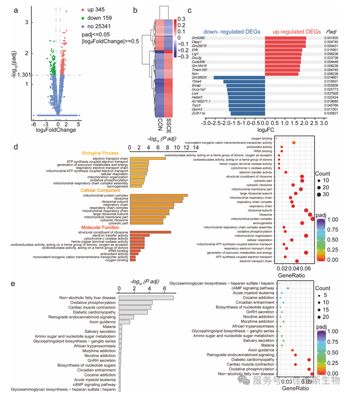
3、转录组解析:SSCE暴露下PFC呈现氧化应激与突触功能紊乱特征
研究通过RNA测序系统分析2周和4周SSCE暴露后PFC的转录组变化。2周暴露组共鉴定出504个差异表达基因(DEGs),其中345个表达上调、159个表达下调;GO与KEGG富集分析显示,上调基因主要富集于氧化磷酸化、氧化应激相关通路,下调基因则集中在突触传递、轴突发生等功能。4周暴露组DEGs数量降至119个(96个上调、23个下调),核心上调基因聚焦于炎症反应(Lcn2、Lrg1),下调基因仍与神经元结构相关。外周血检测进一步验证,SSCE暴露可导致皮质酮水平升高、GSH/GSSG比值降低,证实氧化应激与情绪异常相关联。

图4 2周 SSCE 暴露后小鼠前额叶皮层的 RNA 测序分析

图5 4周 SSCE 暴露后小鼠前额叶皮层的 RNA 测序分析
4、Syn III:rTMS改善SSCE相关情绪异常的核心调控靶点
分子验证显示,SSCE暴露显著降低PFC中Syn III的mRNA与蛋白表达,而rTMS干预可使其恢复至基线水平。为明确Syn III的功能,研究通过立体定位手术在mPFC进行Syn III过表达与敲低病毒注射,行为学实验证实:Syn III敲低可显著增强rTMS对SSCE诱导的抑郁样行为的改善效应,而过表达则削弱该效应。

图6 暴露于 SSCE 和经 rTMS 干预后血浆氧化应激水平及 PFC 炎症的变化

图7 rTMS改善SSCE暴露后情绪异常的分子靶点验证
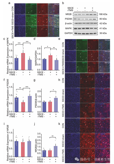
5、Syn III与MAPK/PSD95/NR2B协同,通过突触可塑性发挥神经保护作用
进一步探索Syn III的作用机制发现,Syn III与轴突标志物SMI312存在共定位,提示其参与突触功能调控。分子互作分析显示,SSCE暴露后PFC中MAPK的mRNA与蛋白表达显著上调,rTMS干预后恢复正常;PSD95在SSCE组呈下调趋势,rTMS可显著逆转其表达;NR2B作为NMDA受体关键亚基,其蛋白水平在rTMS干预后显著升高。

图8 Syn III 相关分子表达的验证

图9 机制总结
总结
该研究的核心突破在于:
1、首次联合全脑c-Fos+ FDISCO、有限元模拟与多组学分析,系统揭示了SSCE下全脑神经元激活模式与rTMS的靶向调控效应;
2、明确了Syn III作为rTMS改善太空相关情绪异常的关键靶点,阐明其与MAPK/PSD95/NR2B的协同调控网络,填补了rTMS在太空环境中分子机制研究的空白。