4 年
手机商铺
公司新闻/正文
119 人阅读发布时间:2026-01-19 20:22
血脑屏障(BBB)的强限制性通透性是CNS疾病药物研发的主要瓶颈,多数药物脑内蓄积不足、疗效不佳。现有免疫细胞介导的递送策略依赖体外制备负载药物的细胞,存在系统循环脱靶、BBB浸润效率低、免疫排斥风险及操作流程复杂等问题,严重阻碍临床转化。如何开发高效、安全、靶向性强的绕过BBB递送系统,已成为神经治疗领域亟待解决的关键难题。

近日,清华大学张敏军团队、首都医科大学附属北京天坛医院王伊龙团队等在《Cell》发表题为《Nanoparticles hijack calvarial immune cells for CNS drug delivery and stroke therapy》的研究。该研究基于颅骨内注射(ICO)技术与组织透明化成像+3D成像技术,通过白蛋白纳米颗粒(NPs)原位劫持颅骨髓系细胞,利用颅骨-脑膜微通道实现绕过BBB,将药物靶向递送至CNS病灶,在缺血性卒中模型中展现显著短期与长期治疗效果,且临床试点验证了其可行性与安全性。
JARVIS
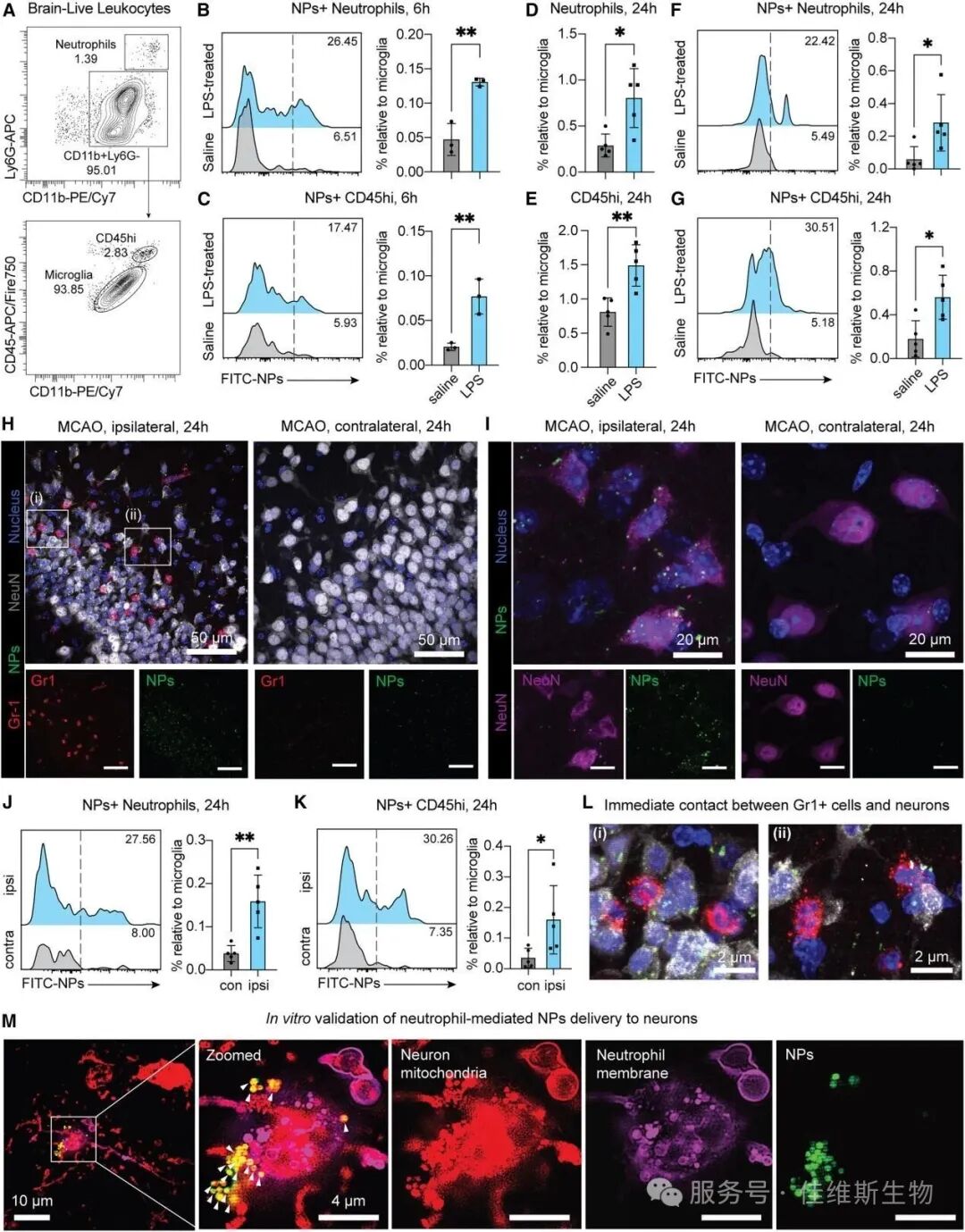
ICO注射介导白蛋白NPs高效靶向颅骨髓系细胞
研究选用临床批准的白蛋白NPs,借助补体调理作用实现髓系细胞靶向。通过ICO注射将NPs直接注入颅骨骨髓腔,高分辨率CT证实该区域存在互连的骨髓腔与脑膜微通道,为药物递送提供天然通路。体内实验显示,2小时内NPs被颅骨中性粒细胞(29.7%)和Ly6Chi单核细胞(49.4%)高效吞噬,LPS诱导神经炎症后吞噬率进一步提升至70.1%和76.1%。结合组织透明化、共聚焦、流式及TEM验证,证实NPs在颅骨骨髓内原位负载于髓系细胞,且无明显细胞毒性,全身泄漏率显著低于静脉给药。

图1 纳米颗粒在体内靶向颅骨髓系细胞
JARVIS
颅骨-脑膜免疫通路介导NP负载细胞定向迁移
利用组织透明化技术对颅骨进行透明化三维成像,实现颅骨-脑膜微通道结构及CD31标记血管分布三维可视化,为细胞迁移机制解析提供关键技术支撑。在神经炎症模型中,NP负载的Gr1+髓系细胞沿微通道大量迁移,其密度与分布比例显著高于假手术组。TEM与免疫荧光成像证实,这些细胞通过血管周围间隙向CNS迁移,部分进入硬脑膜并广泛分布,验证了颅骨-脑膜免疫通路作为CNS靶向递送“捷径”的生理基础,而组织透明化技术的应用实现了这一动态迁移过程的直观观测。

图2 颅骨髓系细胞通过颅骨-脑膜免疫通道介导纳米颗粒向中枢神经系统的递送
JARVIS
髓系细胞介导药物精准递送至CNS病灶神经元
在MCAO缺血性卒中模型中,NP负载细胞向缺血侧半球定向浸润,Gr1+细胞与NPs在病灶区域显著富集,对侧半球分布极少。共聚焦成像显示,NPs可有效递送至NeuN+神经元内,且髓系细胞与神经元直接接触。体外共培养实验证实,NP负载中性粒细胞可在数小时内将NPs传递给神经元。LC-MS/MS检测显示,ICO递送的NA1-NPs在脑内浓度显著高于静脉给药,缺血侧富集明显,脑-外周器官比值更高,证实该策略的靶向递送优势。

图3 颅骨髓系细胞促进向中枢神经系统病变的靶向递送
JARVIS
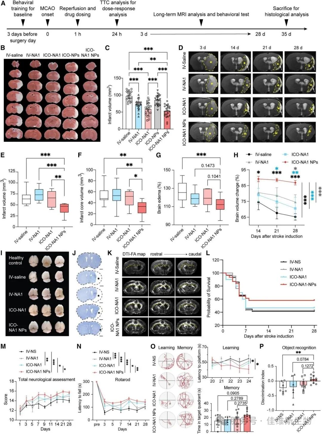
低剂量NP制剂显著改善卒中短期与长期预后
将神经保护剂nerinetide(NA1)负载于白蛋白NPs,ICO注射仅需静脉给药剂量的1/15,即可在MCAO模型中显著减少24小时梗死体积(额外减少26.7%),缓解脑水肿。延迟给药4.5小时仍保持疗效,而静脉给药无明显效果。长期观察(28天)显示,该策略可有效减轻脑萎缩,保护胼胝体完整性,改善感觉运动功能与认知能力,提高生存率。NPs的缓释特性延长了药物脑内暴露时间,为长期疗效提供保障。

图4 治疗性颅骨髓系细胞有效治疗急性缺血性脑卒中
JARVIS
临床试点验证ICO给药的可行性与安全性
前瞻性临床试验(SOLUTION,NCT05849805)纳入20例恶性大脑中动脉梗死患者,随机分为ICO+最佳医疗组与单纯最佳医疗组。ICO操作流程(定位、钻孔、注射、封孔)中位时长32分钟,后续注射仅需22分钟,CT证实钻孔仅穿透颅骨外板,无术中并发症。90天随访显示,两组不良事件发生率无显著差异,ICO组NIHSS评分改善更明显(60%患者改善≥4分),证实其临床安全性与潜在疗效。

图5 ICO 药物在 mMCAI 患者中给药的临床可行性、安全性和探索性疗效
总结
研究建立了“颅骨原位免疫细胞劫持-脑膜微通道迁移-绕过BBB-病灶靶向递送”的CNS药物递送新策略。研究利用颅骨骨髓免疫龛的天然优势,避免体外细胞制备的弊端,且借助组织透明化技术清晰解析了细胞迁移与递送机制。该策略以低剂量实现高效靶向治疗,临床试点验证了可行性,为CNS疾病(尤其是卒中)的药物递送提供了全新范式,同时彰显了组织透明化技术在神经免疫与递送机制研究中的独特价值。