4 年
手机商铺
公司新闻/正文
57 人阅读发布时间:2026-02-09 19:19
特应性皮炎(AD)引发的慢性瘙痒严重影响患者生活质量,现有治疗手段依赖局部或全身性药物,疗效不稳定且副作用明显。近年研究表明脊髓星形胶质细胞活化在慢性瘙痒发病中起关键作用,但相关调控机制尚未完全明确。

近日,复旦大学米文丽教授团队在《Acta Pharmacologica Sinica》 发表题为《Sophocarpine alleviates chronic itch in mouse atopic dermatitis by inhibiting spinal astrocyte reactivity and pro-inflammatory signaling》 的研究。该研究基于MC903诱导的AD小鼠模型,应用活体皮肤透明技术、免疫荧光、RT-qPCR等方法,证实槐果碱(SPC)可通过抑制脊髓星形胶质细胞活化及神经炎症信号通路缓解慢性瘙痒,为AD相关慢性瘙痒提供了新的治疗靶点。
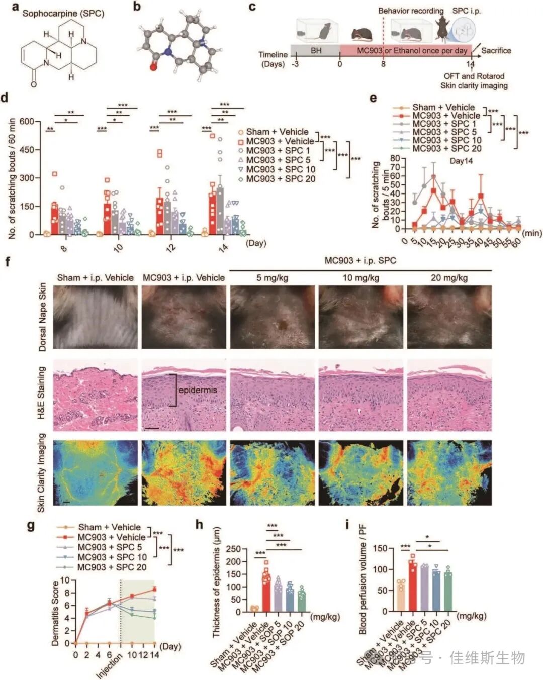
1、腹腔注射槐果碱显著改善AD小鼠慢性瘙痒及皮肤病变
研究采用MC903连续14天局部涂抹构建AD慢性瘙痒小鼠模型,从第8天开始给予不同剂量槐果碱(1、5、10、20 mg·kg⁻¹·d⁻¹)腹腔注射。行为学检测显示,5、10、20 mg/kg剂量组可显著减少小鼠自发抓挠行为,且呈剂量依赖性,1 mg/kg剂量无明显效果。组织学分析表明,槐果碱处理能有效逆转表皮增厚,改善皮肤炎症评分。利用佳维斯活体皮肤透明试剂(Jarvis, JA7011)对小鼠皮肤进行透明化,结合激光散斑血流成像,观察到槐果碱改善真皮血管扩张,降低皮肤血流灌注量。此外,槐果碱对小鼠体重、运动协调性及自发活动无显著影响。

图1 腹腔注射SPC显著改善AD小鼠慢性瘙痒及皮肤病变
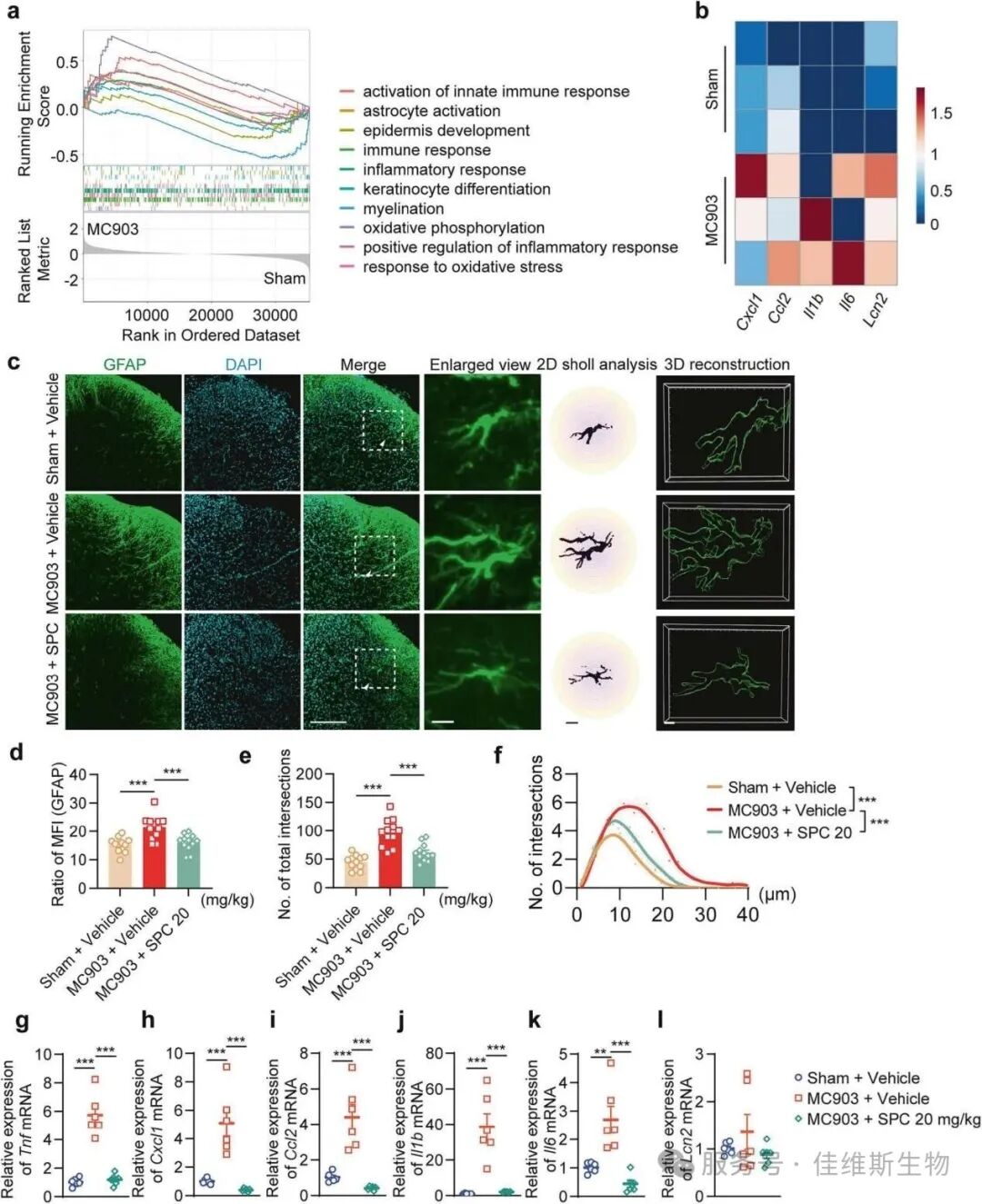
2、槐果碱抑制AD小鼠脊髓星形胶质细胞活化及炎症因子表达
通过基因集富集分析(GSEA)发现,AD小鼠颈段脊髓中星形胶质细胞活化及炎症反应通路显著富集。免疫荧光染色结合Sholl分析和3D重建显示,AD小鼠脊髓胶质纤维酸性蛋白(GFAP)表达升高,星形胶质细胞分支复杂性增加,而槐果碱处理可逆转这些形态学改变。RT-qPCR结果表明,槐果碱能下调脊髓中TNF、Cxcl1、Ccl2、Il1b、Il6、Lcn2等促炎因子的mRNA表达水平,提示其通过抑制脊髓神经炎症发挥抗瘙痒作用。

图2 SPC抑制AD小鼠脊髓星形胶质细胞活化及炎症因子表达
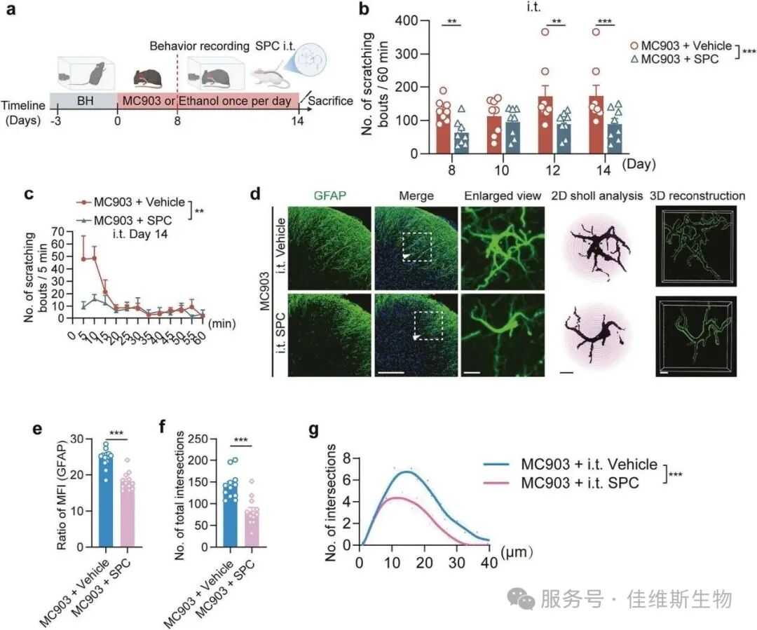
3、鞘内注射槐果碱改善瘙痒效应并抑制脊髓星形胶质细胞反应性
为明确槐果碱的中枢作用靶点,研究采用鞘内注射方式给予500 ng/10 μL槐果碱。结果显示,鞘内注射同样显著减少AD小鼠的抓挠行为,且免疫荧光检测表明其可降低脊髓GFAP免疫反应性,简化星形胶质细胞分支结构。结合槐果碱可穿过血脑屏障的特性,可能表明其抗瘙痒作用部分通过调控脊髓星形胶质细胞活性实现。

图3 鞘内注射槐果碱改善瘙痒引起的抓挠并降低脊髓星形胶质细胞反应性
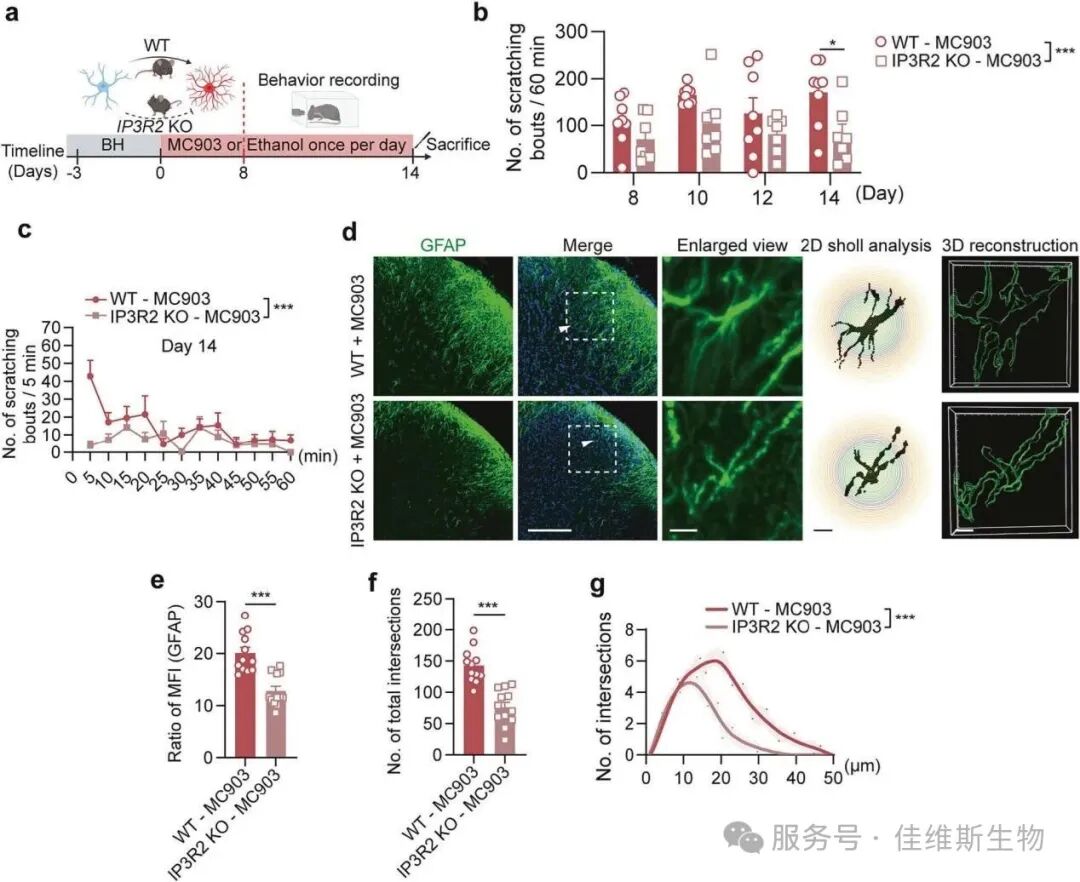
4、IP3R2介导的钙信号通路参与AD慢性瘙痒的调控
由于IP3R2是星形胶质细胞钙信号的关键调控因子,研究利用IP3R2敲除小鼠及星形胶质细胞特异性IP3R2条件敲除小鼠进行验证。行为学实验显示,整体敲除IP3R2或选择性敲除脊髓星形胶质细胞IP3R2,均有效缓解AD小鼠慢性瘙痒。免疫荧光分析证实,IP3R2缺失可抑制AD诱导的脊髓星形胶质细胞活化,且不影响小鼠运动功能。

图4 IP3R2敲除改善瘙痒效应并抑制星形胶质细胞反应性
5、槐果碱体外抑制星形胶质细胞炎症因子表达
体外实验采用原代小鼠脊髓星形胶质细胞、小鼠星形胶质细胞系C8D1A及正常人星形胶质细胞(NHA),经LPS刺激构建炎症模型。CCK-8实验证实5-200 μM浓度范围内槐果碱对星形胶质细胞无细胞毒性。RT-qPCR结果显示,槐果碱预处理可剂量依赖性下调三种星形胶质细胞中TNF、CXCL1、CCL2、IL1B、IL6、LCN2等炎症因子的mRNA表达,证实槐果碱可抑制星形胶质细胞的炎症活化。

图5 条件性删除颈椎脊髓背角中星形胶质细胞的IP3R2可改善瘙痒效应
研究总结
本研究明确了槐果碱通过调控IP3R2介导的钙信号通路及下游神经炎症因子表达,抑制脊髓星形胶质细胞活化,中断慢性瘙痒的病理循环。研究应用组织透明化、特异性敲除等技术,从体内外、中枢外周多重层面证实了星形胶质细胞作为治疗靶点的有效性,为AD慢性瘙痒提供了新的治疗选择。槐果碱作为天然活性成分,兼具疗效与安全性,有望开发为治疗临床AD相关慢性瘙痒的新型药物。