调查发现,高达88%的慢性疼痛患者伴随有睡眠障碍,与此同时,约一半的失眠患者伴随有疼痛症状。这种共患病使得慢性疼痛和睡眠障碍病程更加严重。然而对其神经基础特别是参与其中的神经投射核团知之甚少。之前有研究发现同一神经元核团可以调控参与不同的神经元表征。作者将目标放在了伏隔核(nucleus accumbens,NAc), 它在大脑的奖赏、快乐、 成瘾、 侵犯、 恐惧等活动中起重要作用。其中也参与了对疼痛以及睡眠/觉醒调控过程中的调控。
近日,徐州医科大学麻醉学重点实验室曹君利/安述明研究团队揭示疼痛和睡眠障碍具有相同的伏隔核神经调控机制。

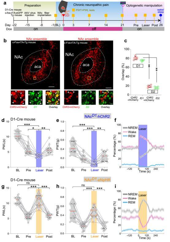
作者首先通过c-Fos-tTA转基因小鼠以及Tet-Off系统(该系统给予多西环素后,靶基因不表达),识别和操纵慢性收缩性损伤(chronic constrictive injury,CCI)激活的NAc神经元。将AAV2-tre-tight-ChR2-mcherry单侧注射到小鼠的NAc脑区,并在CCI术后21天期间终止多西环素(Tet-Off)的添加,从而在CCI激活的NAc脑区神经元中表达ChR2。使得 mCherry 标记的ChR2 与 c-Fos 阳性的 NAc 神经元共表达,c-Fos 是神经元激活的分子标志。然后使用光纤度记录监测该群神经元在睡眠-觉醒周期中的放电活动发现:与NREM或REM睡眠间期相比,CCI-ChR2神经元在清醒期间的平均峰值率要高得多。综上,CCI诱发的慢性疼痛激活的NAc神经元集群在给予小鼠非伤害性刺激以及小鼠觉醒时放电频率显著增加;而非慢性疼痛激活的NAc神经元放电频率无显著变化(图1)。根据调节痛觉和睡眠/觉醒过程中神经元活动的变化特征,作者认为NAc中由慢性疼痛激活的神经元集群可同时调节疼痛和睡眠/觉醒行为表征。
图1 NAc中存在同时参与疼痛以及睡眠/觉醒调节的神经元集群
为进一步验证NAc神经元集群对疼痛以及睡眠/觉醒行为的调节,作者通过c-Fos-tTA转基因小鼠以及Tet-Off系统,对NAc区域CCI-ChR2 NAc神经元集群进行光遗传激活(10 Hz),发现激活该神经元集群可加剧CCI小鼠的疼痛行为,减少CCI小鼠的非快眼动睡眠时间(NREM)以及增加觉醒时间。同时作者也通过c-Fos-tTA小鼠、Tet-Off结合Cre-Off系统,将ChR2-mCherry特异性表达在c-Fos 非阳性神经元中,将这些表达ChR2的神经元定义为NAc非集成神经元,通过反向验证发现光遗传激活该类神经元集群并不影响CCI小鼠的疼痛以及睡眠/觉醒行为(图2)。

图2 激活NAc神经元集群加剧疼痛行为并且减少小鼠NREM时间
作者也利用c-Fos-tTA小鼠以及Tet-Off系统,在NAc脑区注射AAV2-Tre-tight-eNpHR-mcherry,发现光遗传抑制CCI激活的NAc神经元集群对可缓解疼痛,并且可增加NREM时间(图3)。

图3 抑制NAc神经元集群缓解疼痛行为并且增加小鼠NREM时间
NAc主要由两种主神经元亚型组成,一种表达多巴胺D1受体,另一种表达D2受体。为验证NAc脑区调控不同行为模式是哪种类型的神经元所介导的,作者通过荧光原位杂交技术发现CCI诱导的NAc集群表达多巴胺D1受体居多(80.73±1.72%),表明D1神经元占该类集群神经元的大多数。对这两群神经元分别进行调控发现,光遗传学(473nm,10Hz)激活NAc-D1神经元发现痛觉增加,觉醒时间增加;而光遗传学(589nm,8-s on/2-s off)抑制NAc-D1神经元发现痛觉减少,觉醒时间相应减少。同之前CCI诱导的NAc集群研究一致。表明非伤害性疼痛与睡眠两行为是由CCI诱导的NAc脑区相同类型多巴胺神经元所介导的(图4和图5)。
图4 激活/抑制NAc脑区D1神经元对疼痛以及睡眠/觉醒行为的调节
图5 激活/抑制NAc脑区D1神经元对疼痛以及睡眠/觉醒行为的调节
单个NAc神经元集群调节两种明显不同的行为表征很可能涉及不同的投射环路参与其中。研究发现小鼠NAc神经元集群可投射至下游的多个核团,包括腹外侧导水管周围灰质vlPAG、下丘脑外侧区LHA、中缝背核DR、POA以及VTA等,通过顺行示踪技术发现下游脑区中POA以及VTA是调节睡眠与疼痛的关键脑区,作者同时使用rAAV2-retro分别在POA和VTA中表达mCherry和EGFP,逆行示踪来证明NAc神经元集群向它们的投射发现mCherry与EGFP信号在c-Fos阳性 NAc集群神经元中有30%的重叠。因此作者重点关注NAc-POA以及NAc-VTA神经环路对疼痛以及睡眠/觉醒行为的影响(图6)。接下来作者使用双病毒系统,首先将顺行跨突触病毒pAAV1-PTRE-tight-NLS-Cre注射到NAc中,一周后将AAV8-Ef1a-DIO-eNpHR-mcherry注射到CCI小鼠POA或VTA中,通过Cre-loxp系统验证NAc向下游两个核团的投射并使eNpHR-mcherry在NAc神经元集群支配的POA或VTA神经元中选择性表达。5周后通过光遗传实验发现,NAc神经元集群支配的POA神经元在不影响疼痛样反应的情况下促进觉醒,而NAc神经元集群支配的VTA神经元在不影响睡眠的情况下加剧疼痛样反应(图7)。这些结果显示NAc神经元集群通过两条不同脑区的神经投射分别调节疼痛以及睡眠/觉醒行为。
图7 抑制NAc神经元集群支配的POA/VTA神经元对疼痛以及睡眠/觉醒行为的调节
综上,该团队报道了伏隔核NAc脑区存在同时调控疼痛样行为和睡眠/觉醒的神经元集群,这一神经元集群分别通过视前区(VOA)和中脑腹侧被盖区(VTA)参与调节睡眠/觉醒和疼痛行为。该研究揭示了慢性疼痛-睡眠障碍共病的神经机制,为临床治疗提供了新思路。
佳维斯生物拥有从事6年以上神经环路及光遗传研究经验的博士团队,能提供各类神经示踪标记、示踪神经透明化三维成像、化学遗传及光遗传、电生理膜片钳、神经环路双光子/多光子成像等多项领先的技术检测服务及相关产品,助力我国神经科学领域研究!