抑郁症是一种高度异质性的精神障碍,给个人和社会带来了极大的经济负担,WHO预测到2030年,抑郁症将成为全球最大的疾病负担。抑郁症的发病因素繁多,其中慢性压力是一个主要的危险因素。中科院洪浩教授团队在《Neuron》上发表相关研究揭示了TGR5介导的下丘脑外侧-dCA3背外侧环路调节雄性小鼠的抑郁样行为机制探究。利用慢性社会失败应激(CSDS)和慢性约束应激 (CRS) 的雄性小鼠抑郁模型,发现抑郁样小鼠下丘脑外侧LHAGABA能神经元TGR5显著降低,其兴奋性增加。上调LHA中TGR5或抑制GABA能兴奋性可显著缓解抑郁样行为,而下调TGR5或增强GABA能兴奋性可促进应激诱导的抑郁样行为。
研究已知 TGR5是Takeda G蛋白偶联受体5,又称为G蛋白偶联BA受体(GPBAR1),可在能量代谢中发挥作用。研究发现慢性应激导致海马和下丘脑的TGR5减少。已知抑郁症患者的下丘脑-垂体-肾上腺(HPA)轴过度活跃。下丘脑外侧区(LHA)在协调各种生理功能(如应激、摄食)中起着重要的神经解剖学中枢作用。LHA包含GABA能、谷氨酸能和肽能神经元,如食欲素和黑色素浓缩激素(MCH)。目前已知LHA中orexin或MCH能神经元的失调参与了抑郁症的发病机制。而LHA GABA能神经元是否介导抑郁样行为仍不清楚。基于以上背景,作者研究确定了TGR5和LHA GABA能神经元作为开发潜在抗抑郁策略的新靶点的新思路。
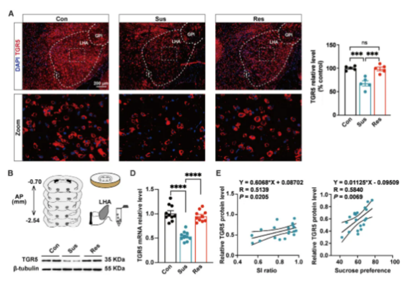
一、慢性应激降低LHAGABA能神经元中TGR5的表达
作者通过CSDS和CRS两组模型建立抑郁样状态,将CSDS小鼠分为易感组和抵抗组。结果显示,易感小鼠的外侧下丘脑区、内侧视前区(mPOA)和下丘脑背内侧核(DMH)中的 TGR5 显著下降。值得注意的是,在易感小鼠中,LHA 中的 TGR5 蛋白水平与 SI(Social Interaction)比率和糖水偏好呈正相关。作者进一步通过小鼠 LHA 的冠状切片后发现,大部分(92.73% ± 6.30%)TGR5+细胞对 GABA 有免疫反应,只有小部分(11.34% ± 5.31%)对 CaMKIIα 有免疫反应。此外,易感小鼠和 CRS 小鼠的 LHAGABA TGR5 均显著减少。这些发现表明,LHAGABA TGR5 参与了与抑郁相关状态的发病机制。

二、LHAGABA能神经元参与调节抑郁样行为
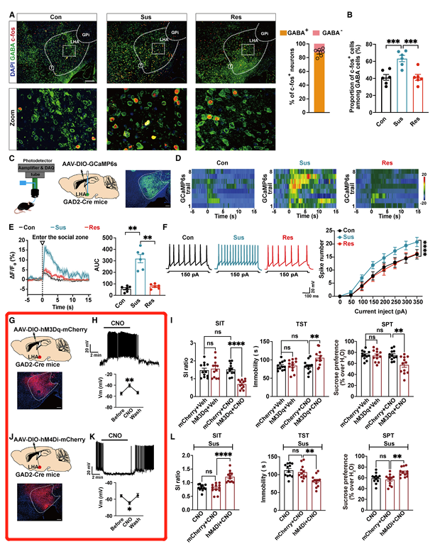
作者通过检测CSDS易感小鼠中不同脑区的即早基因c-fos发现在 LHA 的 GABA能神经元中,易感小鼠的 c-fos 表达升高。接下来,作者将 AAV-DIO-GCaMP6s 注入 GAD2-Cre 小鼠的 LHA 中,并同时植入光纤。与对照组和抵抗组小鼠相比,易感小鼠在进入社交区域时,LHAGABA能神经元中的钙信号显著增强,且易感小鼠和 CRS 小鼠的 LHAGABA能神经元的放电频率也显著增加。同时,作者通过化学遗传干预发现通过打Gq病毒激活LHAGABA能神经元后,小鼠显示出较低的 SI 比率,较高的 TST(Tail Suspension Test)不动性,以及较低的 SPT(Sucrose Preference Test),表明小鼠呈现一个明显的抑郁样行为。当使用化学遗传学Gi病毒抑制 LHAGABA能神经元后,显著增加了 SI 比率,降低了 TST 中的不动性并增加了 SPT。表明被慢性应激激活的 LHAGABA能神经元参与调节了抑郁样行为。

三、LHAGABA 能神经元中TGR5对抑郁样行为的调节作用
为了证明 LHAGABA能神经元 TGR5 在抑郁样中的作用,作者对 LHAGABA能神经元中的 TGR5 分别进行了敲低和过表达。全细胞记录显示,TGR5 的敲低增加了神经元的兴奋性,从而导致了小鼠显著的抑郁样行为。而 TGR5 过表达后,则降低了神经元的兴奋性。这表明,TGR5 的上调足以抑制 LHAGABA能神经元的兴奋性,并且显著逆转了 CSDS 和 CRS 小鼠的抑郁样行为。为了进一步确定 TGR5 是否通过抑制 LHAGABA能神经元活性产生抗抑郁样效果,作者对 hM3Dq-mCherry 预处理的小鼠进行了 CSDS 或 CRS。结果表明,通过TGR5 产生的抗抑郁样效果被 LHAGABA能神经元的化学遗传学激活完全阻断。以上发现强调了 TGR5 在 LHAGABA能神经元中调节抑郁样行为的关键作用。

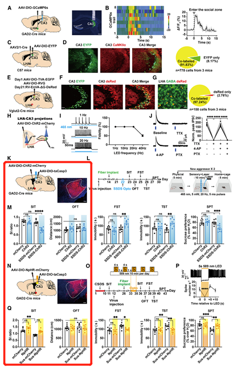
四、LHAGABA→dCA3CaMKIIα→DLSGABA 环路调节抑郁样行为
在抑郁模型鼠中发现荧光信号在 DLS(Dorsolateral Septum,背外侧隔)中也明显表达,GABA 神经元周围存在表达 EYFP 的末梢。为了进一步确认 LHA/dCA3/DLS 的投射,作者对 dCA3 和 DLS 进行了顺向跨单突触示踪。3 周后,在 dCA3 中注入了 RV-ENVA-DG-DsRed,作者在 LHA 观察到与 GABA 共定位的 dsRed+ 神经元。作者又通过电生理功能验证来表征 LHAGABA→dCA3CaMKIIα→DLSGABA 环路的功能连接,同时证实了 EPSC(兴奋性突触后电流)的单突触性质。作者又进行了一系列的光遗传学实验通过ChR2病毒的光遗传激活和NpHR病毒的光遗传抑制证明了该环路在调节抑郁样行为中的作用。结果表明 LHA 支配的 DLS 投射 dCA3 CaMKIIα 神经元的光遗传激活,导致了显著的抗抑郁样行为。而 DLS 投射 dCA3 CaMKIIα 神经元的化学遗传学抑制显著削弱了由光遗传抑制(通过 dCA3 投射 LHAGABA能神经元)所诱发的抗抑郁样效应。因此,这些观察结果证明了在抑郁状态下存在一个直接的功能性 LHAGABA→dCA3CaMKIIα→DLSGABA 三级环路。

综上所述,作者发现了TGR5 介导的细胞信号传导以及 LHAGABA→dCA3CaMKIIα→DLSGABA 三级环路在抑郁相关状态中的作用。加深了对 TGR5 和 LHAGABA能神经元的了解,对慢性压力引起的抑郁起到了一个新的启示,有助于开发潜在抗抑郁策略的新靶点。