3 年
手机商铺
公司新闻/正文
580 人阅读发布时间:2024-06-25 11:59
01 雌性小鼠比雄性小鼠表现出更高的焦虑易感性
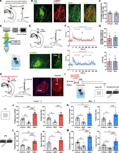
通过对雌性和雄性小鼠5min的强迫游泳后,通过检测小鼠旷场(OFT)和高架十字(EPM)等焦虑行为学指标发现只有雌性小鼠在旷场中心区域时间和高架开臂时间/次数明显降低,这表明5min的强迫游泳可以诱导雌性小鼠的焦虑易感性,且该模型是研究雌性焦虑易感性的有用范式(图1)。

图1. 雌性小鼠在急性暴露于强迫游泳压力后比雄性小鼠表现出更高的焦虑易感性
接下来作者通过化学遗传学做了反转实验,通过在CeA CRF神经元中表达AAV2/9-Ef1α-DIO-hM3D-WPRE 或 AAV2/9-Ef1α-DIO-hM4D-WPRE,并将套管靶向到ovBNST,在强迫游泳压力前10 分钟对CNO 进行ovBNST 内给药,以特异性激活或抑制ovBNST 内的CeA CRF 投射,结果表明应激期间激活该通路可以引起焦虑样行为,抑制该通路则抑制小鼠焦虑样行为,上述结果表明CeA-ovBNST CRF通路的解剖结构及其在应激诱导的焦虑易感性中的作用没有性别差异(图2)。

图2. CeA CRF 对 ovBNST 的投射介导了两性的压力和焦虑
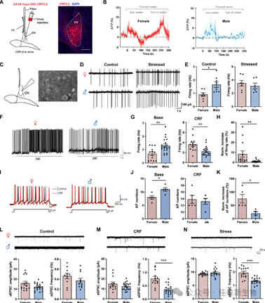
02 应激诱导的ovBNST的CRF释放具有性别差异并引起雌性小鼠ovBNST中CRF神经元的过度兴奋
为了进一步确定应激期间ovBNST 中CRF 总体释放状况,作者使用了CRF 感受器来监测雌性和雄性小鼠在强迫游泳期间ovBNST 中CRF的动态释放,将AAV9-hsyn-DIO-CRF2.0 表达到 CRF-Cre 小鼠的ovBNST 中,结果表明强迫游泳期间,ovBNST的总体CRF释放表现出明显的性别差异,雌性的CRF释放明显增多;接下来作者对ovBNST中CRF神经元进行了膜片钳检测,发现自发动作电位和诱发动作电位存在显著的性别差异,ovBNST CRF神经元在雄性中具有较高自发动作电位和诱发动作电位,在模拟应激后,雌性和雄性的自发动作电位和诱发动作电位都有所增加,上述结果表明,在CRF依赖性应激期间,雌性小鼠的ovBNST CRF神经元比雄性小鼠更容易被激活(图3)。

图3. 在应激期间,CRF释放在ovBNST中是性别不同的,并在体外驱动雌性小鼠中ovBNST CRF神经元的过度兴奋
03 应激诱导雌性小鼠体内ovBNST CRF神经元的过度兴奋
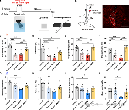
结果显示雌性小鼠在5 min强迫游泳期间对ovBNST CRF神经元进行100s至300s的光遗传学抑制,可以阻止应激诱导的焦虑样行为的出现;而雄性小鼠在5分钟强迫游泳期间从100秒到300秒的ovBNST CRF神经元的光遗传学激活可以促进压力诱导的焦虑样行为的出现,这些结果表明,ovBNST CRF神经元激活模式在强迫游泳应激引起的雌性易感性中起着重要作用(图4)。

图4.在雌性和雄性小鼠之间的应激期间ovBNST CRF神经元激活模式的光遗传学操作可以逆转它们对焦虑的易感性
总结
促肾上腺皮质激素释放因子(CRF)表达在终纹床核椭圆形核(ovBNST)中,但其在女性的焦虑易感性中的作用尚不清楚。在这里,作者建立了一个针对雌性易感的焦虑范式。发现在体外和体内研究中,ovBNST在应激期间的CRF释放显著表型为雌性增多,并且ovBNST CRF神经元在应激期间更容易在雌性小鼠中过度兴奋。此外,在雌性和雄性小鼠之间的应激期间ovBNST CRF神经元激活模式的光遗传学调节可以逆转它们对焦虑的易感性。最后,CRF 受体 1 型(CRFR1)介导 CRF 诱导的 ovBNST CRF 神经元兴奋并显示偏向女性的表达。女性 ovBNST CRF 神经元中 CRFR1 水平的特异性敲低或男性的过表达可以逆转它们对焦虑的易感性。因此,作者发现 CRFR1 介导的雌性小鼠中 ovBNST CRF 神经元的过度兴奋编码了雌性偏向的焦虑易感性。