3 年
手机商铺
公司新闻/正文
241 人阅读发布时间:2024-11-06 15:25
睡眠是维持机体健康的基本生理过程,但现代生活方式往往导致人们睡眠不足,从而导致各种健康问题。慢性睡眠障碍往往与代谢、认知、心血管和免疫功能障碍等有害的生理变化相关。睡眠障碍也会导致认知功能障碍和糖尿病的发展以及代谢功能障碍。然而,睡眠障碍与代谢紊乱之间的分子机制仍未阐明。2024年8月19日,四川大学华西医院李涛教授在Cell子刊《Cell Metabolism》上发表了题为:Acetate enables metabolic fitness and cognitive performance during sleep disruption的研究论文。该研究聚焦在碎片化睡眠(Sleep fragmentation,SF)对葡萄糖代谢稳态和认知功能的影响,首次揭示了乙酸在碎片化睡眠中维持糖代谢稳态和认知功能的重要作用,系统解析了乙酸通过激活丙酮酸羧化酶,促进下丘脑星形胶质细胞糖酵解和三羧酸循环,调控葡萄糖代谢,从而维持碎片化睡眠中代谢稳态和认知功能。

一、SF损害葡萄糖代谢和认知能力
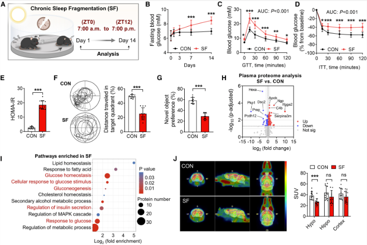
作者首先使用成年C57BL/6J雄性小鼠构建了Sleep fragmentation(SF)模型,通过脑电图EEG/肌电图EMG的睡眠/觉醒分析发现与对照小鼠相比,SF小鼠在光照期间表现出更高的觉醒度,非快速眼动NREM减少,快速眼动REM增加,SF小鼠表现出更频繁的睡眠状态的转换、血糖水平显著升高和葡萄糖耐量异常以及胰岛素抵抗。同时,通过新物体识别NOR和水迷宫MWM检测发现SF小鼠表现出认知能力受损。
接下来,作者通过血浆蛋白组学发现SF引起血浆蛋白发生显著变化且主要与葡萄糖稳态有关,表明SF破坏了小鼠的葡萄糖代谢。以上结果表明,SF损害小鼠的葡萄糖稳态和认知能力,同时也会减少相关大脑区域的葡萄糖代谢(图1)。

图1 SF小鼠表现出葡萄糖代谢降低和认知障碍
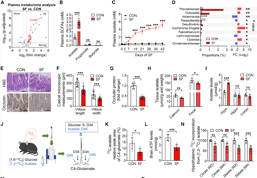
二、SF 小鼠的乙酸盐在外周循环和下丘脑中显著增加
为了进一步研究SF小鼠的代谢改变,作者通过小鼠血浆样本的代谢组学发现乙酸盐在SF小鼠血浆中的浓度逐渐增加。由于乙酸盐主要由肠道细菌产生,通过比较对照和SF小鼠的肠道微生物群发现SF小鼠表现出肠道微生物群组成的显著改变,SF小鼠的肠上皮形态受到显著损害,绒毛形态和肠屏障蛋白Occludin表达减少。此外,SF小鼠盲肠和粪便中的乙酸盐水平显著降低。这些结果表明,产生乙酸盐的菌群丰度增加与肠道屏障破坏之间存在潜在关联,导致SF小鼠外周血中乙酸盐水平升高。
接下来作者通过核磁共振碳谱(13C-NMR) 同位素异构体分析发现酰基辅酶 A (CoA) 合成酶短链家族成员ACSS 1是负责在线粒体中将乙酸盐转化为乙酰辅酶 A 的关键酶,在下丘脑中减少,这些发现表明,ACSS1表达降低导致乙酸盐在下丘脑中积累,这可能会影响葡萄糖代谢(图2)。
图2 SF小鼠的外周血和下丘脑中乙酸盐显著增加
三、乙酸盐改善SF小鼠的血糖水平、胰岛素敏感性和认知能力
作者通过给SF小鼠持续14天的乙酸盐口服后小鼠表现出葡萄糖代谢改善并逆转了SF诱导的认知障碍。这些结果共同表明,SF 期间的乙酸盐积累对SF小鼠的代谢功能障碍和认知障碍起到保护作用。此外,作者在SF期间给予成年 C57BL/6J 雄性小鼠广谱抗生素处理以抑制乙酸盐的产生。抗生素处理显著降低了下丘脑、盲肠和血浆中的乙酸盐水平,并通过乙酸盐干预恢复了这种水平。尽管对照小鼠口服广谱抗生素不会破坏葡萄糖耐量或损害认知功能和胰岛素敏感性,但用抗生素干预的SF小鼠表现出葡萄糖代谢和认知功能受损。这些缺陷通过补充乙酸盐得到恢复,证实肠道微生物群衍生的乙酸盐可以防止SF对小鼠的有害影响。
同时作者还进行了乙酸盐的脑室内给药以直接检查其对下丘脑的影响。在下丘脑中给予乙酸盐导致SF小鼠的葡萄糖代谢、胰岛素信号传导和认知能力得到改善,以上表明乙酸盐是葡萄糖和胰岛素代谢的有效调节剂。
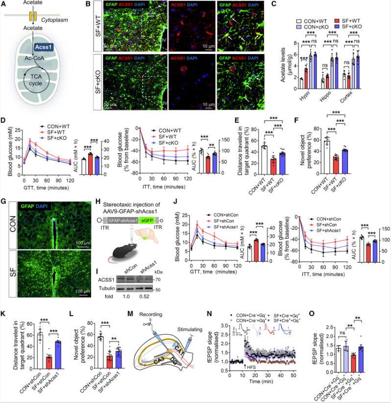
四、Acss1 敲除逆转SF诱导的代谢和认知功能障碍
乙酸盐在线粒体中被 ACSS1 转化为乙酰辅酶A。ACSS1特异性地在胶质细胞中表达,以星形胶质细胞表达最高。接下来,作者通过星形胶质细胞特异性 Acss1 敲除(cKO)小鼠,通过免疫荧光分析证实 Acss1 cKO小鼠增强了乙酸盐在大脑中的积累。SF 诱导14天后,Acss1 cKO 逆转了SF小鼠的代谢缺陷,包括葡萄糖耐量改善、胰岛素敏感性降低和认知受损。
进一步研究发现,SF小鼠下丘脑室旁核(paraventricular nucleus,PVN)的星形胶质细胞显著活化。并且SF诱导PVN 内的星形胶质细胞ACSS1表达降低。该研究通过星形胶质细胞特异性干扰或过表达Acss1靶向调控室旁核PVN的乙酸水平,发现可以改变SF小鼠的葡萄糖代谢稳态和认知功能,证实了PVN中乙酸水平在维持葡萄糖代谢和认知功能中的重要作用。
为了探索PVN星形胶质细胞与认知之间的神经解剖学和功能联系,作者通过神经环路示踪确定了从 PVN 到海马体的CA1和DG区域的神经纤维投射。此外,为了评估 PVN 星形胶质细胞中乙酸盐代谢对认知的直接影响,作者在PVN中敲除 Acss1 后对海马神经元进行了膜片钳功能验证,发现调节 PVN星形胶质细胞中的乙酸盐代谢可以改变海马神经元的长期增强LTP,证明从 PVN 到海马体的功能连接。这些发现共同表明,乙酸盐在 PVN中的积累代表了一种适应性反应,对SF的不利影响起到保护作用(图3)。

图3 Acss1 敲除逆转SF诱导的代谢和认知功能障碍
总结:
睡眠对机体健康至关重要,睡眠不足与代谢、认知和心血管功能障碍的风险增加有关。本研究使用慢性睡眠碎片化SF小鼠模型研究了睡眠障碍如何导致代谢失衡和认知障碍。与对照组相比,SF小鼠表现出认知、葡萄糖代谢和胰岛素敏感性受损。通过输注乙酸盐或星形胶质细胞特异性 Acss1 缺失以提高乙酸盐水平,作者观察到SF小鼠的代谢和认知障碍减轻。这篇研究首次揭示了乙酸在碎片化睡眠中维持糖代谢稳态和认知功能的重要作用,系统解析了乙酸通过激活丙酮酸羧化酶,促进下丘脑星形胶质细胞糖酵解和三羧酸循环,调控葡萄糖代谢,从而维持碎片化睡眠中代谢稳态和认知功能。‘