Nature | 与学习相关的星形胶质细胞集群调节记忆回忆
198 人阅读发布时间:2024-12-13 12:15
学习期间激活的特定神经元对于后续的记忆是必要的,它构成了记忆的细胞学基础。特定的记忆神经元的一个标志性特征是即早基因IEG的表达,该基因是记忆形成的一个重要方面。作为三突触的一部分,星形胶质细胞和记忆神经元密切相关,在调节包括与学习和记忆相关的环路中起着重要作用。然而,星形胶质细胞的亚群是否对诱导记忆的刺激做出反应并参与记忆存储还未阐明。2024年11月6日,美国德克萨斯州休斯顿贝勒医学院Benjamin Deneen在《Nature》杂志发表研究论文“Learning-associated astrocyte ensembles regulate memory recall”,提出与学习相关的星形胶质细胞集群LAAs与记忆神经元相互结合,参与记忆回忆的调节过程。
学习依赖性星形胶质细胞激活
海马功能及记忆相关行为取决于神经元与星形胶质细胞的相互作用。作者为了检测海马星形胶质细胞如何对神经元活动做出反应,通过化学遗传策略将Gq-mCherry注射到齿状回中,并在氯氮平 N-氧化物(CNO)刺激下诱导了 IEG c-Fos 在齿状回DG和 CA1 中的星形胶质细胞亚群中的表达。接下来,作者使用情境条件恐惧检测在海马环路中引发自然学习记忆活动,发现齿状回 和CA1 中表达 c-Fos 的星形胶质细胞的活动依赖性增加,在学习事件后1.5小时达到峰值。这些发现表明,海马神经元活动激活了星形胶质细胞的一部分亚群。同时Fos cKO小鼠在条件恐惧FCT和新物体识别NOR中也表现出突触可塑性下降,认知受损的表现。综合这些发现,证明了在学习记忆期间海马星形胶质细胞亚群的激活对突触可塑性和记忆环路至关重要(图1)。
图1 星形胶质细胞c-Fos的依赖性调控记忆的形成
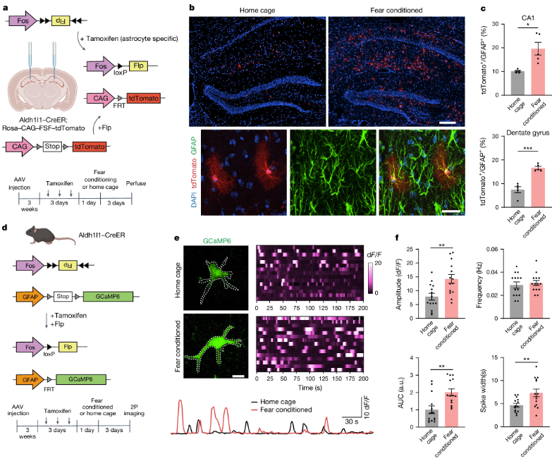
前述研究结果表明,只有一小部分星形胶质细胞响应海马神经元活动而表达 c-Fos,这些星形胶质细胞可能选择性地参与它们被激活的学习相关事件的记忆。为了研究这些亚群,作者开发了特定的病毒策略使 LAA 能够特特异性标记。通过这种策略,作者将Fos-Flex-FLP AAV注射到海马中,用他莫昔芬连续处理三天,之后让这些小鼠进行情境条件恐惧检测,观察到与对照组相比,在海马体中表达 GFAP 的 tdTomato 标记细胞的数量显著增加,这表明以记忆依赖性方式成功标记了星形胶质细胞。并成功验证了所有tdTomato阳性的细胞都表达 GFAP,且他莫昔芬给药不会影响星形胶质细胞c-Fos的表达。后续通过钙活动的变化来反映学习激活的星形胶质细胞群,并证明了星形胶质细胞在记忆巩固过程中神经元-星形胶质细胞相互作用的变化(图2)。
图2 对LAA的遗传学标记
学习相关星形胶质细胞群的重新激活引发记忆回忆
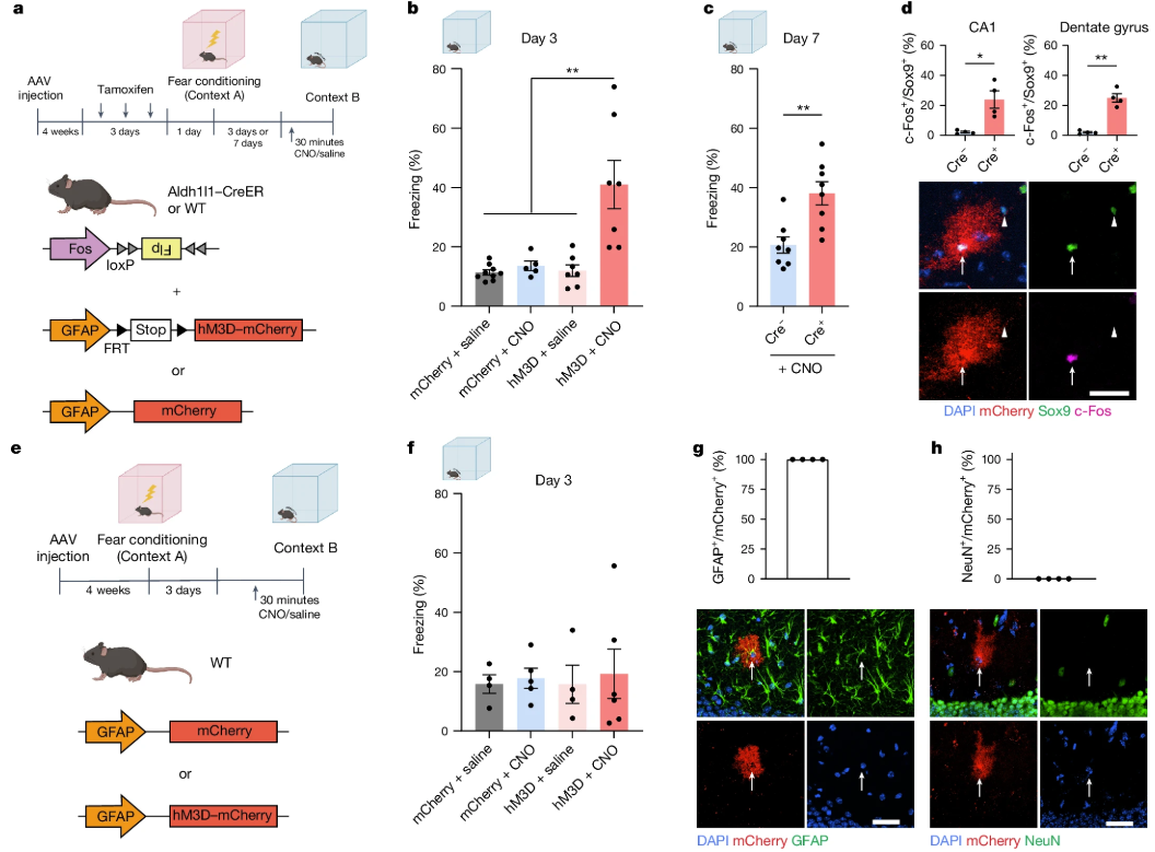
作者前述发现,与学习相关的星形胶质细胞群调节海马环路的可塑性和神经元活动。通过选择性地重新激活在条件恐惧期间被标记的LAAs是否能够引起小鼠在经历恐惧时表现出的适应性行为。使用Aldh1l1-CreER小鼠在新的环境中进行条件恐惧时,标记星形胶质细胞群。在条件恐惧后7天内通过注射CNO重新激活LAAs,当小鼠被放置在不同的环境时,freezing僵直行为显著增加。此外,在条件恐惧后三周通过重新激活LAAs观察到类似的freezing僵直行为,这表明星形胶质细胞群介导的记忆现象较为持久,而其余非学习相关的星形胶质细胞激活不会引起小鼠僵直。这些结果表明,选择性重新激活在条件恐惧期间被激活的海马星形胶质细胞群足以引发记忆回忆(图3)。

图3 LAA的重新激活会引起记忆回忆
总结:
在这里,作者表明学习过程中会诱导海马星形胶质细胞亚群c-Fos的诱导表达,并调节小鼠海马环路的功能。在记忆学习事件结束后,星形胶质细胞亚群与c-Fos的共标表明它们与特定记忆神经元密切相关,这些星形胶质细胞亚群的重新激活会唤起记忆回忆。在学习过程中,特定的星形胶质细胞会形成功能性亚群,这些亚群不仅在记忆形成和存储中起重要作用,还在记忆回忆过程中发挥关键作用,调节记忆的提取和再现。了解星形胶质细胞在记忆中的作用可能为治疗阿尔茨海默症相关的记忆障碍提供新的治疗策略。