3 年
手机商铺
公司新闻/正文
746 人阅读发布时间:2025-04-15 18:13
研究背景
- 瘦素是由脂肪细胞分泌的激素,通过下丘脑调控能量平衡。瘦素基因(ob)突变会导致严重肥胖、产热缺陷和脂肪分解障碍,这些功能均受交感神经系统(SNS)调控。 急性瘦素治疗虽能抑制食欲,但无法恢复产热和脂解功能;而长期瘦素治疗可逆转这些异常,但其机制未知。
- 瘦素如何通过中枢神经系统调节脂肪组织的交感神经支配?
- 这种神经可塑性如何影响代谢功能?
近年发表在Nature上的一篇《A leptin–BDNF pathway regulating sympathetic innervation of adipose tissue》文章对上述问题机制进行了研究,本文使用组织透明化技术处理皮下白色脂肪组织(iWAT),结合免疫荧光标记(如酪氨酸羟化酶TH)和光片显微镜成像,清晰展示了交感神经纤维的分布,并通过三维重建和定量分析,揭示了ob/ob小鼠和饮食导致肥胖的小鼠中交感神经受瘦素影响的情况。

研究内容:
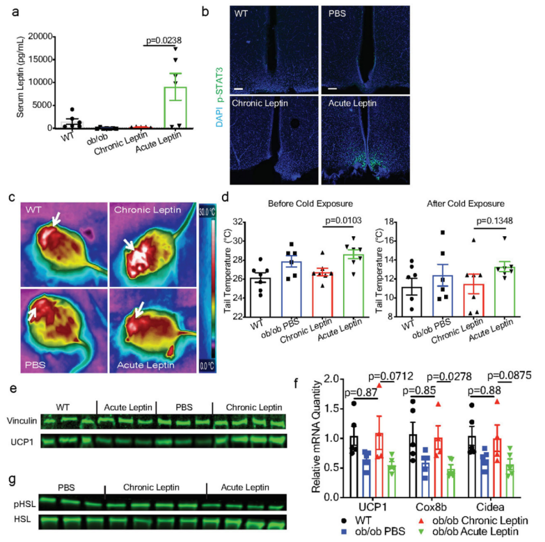
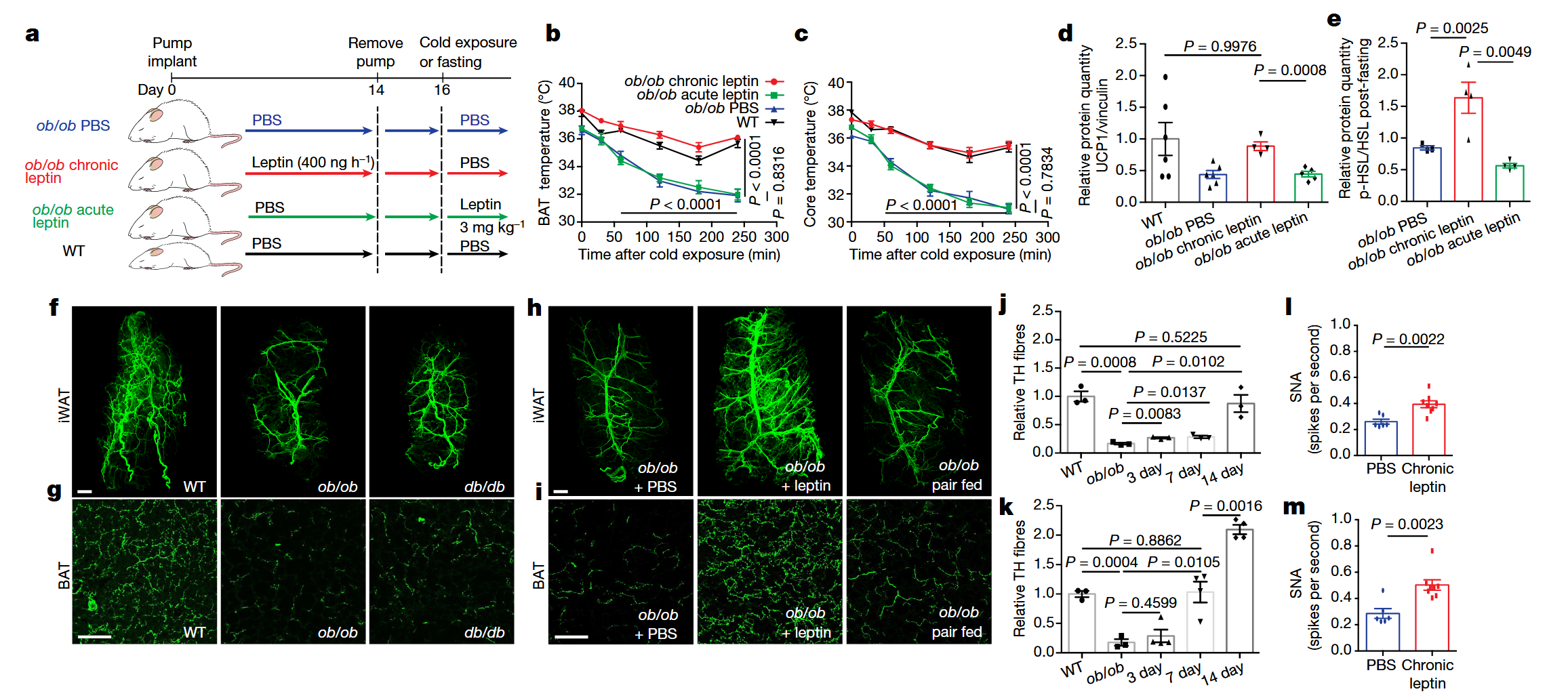
研究人员首先对实验动物进行分组,共四组(图1a):
(1)ob/ob PBS组:通过渗透泵给予PBS持续14天,第16天给予单剂量PBS。
(2)ob/ob 慢性瘦素组:通过渗透泵给予瘦素(400 ng/h)治疗14天,第16天给予单剂量PBS。
(3)ob/ob 急性瘦素组:通过渗透泵接受PBS治疗14天,随后在第16天给予急性剂量(3mg/kg)瘦素。
(4)野生型(WT)对照组:通过渗透泵给药PBS 14天,第16天给药PBS单次。
取出泵2天后(第16天),对四组小鼠进行低温暴露(4°C 4小时)或禁食(36小时),以评估其产热或脂溶反应。
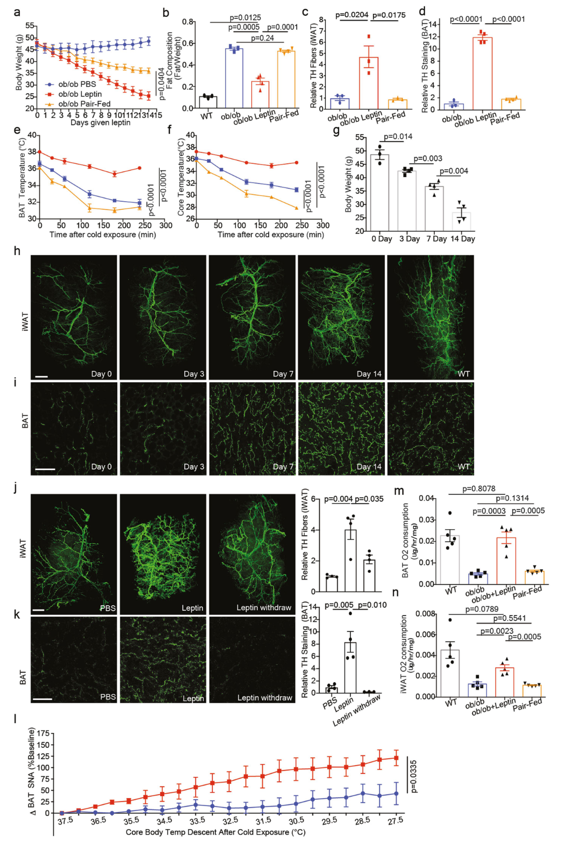
实验发现,野生型(WT)小鼠在暴露于寒冷后能够维持核心体温和棕色脂肪组织(BAT)的温度,而接受磷酸盐缓冲液(PBS)处理的ob/ob小鼠和急性瘦素处理组的小鼠则出现了严重的低体温(图1b-c, 图2c-d)。相比之下,慢性瘦素处理组的小鼠在完全缺乏瘦素信号的情况下(通过下丘脑中缺乏磷酸化信号转导子和转录激活因子3(p-STAT3)来确认,图2b),其核心体温和BAT温度的维持与野生型小鼠相似。慢性瘦素处理组的BAT中产热基因(包括解偶联蛋白1(UCP1))的蛋白质和RNA水平显著高于PBS处理组和急性瘦素处理组(图1d, 图2e-f)。在白色脂肪组织(WAT)中也观察到了类似的现象,慢性瘦素处理组的磷酸化激素敏感性脂肪酶(脂解作用的标志物)水平显著高于PBS处理组和急性瘦素处理组(图1e, 图2g),即使急性瘦素处理组每12小时额外接受两次瘦素注射,以维持较高的血浆瘦素水平。
图1. 瘦素对ob-ob小鼠(瘦素缺乏)的脂肪组织交感神经支配、产热和脂解的影响

图2. 急性与慢性瘦素处理对ob-ob小鼠热生成和脂质动员的不同影响
综上所述,这些数据表明,慢性瘦素处理能够使ob/ob小鼠在冷暴露和禁食条件下的反应正常化,而急性瘦素处理则不能达到这种效果。这种正常化的效果即使在没有循环瘦素的情况下也能持续存在。
瘦素调节脂肪组织的交感神经支配
棕色脂肪组织(BAT)的产热和白色脂肪组织(WAT)的脂肪分解是由交感神经系统(SNS)调节的。于是作者提出假设:瘦素影响脂肪组织中交感神经结构变化。
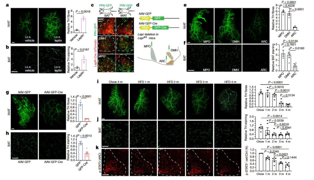
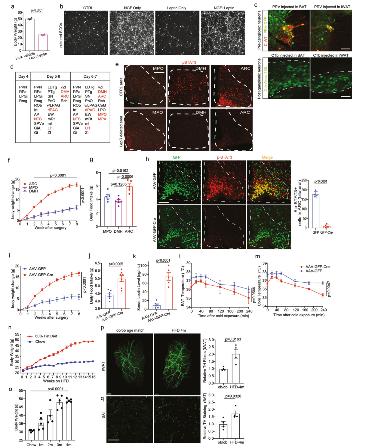
结合组织透明化三维成像技术,在ob/ob小鼠(瘦素基因(Lep)发生突变,导致瘦素表达异常,无法正常合成和分泌瘦素)、db/db小鼠(LepR基因突变,瘦素受体表达异常,以至于瘦素不能正常与受体结合LepR基因突变,瘦素受体表达异常,以至于瘦素不能正常与受体结合)和野生型(WT)小鼠中观察iWAT的交感神经,由于棕色脂肪难以透明,于是在脱脂切片中观察BAT的交感神经。结果观察到,成年和青少年ob/ob小鼠的腹股沟白色脂肪组织(iWAT)和BAT中的交感神经显著减少,db/db小鼠中也发现了同样的现象,即,小鼠的脂肪组织交感神经支配受到了显著影响。(图1f-g, 图3a-d)
接下来,作者对ob/ob小鼠持续14天的瘦素治疗,它使交感神经支配正常化,使iWAT和BAT中TH和泛神经元标志物(PGP9.5)的蛋白质水平正常化。(图1h-i, 图3e-h)。这种恢复效应与瘦素的厌食效应无关。具体来说,与瘦素治疗组配对喂养的ob/ob小鼠(即食物摄入量与瘦素治疗组相同,瘦素治疗会导致小鼠的厌食反应,故而设置对照组控制进食量,排查厌食导致的实验影响)没有显示出脂肪组织交感神经支配或产热的变化。(图1h-i, 图4a-f)。在瘦素治疗7-14天后,IWAT和BAT的神经支配已恢复到WT水平,相反,在OB/OB慢性瘦素组戒断瘦素治疗后3周导致对预处理水平的神经丧失。(图1j-k, 图4g-k)。

图3. 脂肪组织中交感神经支配的缺陷
在功能方面,电生理记录显示,与PBS处理的ob/ob小鼠相比,经过慢性瘦素治疗的ob/ob小鼠在BAT和iWAT中的基础交感神经活动(SNA)显著增加(图1l-m)。在冷暴露后,慢性瘦素治疗组的交感神经活动反应相对于基线显著高于对照组(图4l)。这表明慢性瘦素治疗不仅增加了基础SNA,还增强了对冷暴露的交感神经反应。从瘦素治疗的ob/ob小鼠中分离出的BAT和iWAT组织切片的氧气消耗显著高于PBS处理或配对喂养的对照组(图4m-n)。这表明瘦素治疗不仅影响了交感神经活动,还提高了脂肪组织的代谢活性。
综上所述,瘦素缺乏的ob/ob小鼠脂肪组织的交感神经支配显著减少,并伴有功能异常。慢性瘦素治疗增加了基础交感神经活动,增强了对冷暴露的交感神经反应,并提高了脂肪组织的氧气消耗,从而改善了能量代谢。
图4. 配对喂养的ob-ob小鼠的生理学、瘦素治疗时间进程及恢复神经支配的功能影响
交感神经支配通过下丘脑弓状核(ARC)进行调节
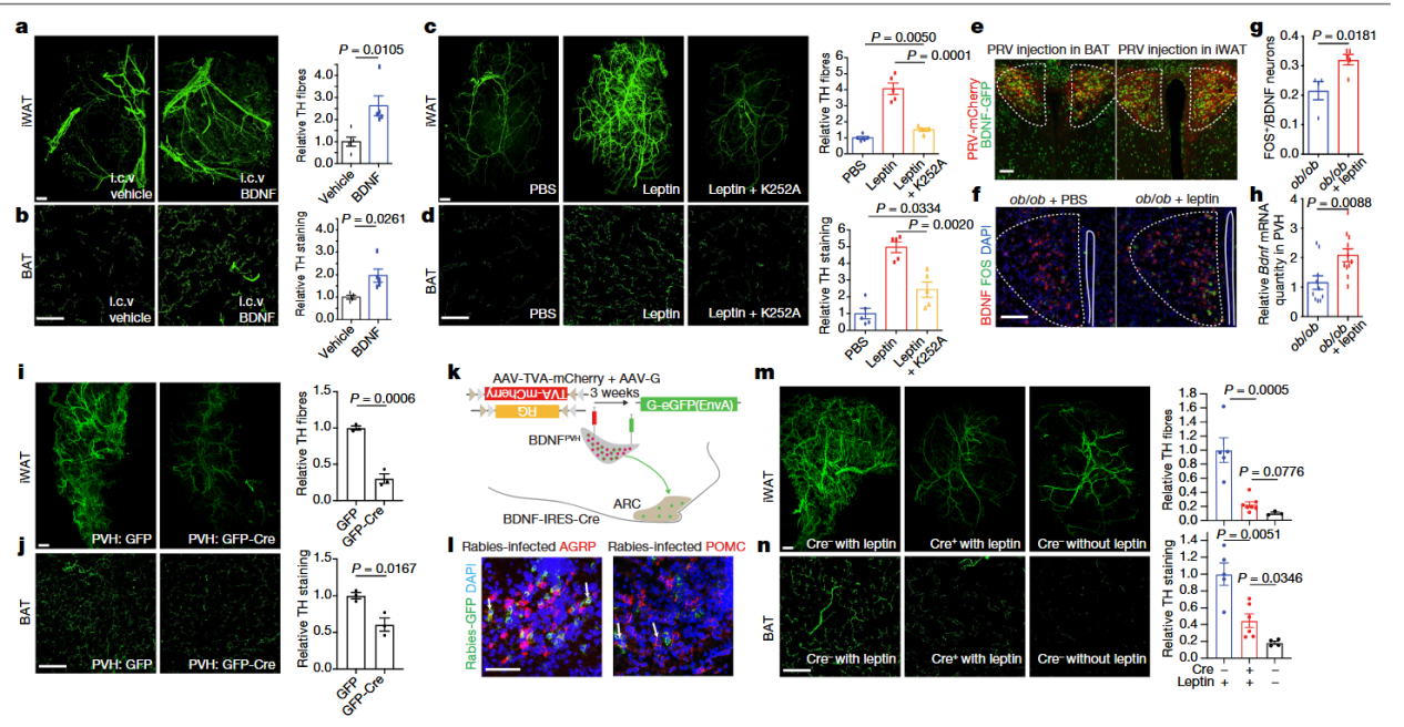
由于瘦素的主要作用部位是大脑,这指出交感神经支配可能受到中枢神经系统(CNS)的自上而下的传出信号的调节。以此为理论基础,作者以ob/ob小鼠为实验对象,通过人工脑脊液的方式,将瘦素以12 ng/h的低剂量持续注射瘦素,持续时间为14天注射进入小鼠脑室,对照组改为注射同剂量的空白溶液,使其作用于中枢神经系统。脑室内注射瘦素14天后,ob/ob小鼠的iWAT和BAT中的交感神经支配显著增加,表现为酪氨酸羟化酶(TH)阳性神经纤维的密度增加。这表明瘦素通过作用于中枢神经系统,特别是ARC中的瘦素受体,能够直接调节脂肪组织的交感神经支配,从而可能影响能量代谢和体重调节。(图5a-b, 图6a-b)。
为了明确响应的神经通路,作者确定了瘦素信号与调节脂肪组织交感神经支配的传出神经通路的交汇点。通过将表达绿色荧光蛋白(GFP)的PRV(PRV-GFP)注射到LepR-Cre::tdTomato品系的小鼠的皮下白色脂肪组织(iWAT)或棕色脂肪组织(BAT)中。在注射PRV-GFP后的不同时间点(如第2天、第3天等),通过荧光显微镜观察小鼠脑组织切片,记录GFP和tdTomato的共定位情况。在室旁核(PVH)、背内侧核(DMH),腹内侧核(VMH),内侧前视区(MPO)等下丘脑的多个脑区,PRV-GFP标记的神经元与tdTomato标记的瘦素受体阳性神经元存在显著的共定位,特别是在弓状核(ARC)中。这表明ARC中的瘦素受体阳性神经元通过投射到IML等区域,参与了瘦素对脂肪组织交感神经支配的调节。(图5c, 图6c-d)。

图5. 瘦素通过下丘脑弓状核(ARC)的中枢信号传导来调节皮下脂肪组织的交感神经支配
为了测试这些区域中的哪个调节脂肪组织神经支配,我们通过将表达 Cre 的腺相关病毒 (AAV-GFP-Cre) 双侧注射到成年 Leprfl/fl 小鼠的每个区域,删除了编码 MPO、DMH 或 ARC 中 LepR 的基因(图5d-h)。在ARC中删除LepR基因(LepRΔARC)后,iWAT和BAT的交感神经支配显著减少。这表明ARC中的LepR在调节脂肪组织的交感神经支配中起着关键作用。瘦素通过与ARC中的瘦素受体(LepR)结合,调节交感神经系统的活动,进而影响脂肪组织的交感神经支配。正常情况下,瘦素信号有助于维持交感神经系统的正常功能和脂肪组织的代谢平衡。当瘦素信号在整个ARC中被破坏时,会导致脂肪组织的交感神经支配丧失。这意味着交感神经对脂肪组织的调控作用减弱,可能影响脂肪组织的代谢功能,如脂解作用和产热作用等。在MPO和DMH中删除LepR基因后,没有观察到iWAT和BAT的交感神经支配显著减少。这表明这两个脑区的LepR可能不直接参与调节脂肪组织的交感神经支配。
接下来,作者通过喂食 60% 高脂饮食(HFD)4个月的小鼠中观察脂肪组织是否神经支配的改变。随着高脂饮食,小鼠逐渐出现瘦素抵抗,且交感神经支配减少(图5i-k, 图6p-q).在4个月的高脂饮食喂养过程中,这些小鼠对瘦素的敏感性逐渐降低,即变得越来越瘦素抵抗,瘦素的生理效应减弱。在急性瘦素处理后,DIO小鼠体内仅出现低水平的STAT3磷酸化(图5k)。表明瘦素信号传导在DIO小鼠中受到部分抑制。DIO小鼠的皮下脂肪组织(subcutaneous adipose depots)中,交感神经支配显著减少。这表明高脂饮食诱导的肥胖不仅影响代谢功能,还改变了交感神经系统对脂肪组织的调控作用。尽管DIO小鼠的交感神经支配有所减少,但并未降至与ob/ob小鼠(瘦素基因缺陷导致严重肥胖的小鼠模型)相同的水平。这可能是因为在DIO小鼠中仍存在一定程度的瘦素信号,尽管其效率降低。
在DIO小鼠中,尽管瘦素抵抗发展,但仍存在低水平的残留瘦素信号。这可能是因为并非所有的瘦素受体都处于抵抗状态,或者存在其他补偿机制维持部分瘦素信号的传导。这种低水平的残留瘦素信号可能对交感神经支配的维持起到一定作用,使得DIO小鼠的交感神经支配减少程度没有达到ob/ob小鼠的水平。这表明瘦素信号的完全丧失和部分丧失对交感神经支配的影响存在差异。
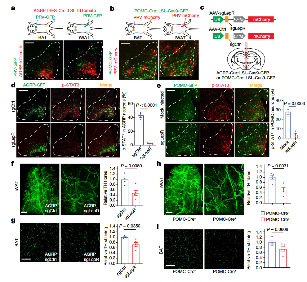
在弓状核(ARC)中,表达刺鼠相关肽(AGRP)和促黑素细胞皮质素原(POMC)神经元介导了瘦素(leptin)的许多作用,作者开始着手评估它们各自在调节交感神经(SNS)支配方面的具体作用。

图6. 瘦素通过下丘脑弓状核调节皮下脂肪组织的交感神经支配
通过向AGRP-IRES-Cre::LSL-tdTomato小鼠中注射PRV-GFP或向POMC-Cre::LSL-Cas9-GFP中注释PRV-mcherry,五天后观察ARC中病毒标记与AGRP或POMC的共标情况(图7a, b)。为了测试这些神经元在瘦素信号通路中的作用,作者对AGRP-IRES-Cre 或 POMC-Cre mice与LSL-Cas9-GFP杂交,使用AAV驱动的single guide RNA (sgRNA) 作用于Lepr (sgLepR) 位点。
通过在表达Cre重组酶的细胞中特异性敲除编码瘦素受体(LepR)的基因,我们发现瘦素诱导的STAT3磷酸化信号在这些细胞中几乎完全消失(减少超过95%),而相邻不表达Cre重组酶的细胞则未出现这种变化。这表明LepR基因在Cre阳性细胞中被有效敲除,而在Cre阴性细胞中则保持正常(图7d-e)。
在AGRP(AGRPΔLEPR)和POMC(POMCΔLEPR)神经元中敲除LepR基因,导致脂肪组织中的神经支配显著减少(iWAT中减少50%,BAT中减少30%;图7f-i),这一减少程度介于野生型(WT)和ARC中LepR完全缺失(iWAT中减少85%,BAT中减少60%)之间。
图7. 下丘脑弓状核中的阿格皮相关肽(AGRP)和促黑色素皮质素(POMC)神经元调节瘦素依赖性的脂肪组织交感神经支配
以上这些结果揭示了AGRP和POMC神经元在调节脂肪组织交感神经支配中的作用。然而,由于这两个群体主要在脑内投射,于是作者开始寻找AGRP和POMC神经元通过其影响神经支配的中间神经元群体。
PVH中的BDNF阳性神经元对神经支配的重要性
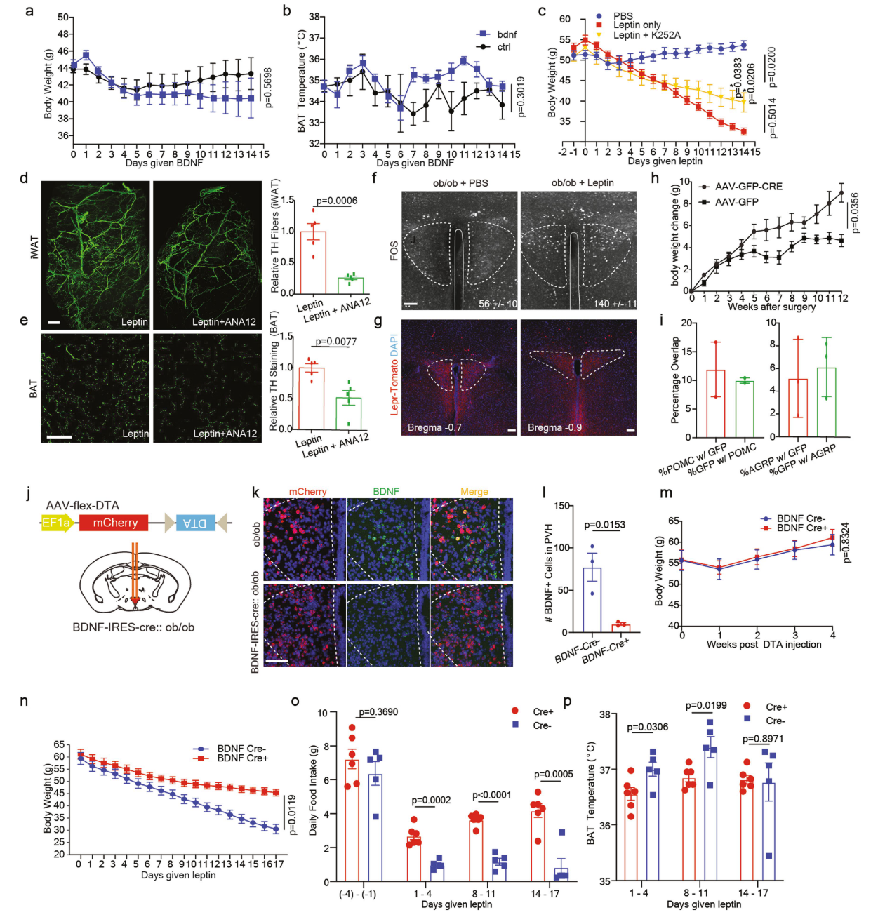
BDNF信号通路调节能量消耗,BDNF基因的突变以及其受体TrkB基因的单倍剂量不足会导致肥胖,此外,脑室内给予BDNF可增加db/db小鼠棕色脂肪组织中去甲adrenaline的周转率和UCP1的表达,这提示BDNF可能会调节脂肪的交感神经支配。为了调查BDNF是否是神经支配再生的必要因素,作者对小鼠进行了BDNF连续侧脑室给药十四天,每天24 μg/ kg,以验证BDNF对神经支配的修复作用。结果,iWAT和BAT中的迷走神经显著增加。(图8a-b, 图9a-b)
之后,作者对ob/ob小鼠进行瘦素处理,同时分两组分别给予或不给予TrkB 拮抗剂 K252A,用于测试BDNF信号通路对瘦素介导神经再生的必要性。结果显示,BDNF拮抗剂钝化了瘦素介导的迷走神经系统的神经再生,同时减少了瘦素介导的体重减轻。(图8c-d,图9c ),其他腹腔注射的拮抗剂ANA12也出现同样的结果。(图9d-e)
这些结果表明,一群表达BDNF的神经元在ARC的AGRP和POMC神经元下游调节交感神经支配。为了确定这个假设的BDNF表达群体,作者向BDNF-IRES-Cre::LSL-GFPL10小鼠的脂肪组织中注射PRV-mCherry。结果发现,PVH是第一个显示出GFP(BDNF)和mCherry(PRV)广泛共定位的大脑区域(Fig. 4e)。瘦素治疗导致PVH中BDNF阳性神经元的FOS阳性率增加50%,在切片中结果显示PVH中BDNF mRNA表达增加两倍(Fig. 4f–h, Extended Data Fig. 7f)。这些神经元并不直接表达LepR,这表明并不直接受到瘦素调控。
接下来,作者将表达Cre重组酶的AAV(AAV-GFP-Cre)双侧注入Bdnffl/fl小鼠的PVH中,来敲除PVH神经元中的Bdnf基因。12周后,PVH特定敲除BDNF导致在iWAT和BAT中显著性的神经支配减少,并伴随着轻微的体重增加。
尽管先前的研究已经表明,PVH中的神经元接收来自AGRP和POMC神经元的输入,并继而介导瘦素对摄食和能量消耗的某些效应,但BDNFPVH神经元的作用尚未得到评估。作者利用狂犬病毒株进行的单突触逆向追踪揭示了来自ARC中的AGRP和POMC神经元至BDNFPVH神经元的单突触输入(Fig. 4k,i Extended Data Fig. 7i)。为确定BDNFPVH在介导瘦素对神经支配影响中的功能作用,我们通过向ob/ob::BDNF-IRES-Cre小鼠的PVH中注射表达Cre依赖性白喉毒素A(dtA)的AAV,消除了这些神经元。使用RNAscope进行的原位杂交显示,在ob/ob::BDNFΔPVH小鼠中,BDNF-PVH神经元大约损失了90%(Extended Data Fig.7k, l)。
结果显示,这些小鼠在基础状态下体重和食物摄入量没有变化(Extended Data Fig. 7m, o)。然而,当对ob/ob::BDNFΔPVH小鼠进行2.5周的皮下瘦素治疗时,我们发现与Cre阴性的ob/ob小鼠相比,瘦素诱导的体重减轻、食物摄入减少和棕色脂肪组织(BAT)温度恢复能力显著下降(Extended Data Fig. 7n–p)。此外,在ob/ob::BDNFΔPVH小鼠的棕色脂肪组织和白色脂肪组织(WAT)中,瘦素依赖性的交感神经支配增加被显著抑制了50%以上。综合这些实验,BDNFPVH神经元位于ARC中的AGRP和POMC神经元的下游,对于瘦素恢复ob/ob小鼠的棕色脂肪组织和白色脂肪组织的交感神经支配至关重要。
图8. BDNFPVH神经元在下丘脑弓状核的下游调节交感神经支配
图9. BDNFPVH在瘦素信号通路的下游调节交感神经支配
总结
本文经过研究发现,瘦素通过下丘脑弓状核(ARC)中的阿格皮相关肽(AGRP)和促黑色素皮质素(POMC)神经元,以及下丘脑室旁核(PVH)中的脑源性神经营养因子(BDNF)神经元,调节脂肪组织的交感神经支配。瘦素信号在ARC中通过这些神经元影响交感神经系统的结构和功能,进而调节能量代谢。BDNFPVH神经元在瘦素恢复ob/ob小鼠交感神经支配中起关键作用。研究为理解瘦素在能量平衡中的中枢机制提供了新视角,也为开发治疗肥胖和代谢性疾病的方法提供了潜在靶点,未来可进一步探索其他可能的神经元群体和细胞机制。