3 年
手机商铺
公司新闻/正文
671 人阅读发布时间:2025-08-08 18:08
研究背景:HFpEF(射血分数保留型心力衰竭)占心衰病例超50%,却长期缺乏有效治疗。尽管心脏淋巴管通过引流液体和免疫细胞转运在维持心脏功能中发挥重要作用,但其在HFpEF中发生发展的确切机制仍缺乏系统阐述。

摘要:2025年4月,空军军医大学西京医院陶凌教授与张富洋教授团队在心血管领域顶刊《Circulation》发表了题为“Lymphatic Endothelial Branched-Chain Amino Acid Catabolic Defects Undermine Cardiac Lymphatic Integrity and Drive HFpEF”的研究成果,该研究系统分析了肥胖合并高血压的HFpEF小鼠模型及患者心脏组织的淋巴变化,通过多种技术研究了心脏淋巴管在 HFpEF 中的作用及潜在机制。首次揭示心脏淋巴管内皮细胞(LEC)的支链氨基酸(BCAA)分解代谢缺陷是 HFpEF 的关键致病机制,通过修复淋巴管BCAA代谢可改善HFpEF,为HFpEF的靶向干预提供了新的理论依据与潜在治疗策略。
1.心脏淋巴管结构与功能异常是HFpEF的独特病理特征
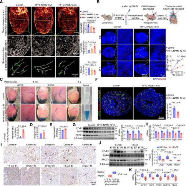
在肥胖合并高血压双重打击造模的HFpEF小鼠模型中,研究人员发现心脏淋巴系统出现明显的结构与功能损伤。具体表现为淋巴管结构碎片化、分支连接减少(图1A),免疫细胞清除能力下降(图1B),液体引流功能减弱(图1C)。进一步研究发现,这些异常会导致心脏水肿(图1D、E)。研究人员还证实,促进淋巴管生成的关键因子血管内皮生长因素受体3(VEGFR3)能有效改善上述状况(图1F)。在HFpEF小鼠和患者心脏组织中,淋巴管内皮细胞的标志物表达均显著降低(图G、H),且患者心肌中的淋巴管密度明显减少。这些证据共同表明,淋巴管生成缺陷可能是HFpEF的早期独特病理特征。

图1:HFpEF心脏淋巴管的结构功能受损
2.促进淋巴管生成恢复心脏淋巴系统完整性可缓解HFpEF
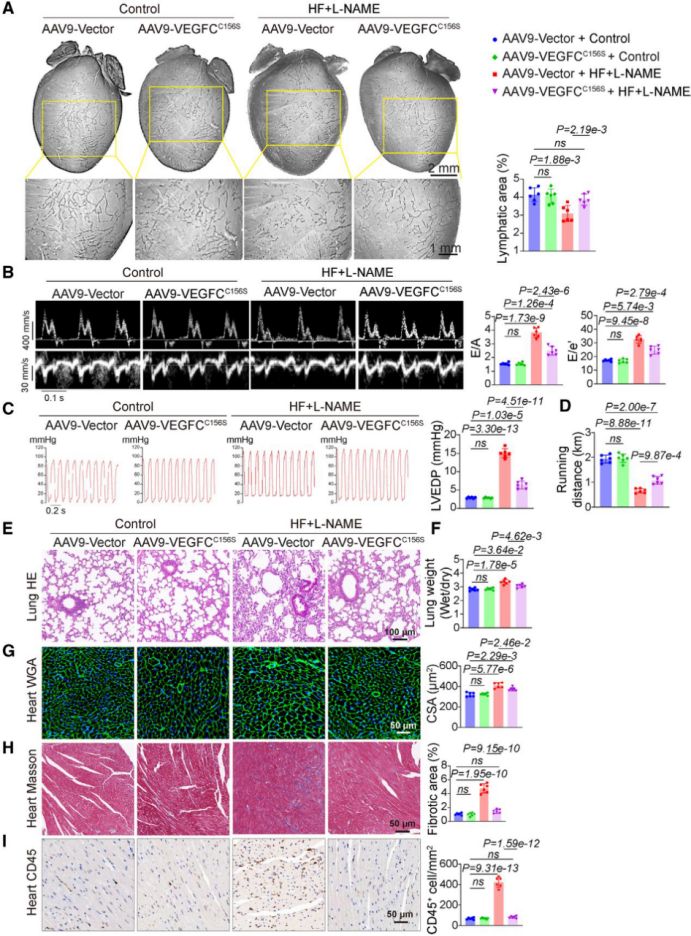
为了验证淋巴管损伤是否会导致HFpEF,研究人员向小鼠心脏注射了血管内皮生长因子C工程变体(VEGFCC156S)的腺相关病毒刺激淋巴管新生,该病毒选择性激活淋巴管内皮细胞中的VEGFR3,从而促进淋巴管生成而不影响血管生成。
结果显示该治疗手段显著修复了小鼠心脏淋巴管网络(图2A),心脏舒张功能明显改善(图2B),左心室舒张末期压(LVEDP)基本恢复正常(图2C),运动耐量显著提高(图2D),肺部充血减轻(图2E-F)。随着淋巴管功能恢复,小鼠心脏的病理变化也得到改善:心肌细胞体积缩小、纤维化减轻、炎症细胞减少(图2G-I)。这些结果表明促进淋巴管生成恢复心脏淋巴完整性可以有效缓解 HFpEF,揭示心脏淋巴损坏在 HFpEF 进展中的致病作用。

图2:刺激淋巴管生成可减轻心脏淋巴异常并改善 HFpEF
3.BCAA代谢缺陷被确定为HFpEF心脏淋巴管的重要代谢特征,导致淋巴管生成缺陷。
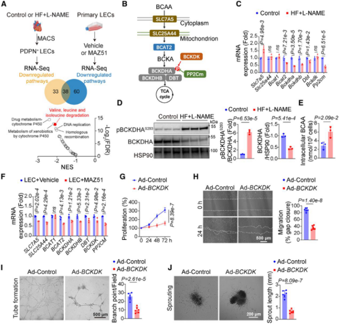
为了研究HFpEF心脏淋巴损伤的潜在机制及潜在的治疗靶点,研究人员用MAZ51(VEGFR3抑制剂)处理体外培养的LEC以诱导淋巴管生成缺陷,并使用RNA-seq分析其基因表达谱(图 3A)。发现BCAA(支链氨基酸)分解代谢途径是 HFpEF小鼠心脏 LEC 和 MAZ51 处理的培养 LEC 中下调最显著的途径之一(图 3B),HFpEF 小鼠中分离心脏LEC,并测量 BCAA 分解代谢基因的 mRNA 水平显示下调(图3C), BCKDHA 蛋白总表达水平显著降低,但其失活磷酸化水平明显增加(图 3D),导致胞内BCAA蓄积(图3E)。BCAA 分解代谢受损的LEC表现出明显的淋巴管生成缺陷,如增殖、迁移、管形成和发芽减少(图 3G 至 3J)。这些结果共同表明 BCAA 分解代谢缺陷导致淋巴管生成受到严重抑制。

图3:BCAA分解代谢受损是HFpEF心脏LEC中的突出代谢特征,抑制淋巴管生成
4.通过基因编辑增强LEC的BCAA分解代谢可保持心脏淋巴完整性并防止 HFpEF
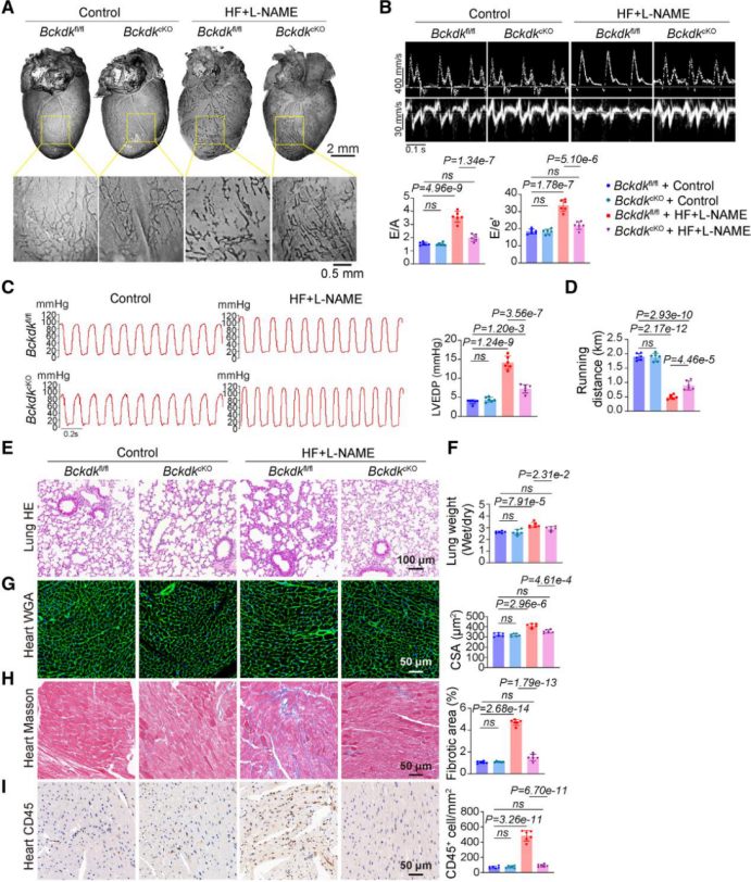
Bckdk基因编码的BCKDH激酶是BCAA分解代谢的关键酶,通过过表达Bckdk可诱导LEC中的分解代谢缺陷。为了评估靶向LEC BCAA分解代谢的治疗潜力,通过基因编辑手段调控Bckdk基因的表达得到BckdkFL/FL(过表达)小鼠和BckdkcKO(敲除)小鼠,对小鼠进行HFpEF造模后,BckdkcKO(敲除)小鼠心脏表型获得显著的保护作用。BckdkcKO小鼠未受到与 HFpEF 相关的心脏淋巴异常的影响(图 4A),且通过超声心动图和血流动力学检查结果显示舒张功能障碍显著缓解(图 4B 和 4C),表明 HFpEF症状改善。同时,BckdkcKO小鼠在运动耐量(图4D)和肺充血(图 4E 和 4F)方面明显较好,BckdkcKO小鼠心脏心肌细胞肥大、间质纤维化和炎性细胞浸润减少(图 4G 至 4I)。这些结果表明促进 LEC 中的 BCAA 分解代谢能有效恢复心脏淋巴完整性,有望成为治疗 HFpEF 的策略。

图4:增强LEC中的BCAA分解代谢可保持心脏淋巴完整性并预防HFpEF
5.BCAA 分解代谢受损的 LEC 的淋巴管生成缺陷是由于葡萄糖摄取和利用中断
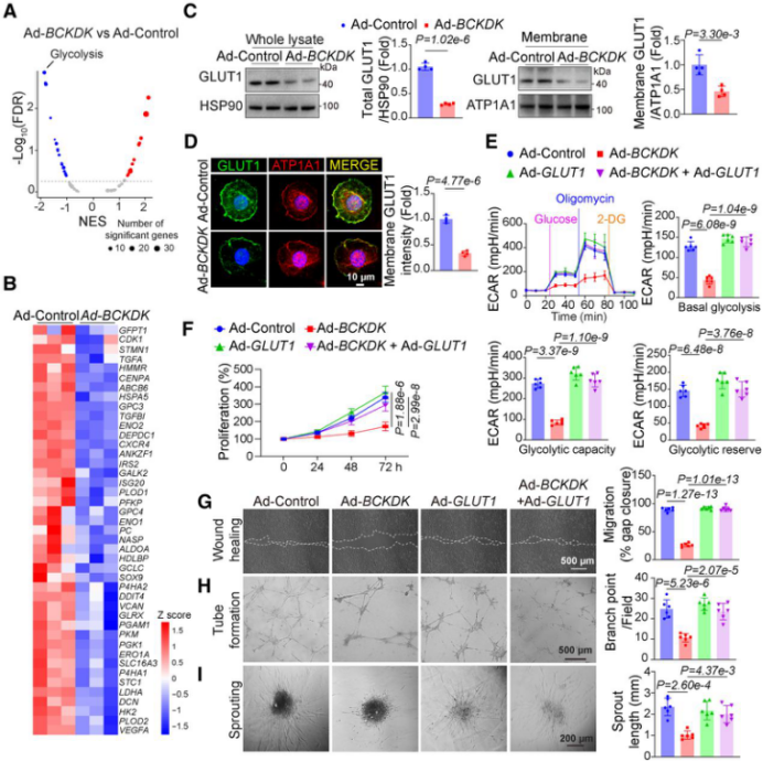
为了研究BCAA分解代谢机制,对BckdkFL/FL小鼠的LEC进行了RNA-seq。结果显示,LEC 中的 BCAA 分解代谢缺陷导致糖酵解相关基因的广泛下调,使糖酵解成为最显着下调的途径(图 5A 和 5B)。 BCAA 分解代谢缺陷的 LEC 中,总蛋白和膜结合的 GLUT1 蛋白均显著减少(图 5C、图 5D),糖酵解显著减少,但GLUT1 的过表达可以恢复糖酵解(图 5E)。因此,增加GLUT1 蛋白表达量能够促进修复 BCAA 分解代谢受损相关的淋巴管生成缺陷(图 5F 至 5I)。因此,BCAA 分解代谢受损的 LEC 的淋巴管生成缺陷主要归因于葡萄糖摄取和利用中断。

图 5:LEC 中的 BCAA 分解代谢缺陷通过破坏葡萄糖的摄取和利用来阻碍淋巴管生成
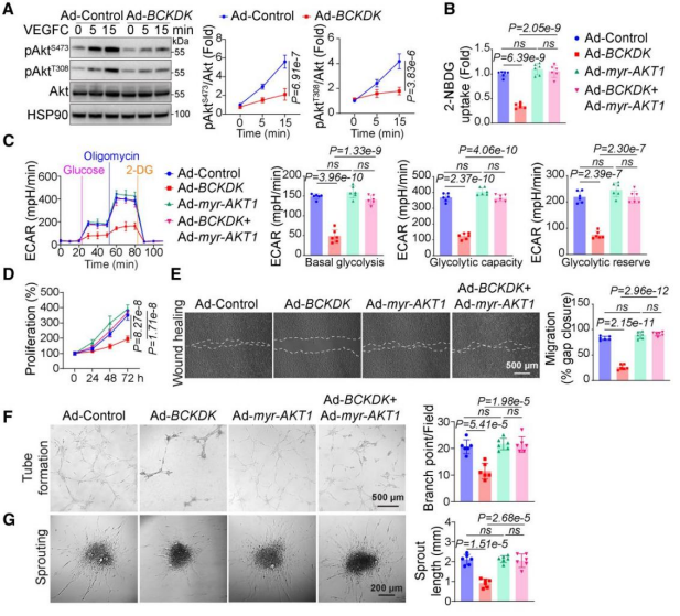
研究发现,LEC需要通过VEGFC激活Akt信号来促进葡萄糖代谢,从而维持正常淋巴管生长。但在BCAA代谢受损的LEC中,Akt信号通路明显较弱(图 6A)。研究人员通过腺病毒转染过表达组成型活性 AKT1(myr-AKT1)成功修复 BCKDK FL/FL LEC 中的葡萄糖代谢障碍和淋巴管生成缺陷(图 6B-G)。因此,BCAA分解代谢受损削弱了LEC对VEGFC的响应能力,导致Akt信号减弱,葡萄糖代谢中断,最终导致淋巴管生成缺陷。

图 6:持续激活Akt可恢复葡萄糖代谢并挽救淋巴管生成功能障碍
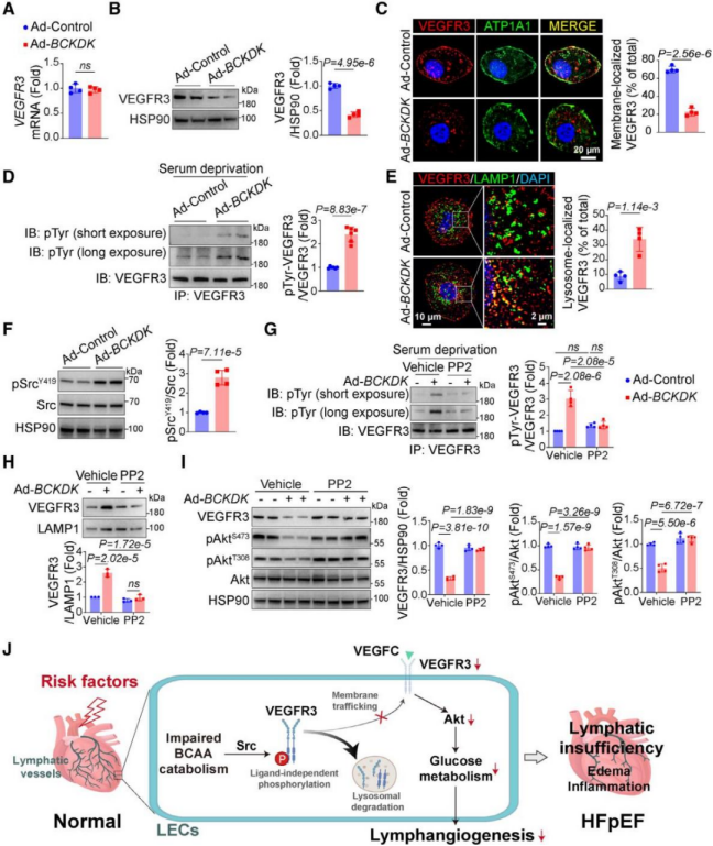
5.VEGFR3 的 src 介导的配体非依赖性磷酸化减少了其向细胞膜的运输,阻碍了葡萄糖代谢,并抑制了 BCAA 分解代谢缺陷 LEC 的淋巴管生成
VEGFR3 是 LEC 中重要的生长因子,可响应 VEGFC 淋巴管生成信号。BCAA 分解代谢受损的 LEC 中,VEGFR3 mRNA 水平保持不变,但蛋白质水平显著降低(图 7A 和 7B),并且是 LEC 细胞表面的 VEGFR3 蛋白显著减少(图 7C)。
VEGFR 可以在细胞质内发生不依赖配体的磷酸化,导致该蛋白在溶酶体降解而没有被运输到细胞膜。BCKDK FL/FL LEC 中VEGFR3 不依赖配体的磷酸化显著(图 7D);超分辨率显微镜显示VEGFR3在溶酶体的定位增加,表明其可能被转运到溶酶体降解(图 7E)。Src 激酶是一种非受体酪氨酸激酶,可催化细胞质中VEGFR3的配体非依赖性磷酸化,BCKDKFL/FL的 LEC 中 Src 激活显著升高(图 7F)。用强效抑制剂 PP2 抑制 Src 激酶活性可逆转具有 BCAA 分解代谢缺陷的 LEC 中不依赖配体的 VEGFR3 磷酸化和溶酶体运输,从而恢复对VEGFC的响应并激活Akt,进而恢复葡萄糖代谢稳态并促进淋巴管生成。(图 7G 至 7I)。

图 7:VEGFR3无法正常运输到细胞膜破坏了葡萄糖代谢,最终造成淋巴管生成受阻
该项研究表明,HFpEF 的发病机制与 LEC 中 BCAA 分解代谢受损驱动的心脏淋巴管生成缺陷有关。这些发现强调了心脏淋巴完整性在 HFpEF 中的关键作用,并揭示了以前未被认识的 BCAA 分解代谢在 LEC 中参与调节淋巴稳态的作用,表明保持心脏完整性可能为HFpEF提供一种新的治疗策略,这些研究可能为淋巴相关疾病的新型治疗干预提供新思路。
文章总结:
1. 首次揭示心脏淋巴管生成缺陷与功能障碍是HFpEF的独特病理特征;
2. 提出通过促进淋巴管新生或修复BCAA分解代谢以治疗HFpEF的新疗法;
3. 系统阐述了HFpEF从代谢、信号通路到功能改变的潜在机制。