「客户文章」Advanced Science |组织透明化技术与组织工程再生医学结合重大突破
1077 人阅读发布时间:2024-07-25 11:02
目前,组织工程和再生医学领域旨在创建用于体内组织修复的体外移植物,但是大型移植物因血管形成不良而容易坏死,微组织组装方法虽可提高移植物存活率,却面临体内组装困难等挑战。3D生物打印技术通过操纵含细胞的生物墨水构建活性结构,尽管在构建人体组织方面有优势,但在个体化组织缺损修复中需要复杂步骤,延长了患者术中等待时间,限制了其临床转化应用。
为了解决这一问题,前人发明了组织工程室,这是一种使用硬质材料开发的体内手术设备,通过提供隔离环境减少炎症细胞的浸润,促进移植物血管形成和存活率,而3D打印的微笼策略源自此模型,具有模块化堆叠原理,能够快速灵活地制作不同形状的移植物,减轻组织压缩,提升体内移植物的存活率,并可按需排列不同细胞,构建多种细胞类型和血管化微环境的组织模块。但为了适应不同组织修复以及体外移植物的需要,组织工程室的材料选择以及制作方法仍是一个难题。
近日,华中科技大学同济医学院协和医院整形外科的学者对该难题提供了一种解决方法,其文章发表于Wiley-VCH GmbH 出版的《Advanced Science》上,研究人员基于中国粘土雕塑的原理预先3D打印出不同的模块,并在具体应用时依据不同使用场景利用粘合材料将不同模块粘合组装以构建大体积模型,且对其模块材料进行优化改良以更适用于生物环境。
为了实现这一目的,该材料需具备可塑性高、具有光敏性、生物粘附性佳且生物相容性好等特质。作者研究出一种新型聚乙二醇二丙烯酸酯(PEGDA)-明胶-多巴胺(PGD)复合水凝胶材料,并提出了一种使用基于该水凝胶的微笼模块的组织工程移植物的可扩展策略。且通过体内实验表明,使用这些微笼模块能提高移植物的存活率并促进血管化,为组织工程和再生医学的临床应用提供了可行的解决方案。

-
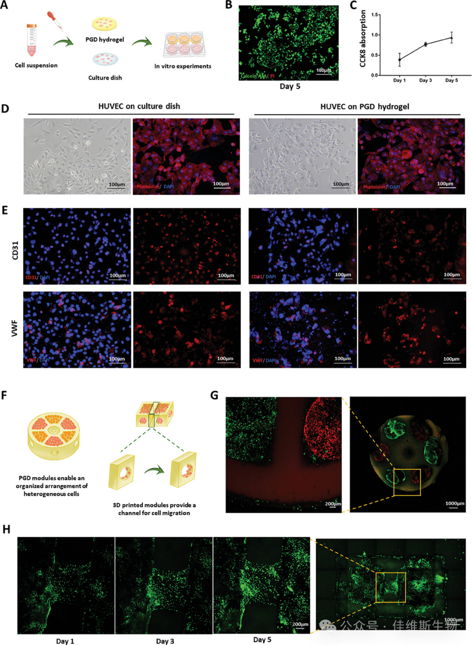
首先使用模具方法制备了不同分子量PEGDA的PGD水凝胶,并在其表面培养GFP-人脐静脉内皮细胞(HUVECs)观察细胞增殖情况。通过光学显微镜和激光共聚焦显微镜观察细胞的粘附和生长情况,最终选择了分子量为10 kDa的PEGDA。
-
然后在不同浓度的GD的PGD复合水凝胶上播种HUVECs,并使用CCK8细胞增殖试验评估细胞增殖情况。同时,使用荧光素异硫氰酸酯(FITC)-鬼笔环肽染色观察细胞骨架,免疫荧光染色评估细胞蛋白表达情况。
-
最后,将细胞球放置在3D打印的PGD水凝胶模块中进行组织排列和细胞迁移观察。
实验结果表明,GFP-HUVECs在PGD复合水凝胶表面成功粘附、增殖和生长。10 kDa的PEGDA表现出最佳的细胞形态和增殖效果。不同浓度的GD水凝胶显示出细胞粘附随浓度增加而增加的趋势。免疫荧光染色显示,HUVECs在水凝胶表面正常表达CD31和VWF蛋白。3D打印的PGD水凝胶模块显示出有序排列的异质细胞和细胞迁移通道,GFP-HUVECs沿打印通道迁移和增殖。体内实验中,PGD水凝胶在大鼠皮下植入后未显示出显著的炎症反应或对主要器官的毒性。研究表明,PGD复合水凝胶具有良好的生物相容性和3D打印能力,能够支持细胞增殖、迁移和正常蛋白表达,同时在体内表现出较低的炎症反应和毒性,展示了其在组织工程中的应用潜力。

在对于PGD水凝胶微笼模块中的血管化研究中,研究人员将载有HUVEC的微球放置在3D打印的PGD水凝胶微笼模块内,并将其皮下移植到裸鼠中。4周后,取出移植物,利用小鼠CD31抗体标记血管,结合组织透明化技术,并通过光片显微镜进行三维成像,从三维层面上重建移植物内血管空间结构。随后研究人员进行了免疫组织化学染色和血管计数实验,以评估血管形成和移植HUVEC的存活情况。结果显示,血管从纤维囊长入水凝胶微笼内,3D扫描和免疫组织化学染色确认了PGD水凝胶微笼模块内外的丰富血管结构。与无HUVEC的对照组相比,载有HUVEC的PGD水凝胶微笼模块显示出显著的血管化。此外,免疫荧光染色表明移植的HUVEC在模块内存活良好,并表达人CD31,移植物内的血管则表达小鼠CD31,并沿着3D打印的孔道生长。
研究结果表明,载有HUVEC的PGD水凝胶微笼模块在体内能够成功实现血管化,移植的HUVEC存活并形成血管网络,从而提高了组织工程移植物的生存率,展示了其在组织工程和再生医学中的巨大潜力。

总结
组织透明化三维标记成像技术展现出了材料与生物组织间相容性及其血管化的效果,证实了该新型材料的优势及巨大潜力。
以上研究结果中,移植物血管的整体荧光标记、组织透明化及三维成像均由佳维斯(武汉)生物医药有限公司提供。
同时,该研究也表明组织透明化三维标记成像技术与组织工程、再生医学等领域是十分契合的,相比与传统二维组织切片的碎片化结构信息,从三维整体角度去评估再生组织内的神经血管走势、结构再生情况、细胞数量等参数是更加直观且准确的。