Science | 组织透明化结合原位杂交实现细胞分辨率全脑空间转录分析
337 人阅读发布时间:2025-01-08 09:33
瑞典斯德哥尔摩卡罗林斯卡研究所Per Uhlén在Science杂志发表研究论文“Whole-brain spatial transcriptional analysis at cellular resolution”,这篇文章提出了一种新型RNA三维成像技术TRISCO,通过结合改良的原位杂交链反应(HCR)与组织透明化方法,解决了RNA完整性差、信号不均匀以及透明度低等问题。相比现有技术,TRISCO适用于大体积组织(如整脑),实现了全脑范围单细胞分辨率的三维RNA成像。这一技术为解析全脑转录空间分布和研究神经回路提供了重要工具。
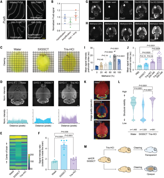
现有RNA成像方案在超薄切片上效果较好,但在完整大脑中存在探针穿透不均、RNA降解、信号低和透明度差等问题。为此,TRISCO通过使用RNase抑制剂(PVSA)和甲酰胺处理,防止RNA降解。然后去除会影响透明化的5×SSCT缓冲液,改用 500mM Tris-HCl,这样会显著提高组织透明度和信号均匀性。最后在脱水处理中使用高浓度甲醇 (>80%),确保信号强度。最终,TRISCO成功改善了全脑RNA标记的均匀性和组织透明度,适合进行高质量三

图1 合并isHCR和iDISCO
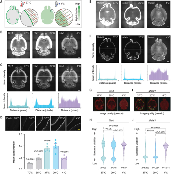
在全脑染色时,传统方法存在表面染色强而深层信号不足的问题。首先尝试增加DNA浓度但未显著改善穿透性。然后通过调节温度发现,低温4°C条件下,HCR反应速度降低,探针能更深地渗透组织,减少表面信号耗尽现象,同时增强深层区域信号。随后利用针对Thy1和Malat1 mRNA的实验,结果表明,在4°C下,信号的均匀性和结构可见性明显提升,解决了大组织的标记穿透问题。低温优化使TRISCO在全脑三维RNA成像中实现了深层均匀染色,有效地展示了全脑RNA的空间分布(图2)。

图2 改善组织渗透
03 TRISCO实现了单细胞分辨率的全脑RNA成像
TRISCO在完整小鼠大脑中实现了三维RNA成像,并具备单细胞分辨率,能够解析复杂的基因表达模式。在实验中,TRISCO的完整流程包括固定、去脂、漂白、杂交、探针孵育等步骤。该方法成功检测到了神经元标志基因(如 Pvalb、Gad1 和 Sst)的RNA表达,并通过核染色(如DiYO-1)使新皮质和海马等大脑结构清晰可辨(图3)。此外,TRISCO展示了这些基因在海马神经元中的独特与重叠表达模式,揭示了不同细胞类型之间的转录特征。
为进一步测试TRISCO的多功能性,研究者检测了与不同细胞类型密切相关的基因表达模式,包括星形胶质细胞的 Mfge8 和 Aldoc、小胶质细胞的 Csf1r 和 Hexb,以及少突胶质细胞的 Sox10 和 Pdgfra。这些典型的细胞标志物在实验中被清晰检测到,结果与传统二维isHCR染色方法高度一致。此外,研究还对与神经递质相关的 RNA(如 Th、Slc18a2、ChAT 等)进行了成像分析,揭示了基底节、脑干等深部结构的特定基因表达模式,进一步展示了 TRISCO 在大规模组织结构中的精确性和全面性(图4)。
通过体积渲染和高分辨率放大,TRISCO 能够解析复杂的转录模式,以单细胞分辨率清晰展示整个大脑的基因表达情况。结果表明,TRISCO 是一种功能强大、适用于全脑转录组分析的工具,能够在高分辨率下实现完整 RNA 转录本的三维可视化。

图3 全脑多重TRISCO染色

图4 全脑各种RNA转录物的tris染色。
04 跨哺乳动物器官和神经元活动的TRISCO成像评估
为验证 TRISCO 的广泛适用性,研究者将其应用于不同物种的大脑和其他器官组织,包括大鼠、豚鼠及人类胎儿大脑。在更大体积的脑组织中,如大鼠大脑的 Th mRNA 和豚鼠大脑的 Sst mRNA,TRISCO 仍能实现均匀、无梯度的信号检测,并以单细胞分辨率呈现特征表达模式(图5)。此外,在人类胎儿大脑半球中,TRISCO 成功检测到了 TBR2 mRNA,揭示了室下区的明显分层结构,进一步验证了其在更复杂组织中的适用性和准确性。
TRISCO 还扩展至中枢神经系统之外的组织。在小鼠脊髓中,TRISCO 检测到腹侧角的 ChAT mRNA 阳性运动神经元和节前自律神经元。此外,对完整小鼠心脏、肾脏和肺部的染色结果显示,TRISCO 能可靠检测到具有器官特异性分布的 RNA 转录本,证明了其在多种器官中的多功能性和实用性。
为了评估 TRISCO 在功能性神经元活动检测中的应用,研究者分析了小鼠大脑中与神经元活动相关的即刻早期基因 c-Fos mRNA。在强迫游泳试验和急性药物(如塞马鲁肽)治疗后的实验中,TRISCO 检测到了特定脑区(如孤束核和脐旁核)中 c-Fos mRNA 表达的显著增加(图5)。与蛋白质免疫标记的三维成像技术(iDISCO)结果进行比较后,TRISCO 在 mRNA 和蛋白表达水平上表现出高度一致性,进一步验证了其在检测基因表达动态变化方面的准确性和可靠性。
总的来说,TRISCO 成功实现了对大脑、脊髓及多种器官的三维成像,能够检测细胞特征、基因表达以及神经元活动,展现出极强的适用性与灵活性,适合应用于多种生物医学研究场景。

图5 利用c-Fos特征对大型啮齿动物大脑和神经元活动进行全脑TRISCO分析
TRISCO 的开发为神经科学及其他生物医学研究带来了革命性的三维 RNA 空间分析工具,实现了对全脑和其他器官的高分辨率成像。与现有的二维切片和免疫组化技术相比,TRISCO 克服了信号梯度伪影、抗体有限等挑战,并可通过定制探针检测多种 RNA,包括非编码 RNA。此外,TRISCO 的简易性和广泛适用性使其能够在不同实验室环境中推广。
尽管当前 TRISCO 仍存在一些局限性,例如信噪比有待提高、穿透性与信号放大动力学受限,但这些问题可以通过参数优化和工艺改进来解决。未来,通过加速实验流程、增强探针穿透力以及实现流程自动化,TRISCO 有望成为一种与二维空间转录组学相媲美的高内涵三维成像方法。
总而言之,TRISCO 提供了一个三维转录数据宝库,有助于深入理解大脑和其他组织的基因表达模式,填补了神经科学研究中空间转录谱与细胞分辨率之间的关键空白,为探索大脑的复杂动态景观提供了强大支持。