3 年
手机商铺
公司新闻/正文
166 人阅读发布时间:2025-01-15 11:38
男性的性行为是与生俱来的,并且具有重要的生物学功能。尽管它在生殖过程中发挥重要作用,但控制男性性行为的神经环路仍有待研究。2023年8月斯坦福大学Nirao M. Shah教授团队在Cell发表题为“A neural circuit for male sexual behavior and reward”的研究论文,该研究在雄性小鼠大脑中发现了控制性识别、交配行为和快感的神经环路。研究通过钙成像技术在雄性小鼠的大脑中发现了一个专门调控性行为的神经环路,该神经环路将化学感应信号传递至BNSTpr神经元,这些神经元进而调控POA-Tacr1神经元,而POA-Tacr1神经元则负责投射至调控运动行为和奖赏反应的关键区域,这一发现为治疗性功能障碍提供了精确的干预目标。
一、雄性BNSTpr-Tac1神经元被雌性激活
研究团队在雄性小鼠大脑中发现了一种特定神经元BNSTpr-Tac1,这种神经元可以被雌性激活,并对交配起关键作用。研究团队在无性经验的雄性小鼠实施交配行为时,使用头戴式显微镜观察了这些核团细胞的活动。结果显示,BNSTpr-Tac1神经元面对雌性时被大量激活,这种激活持续时间更长且强度更高。
研究进一步了解BNSTpr-Tac1神经元对雄性交配行为的影响,对BNSTpr-Tac1神经元进行了光遗传学激活。结果显示,光遗传学激活雄性小鼠后,面对雄性小鼠其攻击行为得到了显著抑制。在面对雌性时,交配行为则无显著变化。以上结果表明激活BNSTpr-Tac1神经元使雄性将雄性视为雌性,但不会增加与雌性的性行为。这些发现支持了BNSTpr-Tac1神经元的活动不会增强性欲亢进的行为,在交配行为中,该神经元主要用于发现雌性的存在(图1)。

图1 雄性BNSTpr-Tac1神经元在与雌性的互动中更活跃,激活这些细胞会促进雄性与雄性之间的交配
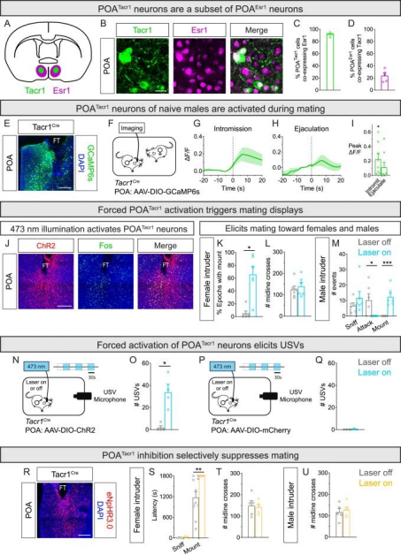
二、激活雄性POA-Tacr1神经元促使交配行为,抑制攻击行为
为了确定BNSTpr-Tac1神经元突触后靶点,研究团队在这些细胞中表达了突触素mRuby(Syp:mRuby)。结果显示,特定神经元BNSTpr-Tac1通过投射到前丘脑区POA-Tacr1神经元来控制雄性的交配行为,但对攻击行为没有影响;研究团队通过光遗传学实验证明了BNSTpr-Tac1 → POA-Tacr1神经投射对雄性交配起关键作用。激活这些神经投射可以抑制攻击行为,促进与雄性的交配,而不影响与雌性的交配。相反,抑制这些投射会显著抑制交配,但不会明显改变对雄性的攻击;光遗传学激活POA-Tacr1神经元能够缩短交配潜伏期,并产生交配行为,光照时段内的交配次数明显增加。以上结果表明,激活雄性POA-Tacr1神经元促使交配行为,抑制攻击行为(图2)。

图2 雄性POATacr1神经元在交配过程中的活动对于这种行为是必需的
三、BNSTpr-Tac1→POA-Tacr1环路中的物质P-Tacr1信号环路调节交配行为
在识别了对方性别为“雌性”之后,BNSTpr-Tac1神经元会将信号投射至下游的POA-Tacr1神经元,进一步诱发了交配行为。研究显示,整个过程中起到关键作用的是一种P物质。当初次遇到雌鼠,雄鼠脑内的BNSTpr-Tac1神经元首先受到刺激,约90秒时间内释放出的P物质将传递至POA-Tacr1神经元,通过eEPSP和LTP功能检测发现P物质增强了POA-Tacr1神经元的兴奋传递,促使交配行为,最终在10-15分钟后进行性行为,即BNSTprTac1神经元释放的P物质通过Tacr1发出信号,在POATacr1神经元中诱导兴奋性LTP。而POA-Tacr1神经元的激活,又会引起奖励中枢伏隔核(NAc)释放出多巴胺。因此,这种性行为带来的快乐又使雄性小鼠渴望再次发生交配行为(图3)。

图3 P-Tacr1物质信号增强POA-Tacr1神经元的激活,促进雄性交配
四、强迫激活POA-Tacr1神经元克服了射精后的不应期
几乎所有的雄性哺乳动物,包括人类男性,都会有一种所谓的不应期,即射精后需要一段时间才能重新恢复性欲和能力。在该研究中小鼠的不应期为5天。而直接通过光遗传激活表达P物质受体的POA-Tacr1神经元,刚刚射精的小鼠只需不到1秒的时间就能够立刻重复交配行为,再次与雌性小鼠发生性行为。因此,POA-Tacr1神经元的激活能恢复交配欲望,将大约5天的不应期缩短到约1秒(图4)。

图4 POA-Tacr1神经元的激活减缓了射精后的不应期时间
总结:
该研究发现了一个神经环路,该环路将化学感觉输入连接到BNSTpr-Tac1神经元,后者支配POA-Tacr1神经元,POA-Tacr1神经元投射到调节运动输出和奖励的中心。雄性BNSTpr-Tac1在雌性识别后释放P物质,通过Tacr1激活POA-Tacr1神经元,从而启动交配。总之,该研究揭示了该神经环路区分性别、由化学感觉通路支配、执行交配而不是攻击的运动程序,并支配性冲动和奖励。此外,刺激这一环路,能够消除不应期,让雄性小鼠立即再次产生交配的欲望和行为。这些研究结果深入理解了性冲动和奖励的神经机制,为治疗性欲方面的问题提供了新的治疗途径,可能会催生出一种药物,作为性欲变阻器,能够抑制性欲亢进的男性大脑中的性环路,或者反之增强性欲缺乏的男性的性欲。