佳维斯(武汉)生物医药有限公司

3

手机商铺

qrcode
商家活跃:
产品热度:
  • NaN
  • 0.9000000000000004
  • 0.9000000000000004
  • 1.9000000000000004
  • 0.9000000000000004

佳维斯(武汉)生物医药有限公司

入驻年限:3

  • 联系人:

    朱老师

  • 所在地区:

    湖北 武汉市 洪山区

  • 业务范围:

    试剂、抗体、技术服务、耗材、实验室仪器 / 设备、论文服务

  • 经营模式:

    生产厂商 科研机构

在线沟通

公司新闻/正文

Ketamine快速抗抑郁关键作用机制

436 人阅读发布时间:2025-02-28 20:56

与传统抗抑郁药相比Ketamine起效迅速疗效持久可以在短短几小时内缓解抑郁症状,其作为近些年崛起的新型抗抑郁药获得了巨大的关注,被科学家们认为是临床精神病学领域近半个世纪最重要的发现但关于Ketamine抑郁的神经机制,以及其作用的靶点脑区仍未完全阐明。继2018年和2023年的两篇《Nature》长文阐明了Ketamine的快速和长效抗抑郁神经机制,共同提示了外侧缰核(LHb)在Ketamine的抗抑郁疗效中发挥了极其重要的作用2024年89日,浙江大学胡海岚教授团队《Science》杂志上发表题为Brain region–specific action of ketamine as a rapid antidepressant的研究论文,进一步回答了LHb为什么是Ketamine首先靶向的脑区,揭示了该脑区特异性作用的神经基础,并描述了从外侧缰核LHb到海马脑区之间路的联系。这一研究成果夯实了之前提出的LHb-NMDA受体为核心的Ketamine抗抑郁作用理论体系为优化Ketamine的临床用药策略及开发新型用药方案提供了理论指导。

一、Ketamine特异性抑制LHb神经元

神经信号的正常传导调控离不开NMDA受体的激活,当NMDA受体被过度激活,就可能导致抑郁症。Ketamine通过与神经元上的NMDA受体结合、抑制NMDA受体进而发挥治疗作用。NMDA受体在大脑中普遍分布,因此Ketamine在发挥其抗抑郁作用时是同时作用于全脑的NMDA受体还是特异性作用于某个关键脑区,进而启动下游的一系列反应最终实现其抗抑郁的作用效果未阐明。研究人员在慢性束缚应激CRS抑郁造模的小鼠上腹腔注射Ketamine(抗抑郁剂量10 mg/kg),给药后1小时分别对LHb与海马CA1区进行电生理记录来进行功能检测。实验结果显示,Ketamine能够特异性地抑制LHb神经元上NMDA受体介导的突触电流,而对海马椎体神经元上同类型电流的影响则微乎其微。为了进一步证实这一发现,研究团队在活体小鼠上进行了在体多通道记录实验。发现Ketamine注射后仅显著抑制了LHb神经元的放电活动,而对海马椎体神经元的电生理特性未产生影响。离体与在体电生理实验共同证明了Ketamine对NMDA受体的抑制作用具有高度的脑区特异性(图1)。

Ketamine快速抗抑郁关键作用机制
图1 抑郁小鼠全身注射Ketamine特异性抑制 LHb 神经元中的 NMDAR 电流,但不抑制海马 CA1 锥体神经元

二、Ketamine脑区特异性作用的神经机制
前述发现Ketamine作用于LHb脑区后,研究人员进一步探讨了其背后的神经生物学基础在抑郁小鼠中,研究人员观察到LHb神经元的活动性在抑郁状态下显著高于海马椎体神经元,研究人员因此可能是由于不同脑区神经元的活动性高低差异导致Ketamine作用特异性为进一步验证这一猜想,研究团队采用了化学遗传技术Gq对海马CA1神经元进行激活采用光遗传的NpHR调控对LHb神经元进行活动抑制。实验结果显示,这些操作成功逆转了两个脑区神经元对Ketamine的敏感性,证明了神经元活动性的变化能够影响Ketamine的作用效果。综上所述,Ketamine的脑区特异性作用机制是一个复杂的过程,它涉及Ketamine的活动性依赖特性、不同脑区神经元活动性的差异以及突触外NMDA受体储备的不同等多个方面这些因素的相互作用共同决定了Ketamine在特定脑区的显著效果(图2)。

Ketamine快速抗抑郁关键作用机制
图2  CA1的激活和LHb的抑制交换了它们对Ketamine阻断的敏感性

三、LHbKetamine作用的起始靶点脑区

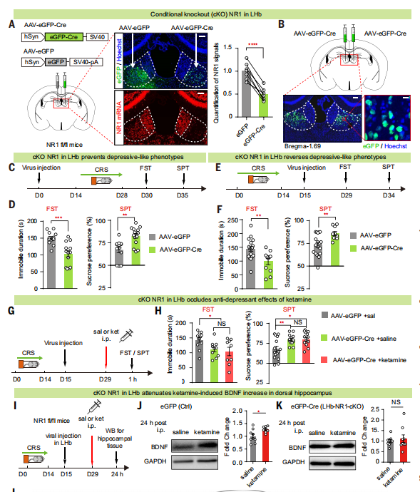
上述研究结果都提示了LHb的NMDA受体是Ketamine作用的潜在关键靶点研究人员通过转基因品系小鼠结合病毒的方式特异性敲除LHb神经元的NR1(NMDA受体的亚基)。通过CRS抑郁模型构建后,与对照鼠相比,基因敲除小鼠LHb-NR1-cKO表现出抗抑郁的行为学表型。且在敲除小鼠上,Ketamine不再具有快速抗抑郁的作用效果。该结果表明LHb的NMDA受体确实是Ketamine抗抑郁作用的关键靶点。

既往的一些研究提示了除了LHb这个脑区,还有一些其他的脑区参与了Ketamine的抗抑郁作用,研究过程也发现虽然Ketamine腹腔注射没有明显抑制海马神经元的NMDA受体,但是在海马引起了5-HTBDNF的升高。为了阐明KetamineLHb的抑制作用和其他脑区之间的联系,研究人员在LHb局部敲除NR1的小鼠上腹腔注射Ketamine,发现Ketamine原本在海马引起的5-HT和BDNF升高明显被抑制的。这一结果提示了LHbKetamine作用的起始脑区,其在海马引起的反应很可能是作为下游反应参与了Ketamine的抗抑郁作用(图3)。
 
Ketamine快速抗抑郁关键作用机制
图3 在LHb中局部敲除NR1具有抗抑郁作用,并阻断Ketamine的抗抑郁作用

结论:

该研究揭示了Ketamine的脑区特异性作用状态依赖的特点及机制解释。Ketamine在不同的脑区或不同的行为状态下产生不同的效应,这种差异效应的机制基础在于其使用依赖性阻断、局部神经活动水平及突触外受体储备量的综合作用,这些共同决定了Ketamine对广泛表达的NMDA受体的区域特异性作用。这项研究还探究了外侧缰核LHb脑区和其他脑区在Ketamine抗抑郁作用中的上下游联系。研究从药物特性的角度出发,为Ketamine的抗抑郁机制研究提供了独特的视角,为Ketamine的临床用药和新型抗抑郁药物的研发改造提供了理论指导。
 

上一篇

Science Advances | 诱发抑郁行为的一种关键分子和新的潜在抗抑郁治疗策略

下一篇

【客户文章】Sci Adv | 组织透明化结合电生理技术揭示唤醒麻醉行为关键环路

更多资讯

我的询价