3 年
手机商铺
公司新闻/正文
149 人阅读发布时间:2025-03-12 22:45
抑郁症是最常见的情绪障碍,由于病理机制不明而难以对其进行精准有效的治疗和干预。近年研究表明,抑郁症存在多种亚型,然而临床诊断至今仍缺乏客观的诊断标记。阐明抑郁症发病机制、精准鉴定抑郁症的生物标志物并进行亚型分型,将有助于减少治疗期间试错,实现精准治疗。
近期,东南大学张志珺教授团队在《Advanced Science》期刊上发表了题为“Microglia-Derived Vitamin D Binding Protein Mediates Synaptic Damage and Induces Depression by Binding to the Neuronal Receptor Megalin”的研究论文。该研究发现情感环路核心脑区前边缘皮层(PrL)小胶质细胞(MG)源性维生素D结合蛋白(VDBP)通过结合神经元受体巨蛋白(Megalin)介导下游SRC非受体型酪氨酸激酶信号传导通路,引起神经元和突触损伤,进而诱导抑郁样行为。揭示了VDBP介导的小胶—神经元交互作用作为抑郁症治疗靶标,这一发现为深入理解抑郁症的发病机制、开发靶向治疗策略提供了理论依据。
一、野生型小鼠、CUMS易感小鼠、CUMS抵抗小鼠的全脑VDBP蛋白表达
研究首先完成了VDBP在野生型小鼠的全脑mapping图谱分析,结果显示30个区域均表达VDBP蛋白,通过慢性不可预知温和应激(CUMS)诱导构建出CUMS易感小鼠、CUMS抵抗小鼠。相较对照组和CUMS抵抗小鼠,CUMS易感小鼠的核心脑区PrL区、海马、伏隔核、下丘脑的VDBP蛋白表达显著增加。进一步对易感小鼠PrL区分析发现,CUMS引起的VDBP mRNA和蛋白水平增加主要集中在小胶质细胞,而非神经元或星形胶质细胞,提示小胶质细胞源性VDBP在抑郁发生机制中的潜在作用(图1)。
图1 野生型小鼠、CUMS易感小鼠、CUMS抵抗小鼠全脑VDBP mRNA蛋白质的表达分析
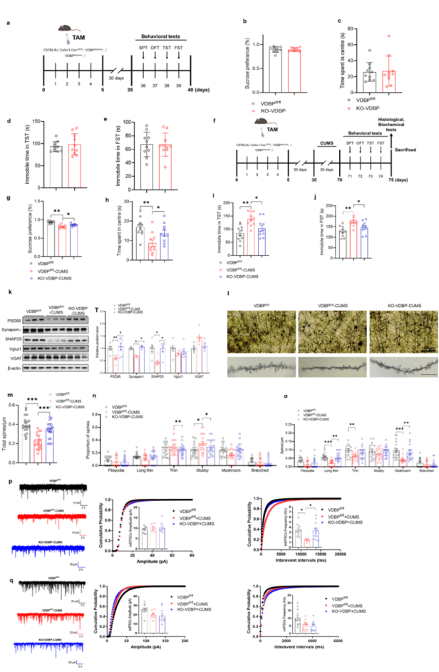
二、条件性敲除MG源性VDBP可发挥抗抑郁作用

图2 条件性敲除MG源性VDBP可发挥抗抑郁作用
三、MG源性VDBP通过结合神经元受体巨蛋白调控SRC信号通路导致突触损伤及抑郁样行为
已知循环中的VDBP作为配体,能与多种器官和组织中的细胞膜受体巨蛋白结合,通过增强细胞内吞作用激活多个下游信号通路,发挥关键的生物学效应。然而,VDBP与神经元受体巨蛋白的结合尚未被报道。为探索这一机制,作者通过GST Pull-down、邻近连接技术及荧光标记蛋白结合受体阻断实验,证实VDBP可直接结合神经元表面的受体巨蛋白。VDBP与Megalin结合后,显著影响下游SRC非受体型酪氨酸激酶信号传导通路,导致神经元凋亡和突触受损。值得注意的是,巨蛋白受体阻断剂RAP可逆转这一过程。为验证这一机制在体内的作用,研究团队靶向敲减小鼠PrL区神经元受体巨蛋白,结果显示,这一操作显著改善了MG源性VDBP过表达引起的小鼠对CUMS诱导的突触蛋白减少、树突结构损伤以及兴奋性突触后电流频率下降和最终的抑郁样行为。综上所述,MG源性VDBP通过结合神经元巨蛋白,影响下游SRC信号通路,进而引起神经元凋亡和突触损伤,最终导致抑郁样行为的产生(图3)。

图3 MG源性VDBP通过结合神经元受体巨蛋白调控SRC信号通路导致突触损伤及抑郁样行为
为进一步探究MG衍生的VDBP在CUMS期间是否倾向于影响特定神经元亚型从而诱导抑郁,作者对VDBP过表达小鼠和对照小鼠的PrL组织进行单细胞测序并发现抑制性神经元的比例显著增加;作者继而对PrL区域的脑切片进行了体外电生理功能检测。数据表明MG中VDBP的条件性基因敲除可以防止CUMS诱导的兴奋性/抑制性(E/I)失衡,并倾向于激活抑制性神经元;为进一步证实这一机制,作者采用了双光子测量技术,在体内动态监测抑制性神经元的激活状态。结果表明,MG衍生的VDBP可以显著激活GABA能神经元,并且MG中VDBP的靶向敲除可以逆转这种激活,从而发挥抗抑郁作用;综上提示,MG衍生VDBP倾向结合抑制性神经元受体巨蛋白,这一发现为进一步阐明PrL区MG源性VDBP靶向的神经元亚型及其下游投射参与抑郁发生的环路机制提供了实证(图4)。

总 结
本研究揭示了小胶质细胞源性VDBP在抑郁发生中的核心机制。作为小胶质细胞与神经元交互作用的关键分子,VDBP通过与神经元受体巨蛋白结合,介导下游SRC信号传导通路,进而导致突触结构功能损伤,最终引发抑郁。此外,研究还发现MG源性VDBP主要作用于抑制性神经元来介导抑郁症的发展。这些发现不仅丰富了我们对抑郁障碍病理机制的认识,也有助于实现更为精细的分型诊断和个体化治疗。