痴呆症的早期症状包括局部炎症细胞的激活、微血管系统的改变,以及在特定大脑区域出现少量初始淀粉样蛋白斑块。这种微小的区域变化很难用标准的组织学来识别,从而限制了疾病早期阶段的诊断和治疗。目前,组织透明化技术的新进展能对小鼠器官、全身甚至完整的人体器官等完整的生物组织进行荧光成像。组织透明化技术通过对组织透明后,用端激光扫描显微镜显示组织的细胞和亚细胞细节,在人工智能(AI)引导下进行图像分析,即使是细胞结构的微小变化也可以简易和快速地识别出。另一方面,空间蛋白质组分析方法正在积极开发,但大多数方法不是局限于分析少于100个蛋白质,就是局限于二维样本,或两者兼有。
2022年12月22日,德国Bhatia HS等人在《Cell》杂志上发表了题为“Spatial proteomics in three-dimensional intact specimens”的研究成果。该研究将全器官和全小鼠组织的透明化和成像与基于超高灵敏度质谱(MS)的蛋白质组分析相结合成功地分析了从整个小鼠或人体器官中分离出来的荧光标记的小靶区,以发现各种疾病模型中初始病理事件的空间分子图谱。作者将该方法称为透明化器官三维成像的MS(DISCO-MS)。为了便于样本提取,作者还开发了一种自动组织提取系统(DISCO-bot),用于更具挑战性的样本提取,如包括整个成年小鼠的身体和整个人体器官。本文以来自完整小鼠骨髓龛和来自人类心脏的免疫细胞富集组织的空间蛋白质组异质性研究为例。
一、基于MS的透明化组织的蛋白质组学
组织透明化过程是基于组织渗透和随后的不同生物分子(如水分子、脂质)的去除从而实现透明化,而该过程中组织蛋白质组是否保持完整还有待进一步确定。因此,作者首先对透明化组织的蛋白质组完整性进行研究,为此,作者对透明化的样品进行了蛋白质组学中关于蛋白质回收率和定性和定量重现性的蛋白质组学工作流程。为了增加信号的稳定性,作者还开发了vDISCO,使用荧光染料共轭纳米体来稳定和增强荧光信号。作者用DISCO和SHANEL方法分析和透明在福尔马林中保存超过5年的人脑组织。DISCO-MS在所有透明化条件下鉴定了5000多个蛋白质,与多聚甲醛(PFA)固定对照非常相似(R=0.91-0.96)。结果表明样品制备工作流程允许对透明化的小鼠和人类样本进行基于MS的蛋白质组分析,具有高深度和定量准确性,可与新鲜和PFA固定的对照样本相比较。在新鲜(非灌注)和透明化(灌注和固定)条件下的变异系数(CVs)低于0.2,这表明vDISCO透明化条件下的蛋白质组在定性和定量上与新鲜组织相似,并且在生物复制中具有高度的可重复性。被改变的蛋白质组是“血液微粒”蛋白质,因为新鲜的组织没有被灌注。其他的蛋白质组被定量和定性地保留了下来(图1)。

图1.透明化的啮齿类动物和人类组织的蛋白质组
二、vDISCO透明化的组织具有较高的蛋白质组产量
在建立了高质量和可重复的样品制备流程后,作者对位于三维水平的小靶组织区域(0.0005 mm3)做无偏蛋白质组分析,主要发现了三个方面的问题:
(1)对已透明化组织的可靠解剖方法;
(2)对已透明化的仅几纳克组织,进行深层蛋白质组分析;
(3)将小的组织区域重建一个完整的3D光片图像数据。
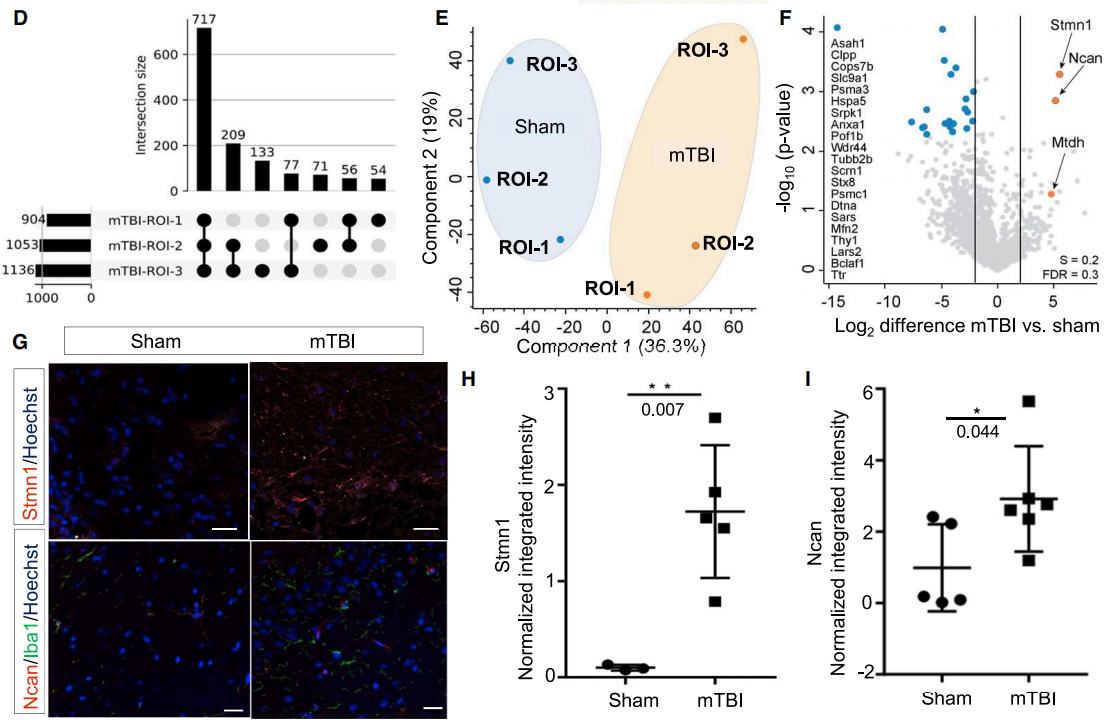
对于问题(1),作者逐步将透明化组织重新复水,并冷冻保存,再用激光显微解剖成0.0005 mm3的组织区域,然后在捕获离子迁移率质谱平台上进行蛋白质组分析,最后将2D LCM图像自动配准回3D光片图像,再观察感兴趣区域(ROIs)。作者对轻度创伤性脑损伤(mTBI)小鼠模型,使用DISCO-MS识别和分析包含离散局部炎症的脑区蛋白质组(图2)。研究结果表明,DISCO-MS是一种能获得已知空间位置的异质组织区域的蛋白质组学信息的方法。

图2. DISCO-MS显示了mTBI在全脑离散区域的影响
三、使用深度研究的可扩展的和强力的病理识别
对于阿尔茨海默病(AD)病理的早期标志之一--脑实质中淀粉样蛋白(Ab)斑块的积累,作者使用5xFAD小鼠模型(典型AD模型小鼠),先对抗体斑块的无偏检测,然后使用DISCO-MS进行同样无偏的蛋白质组分析。由于这些初始斑块的位置未知,作者用基于U-Net的网络架构在全小鼠脑扫描中快速可靠地识别所有Ab斑块。作者根据Allen脑图谱将72个主要脑区分组,绘制出27个疾病相关区域。分析发现形成初始斑块的主要脑区是海马后区、髓质区、小脑皮层分子层、纤维束、下皮带区、视觉区和海马。在疾病的后期(6个月),骨带下区和海马后区显示出更多的斑块(图3)。

图3.整个5xFAD小鼠大脑中斑块的深度学习分析
在5xFAD小鼠模型中识别早期抗体斑块后,我们从对照组小鼠的海马区和相应的脑区分离出4个ROIs(体积:0.0005 mm3),并对其进行基于MS的蛋白质组学研究。差异表达(DE)分析显示,许多特征良好的AD相关蛋白在5xFAD ROIs中富集,包括AD前体蛋白(增加32倍)和thimet寡肽酶(增加8倍)。作者进一步比较背侧和腹侧下丘的斑块区域和邻近非斑块区域,观察到了最初的斑块形成,与囊泡融合、囊泡转运和分泌途径相关的蛋白发生了显著的定量变化(图4)。

图4. DISCO-MS揭示了AD小鼠模型中的单斑块蛋白质组
四、通过DISCO-bot组织提取的大体积样本
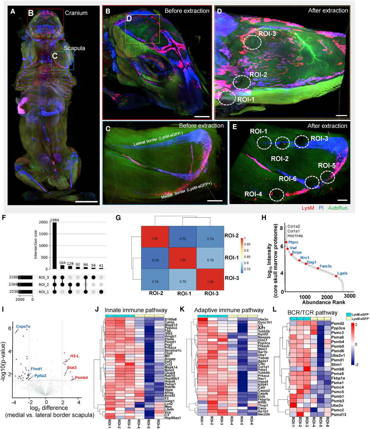
由于LCM的切片/成像不适用于整个小鼠的身体或整个人体器官等大规模样本,作者开发了DISCO-bot系统,使用活检针分离ROIs,用于后续的蛋白质组学分析。作者通过试验证明2%琼脂糖包埋更适合于稳定样品。另外,作者订制了3d打印鼠标支架适配器和针支架,选择18G和22G的针柱,以及进一步优化DISCO-bot,使其能与光片显微镜同时工作。由此产生的DISCO-bot系统可以在成像时从透明化的样本中提取小的组织区域,从而实现了对DISCO-MS的无损和可重复的组织分离(图5)。
图5.DISCO-bot可在成像时从大体积透明化样本中提取无破坏性组织
另外,作者使用vDISCO透明化LysM-eGFP小鼠,演示DISCO-bot在DISCO-MS中的实用性。通过全身成像,作者成功在空间上识别所有LysM-eGFP+细胞的位置,这些细胞大多出现在骨髓龛。然后用DISCO-MS分析分别从顶骨区和肩胛骨区选择的3个ROI和6个ROI。DE分析显示抗原分子H2-L、B细胞/T细胞受体通路相关蛋白和细胞因子信号蛋白(如信号传感器和转录激活因子3(Stat3))等参与炎症反应调节抗原的刺激的蛋白质显著上调(图6)。作者认为这些结果表明,DISCO-MS可以应用于端到端成像后的整个成年小鼠体,研究空间分子异质性和生物学多样性。
图6.在整个小鼠身体的骨髓龛上的DISCO-bot辅助的DISCO-MS
五、SHANEL透明化人心脏上冠状动脉的空间蛋白质组学研究
作者用右旋糖酐标记其血管,并使用SHANEL人体器官透明化方案透明整个心脏。用DISCO-bot从大斑块相关区域和无斑块相关区域分别提取6个ROI,再用DISCO-MS分析发现MYH10、MYH11、FGA、FGB和FGG等蛋白已经被调控(图7)。
图7.来自冠状动脉的动脉粥样硬化斑块的人类心脏透明化、成像和蛋白质组学
总结:
作者提出了一种空间无偏蛋白质组分析技术。该技术包括整个器官和生物体的完整三维成像数据,用DISCO-bot无偏识别和自动提取感兴趣的组织区域。值得注意的是,这里提出的DISCO-MS技术在整个器官的标记和透明化方法上是通用的。该方法也可以用染料和抗体等的层组织标记对感兴趣的抗原进行成像,作为整个器官进行成像,并进行基于MS的蛋白质组分析。