3 年
手机商铺
公司新闻/正文
203 人阅读发布时间:2025-08-29 17:37
edComm
文献阅读

天津医科大学付小兵院士团队在《MedComm》最近发表的研究揭示了糖尿病汗腺功能障碍的关键机制。研究首次证实,在糖尿病状态下,尽管汗腺组织结构保持完整,但缺氧微环境会通过破坏周围神经血管网络,导致"神经-血管-汗腺轴"信号传导异常,从而引发汗腺功能损伤。研究团队运用单细胞测序、组织透明化等先进技术,系统解析了内皮细胞-神经细胞-汗腺细胞的互作网络,并创新性地建立了体外汗腺细胞-神经细胞共培养模型(SNIM)验证这一机制。该发现不仅为理解糖尿病自主神经病变提供了新视角,更为开发针对微循环和神经营养的靶向治疗策略奠定了理论基础,对预防糖尿病足溃疡等严重并发症具有重要临床意义。
一、糖尿病泌汗功能障碍中的结构-功能分离现象
研究团队通过对比糖尿病足溃疡(DFU)患者与正常受试者皮肤样本,发现两组汗腺结构完整但DFU组显著缺失功能标志物ATP1a1表达,而结构标志物K18无差异,首次证实糖尿病状态下存在"汗腺结构-功能分离"现象(图1A-C)。进一步采用db/db小鼠模型研究发现,18周龄小鼠汗腺功能受损但结构完整,且伴随表皮神经纤维密度降低和排汗量减少。激光多普勒成像显示其足部整体灌注(ROI1)和汗腺区域灌注(ROI2)显著降低,揭示微循环障碍与泌汗功能障碍的直接关联(图1D-I)。该发现与既往研究一致:循环障碍可导致汗液生成减少,血管网络减少会削弱汗腺功能。

图1 糖尿病足溃疡(DFU)患者及糖尿病神经病变(DN)模型小鼠中汗腺(SGs)呈现"结构完整但功能受损"的特征。
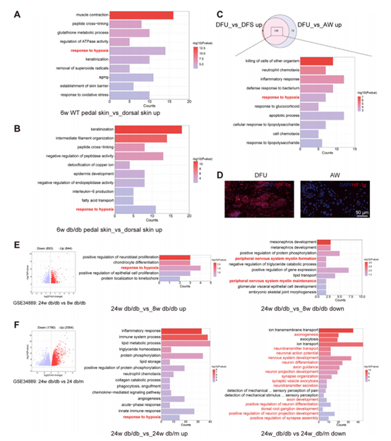
二、汗腺微环境、糖尿病足溃疡及糖尿病神经病变对缺氧呈上调反应
蛋白质组测序证实:正常小鼠足垫汗腺微环境(对比背部无汗腺区)及6周龄db/db小鼠汗腺均呈现缺氧响应基因显著上调(图2A-B),结合常压缺氧实验显示排汗率下降,首次建立"血管灌注不足→缺氧→汗腺功能障碍"的分子关联。GEO数据库分析(GSE80178)进一步揭示糖尿病足溃疡(DFU)组织较糖尿病足皮肤(DFS)和急性创伤(AW)组缺氧响应基因激活(图2C),且DFU汗腺HIF-1α高表达(图2D)。在神经层面,24周龄db/db小鼠坐骨神经缺氧通路显著上调(图2E中),而髓鞘形成、轴突发生及神经递质转运等关键功能基因抑制(图2E-F右);该损伤与神经内膜缺氧程度直接相关,其机制为毛细血管功能障碍导致神经元葡萄糖/脂肪酸氧化磷酸化受阻,最终通过"神经血管-汗腺轴"引发汗腺功能异常。该研究系统阐明了糖尿病中缺氧微环境通过损害神经能量代谢诱发汗腺功能障碍的级联机制。

图2 汗腺微环境、糖尿病足溃疡(DFU)及糖尿病神经病变(DN)对缺氧呈现应答性上调
三、小鼠汗腺神经网络高分辨率空间分布特征解析
通过组织透明化结合光片显微成像和共聚焦荧光成像技术,首次完整绘制出小鼠汗腺三维神经支配图谱,这部分工作由佳维斯(武汉)生物医药有限公司提供技术支持。采用三维免疫荧光染色技术,对足垫汗腺和神经结构进行特异性标记,并采用FDISCO透明方法实现足垫组织的充分透明化成像,成像结果发现:(1)汗腺分泌部与导管部均被高度连接的神经网络紧密包绕,其中导管螺旋段神经分布尤为密集(图3A,视频S1);(2)神经纤维呈现纵向延伸并广泛包绕导管的特征性空间分布模式(图3B-D)。该发现从解剖学层面证实了神经对汗腺的多维度调控基础,为理解"神经-汗腺轴"功能机制提供了关键结构依据。结合团队前期发现的汗腺三维血管网络特征,本研究完整揭示了汗腺微环境中神经-血管协同调控的立体架构。

图3 基于组织透明化技术的小鼠汗腺神经网络高分辨率三维分布图谱
四、糖尿病足溃疡患者与糖尿病神经病变小鼠模型的汗腺神经血管网络损伤
研究发现糖尿病状态下汗腺周围神经血管网络显著受损,表现为神经纤维和血管密度降低(图4A-D),与汗腺功能标志物ATP1a1表达下降直接相关。值得注意的是,汗腺结构标志物K18/K19/α-SMA保持完整(图S2),证实了"结构-功能分离"现象。组织透明化三维成像显示,db/db小鼠汗腺区神经血管网络破坏程度与人类DFU样本高度一致(图4B)这一发现强化了神经血管网络损伤与汗腺功能障碍之间的关联。

图4 组织染色与组织透明化技术共同揭示了汗腺周围神经血管网络的损伤
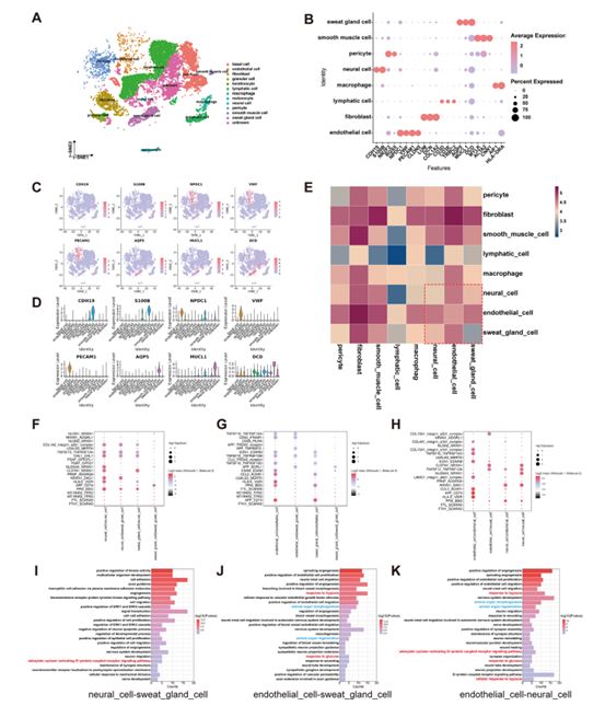
五、皮肤腺体细胞、神经细胞和皮肤腺体细胞与周围神经血管网络的紧密细胞间通讯
本研究通过单细胞RNA测序和细胞互作分析,揭示了皮肤腺体微环境中神经细胞(NCs)、内皮细胞(ECs)和皮肤腺体细胞(SGCs)之间复杂的通讯网络。研究发现,这些细胞通过特定的配体-受体对(如CDH19/S100B标记的NCs、NPDC1/VWF标记的ECs和AQP5/MUCL1标记的SGCs)建立密切的相互作用(图5A-D)。CellPhoneDB分析显示三类细胞间存在显著的通讯连接(图5E),GO富集分析进一步证实这些互作主要参与血管生成、神经系统发育以及对缺氧等病理状况的响应等关键生物学过程(图5F-K)。这些发现不仅阐明了皮肤腺体功能调控的细胞分子机制,更为理解相关病理条件下(如糖尿病)皮肤腺体功能障碍提供了新的理论依据。

图5 神经细胞(NCs)、内皮细胞(ECs)和汗腺细胞(SGCs)之间紧密细胞间通讯
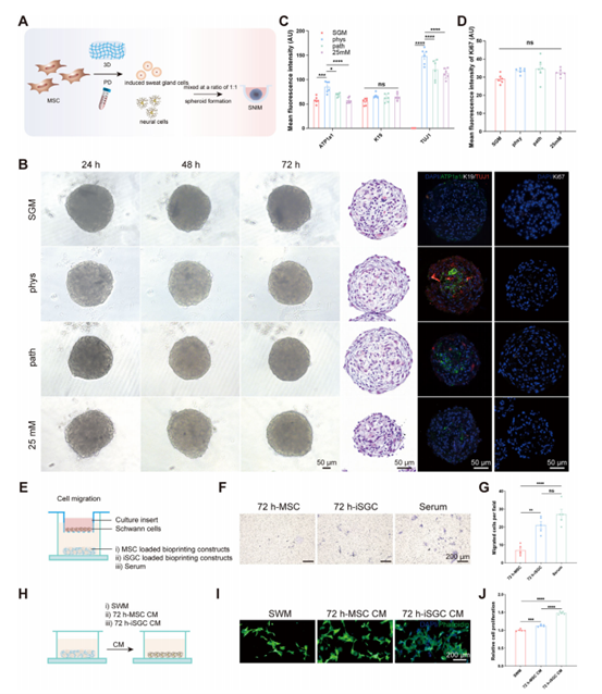
六、体外 SNIM 对 SGC 功能的神经支持作用的建议
通过构建汗腺细胞-施万细胞球体互作模型(SNIM),揭示了神经细胞对汗腺功能的直接支持作用及其在高糖环境下的损伤机制(图6A-D)。通过3D生物打印技术结合足底真皮匀浆诱导分化的汗腺细胞(iSGCs)显示:在生理条件下,施万细胞共培养显著提升汗腺功能标志物ATP1a1表达,而高糖处理则显著抑制该作用,但汗腺结构标志物K19及增殖指标Ki67均未受影响(图6C-D)。Transwell实验证实iSGCs通过旁分泌途径促进施万细胞迁移(图6E-G)和神经突生长(图6I),其条件培养基可显著增强施万细胞增殖(图6J)。这些发现不仅建立了研究神经-汗腺互作的新型体外模型(图S3-S5),更证实高糖通过非增殖依赖途径破坏神经对汗腺功能的支持作用,为糖尿病汗腺功能障碍提供了机制解释和治疗靶点(图6H)。

图6 体外汗腺细胞(SGC)与神经细胞(NC)相互作用的建模及功能验证
讨论
本研究通过整合多组学分析和创新模型构建,系统揭示了糖尿病状态下汗腺功能障碍的病理机制及其临床意义。研究发现,慢性高血糖诱导的缺氧微环境会破坏"神经-血管-汗腺"这一精密的三维调控网络,导致特征性的"结构-功能分离"现象。借助组织透明化技术和单细胞测序,研究人员首次在分子、细胞和组织层面描绘了糖尿病早期汗腺微环境中内皮细胞、神经细胞和汗腺细胞互作网络的紊乱特征,特别是G蛋白偶联受体信号通路和腺苷酸环化酶系统的异常激活。研究团队创新性地建立了汗腺细胞-施万细胞球体互作模型,证实高糖环境会通过氧化应激-线粒体功能障碍途径选择性损害神经对汗腺功能的代谢支持,而不影响细胞增殖和结构完整性。这些发现不仅解释了糖尿病自主神经病变早期出现的少汗/多汗症状,更为开发基于汗腺功能评估的无创诊断方法提供了理论依据,有望突破现有皮肤活检和角膜共聚焦显微镜的技术局限。
除此之外,研究还发现汗腺功能障碍与糖尿病神经病变的进展存在显著时序相关性,为临床早期诊断提供了特异性生物标志物窗口。从转化医学角度看,这项研究构建了从基础到临床的完整证据链:在机制层面阐明了高糖-缺氧-神经血管网络损伤的级联反应通路;在模型层面开发了具有临床预测价值的体外评估系统;在应用层面提出了基于汗腺功能分型的个体化治疗新范式。这些成果不仅深化了对糖尿病自主神经病变的认识,更为开发靶向修复神经血管网络的创新疗法奠定了基础。研究提出的"微环境重塑"治疗策略,通过联合改善局部微循环和神经营养支持,可能从根本上逆转糖尿病汗腺功能障碍的病理进程,为预防糖尿病足溃疡等严重并发症提供革新性治疗方案。未来研究将聚焦于开发特异性靶向治疗药物、优化无创评估技术,并通过多中心临床试验推动这些基础研究成果向临床实践转化。
总结
研究阐明了糖尿病患者汗腺分泌功能障碍的复杂机制。发现了重要的研究结果,包括汗腺微环境对缺氧的上调反应、神经血管 - 汗腺轴在糖尿病中的关键作用以及汗腺神经免疫调节(SNIM)的建立。这些新颖的见解有望为改善糖尿病患者的临床结局制定未来的治疗策略提供指导。