3 年
手机商铺
公司新闻/正文
333 人阅读发布时间:2025-09-04 09:44
背景介绍
肠道微生物群对宿主健康具有重要作用,参与营养吸收、维生素合成、代谢调节以及免疫系统的维持,其组成受遗传、饮食、年龄和环境等多种因素影响,而失调则与炎症性肠病、肥胖、糖尿病等多种疾病相关。越来越多的研究表明,心理状态(如压力、焦虑和抑郁)能够影响肠道微生物群的组成和功能,进而调节系统性免疫,例如压力模型会导致有益细菌(如乳酸杆菌)减少并增加感染风险,而益生菌干预则可改善相关症状。布隆纳腺作为十二指肠黏膜下层的黏液分泌腺体,在维持肠道微生物群平衡中扮演关键角色,而迷走神经则通过释放乙酰胆碱等神经递质调控其分泌活动。尽管已有研究揭示了心理状态与肠道微生物群之间的关联,但具体的大脑-肠道神经通路及其调控机制仍不清楚,尤其是布隆纳腺在其中的作用尚未深入探讨。

为了深入理解这一复杂的生理过程,德国马克斯普朗克生物控制学研究所的神经科学家Ivan de Araujo及其团队完成并发表了题为“Stress-sensitive neural circuits change the gut microbiome via duodenal glands”的文章,本研究旨在探究迷走神经如何调控布隆纳腺的活动,以及慢性压力如何通过这一通路影响肠道微生物群和免疫功能,通过多种实验方法揭示大脑-肠道轴的作用机制。研究假设迷走神经通过支配布隆纳腺调节乳酸杆菌等微生物的增殖,而慢性压力可能通过抑制迷走神经活动破坏这一过程,最终导致免疫功能下降。这一研究将为理解心理状态如何通过神经-肠道-微生物群轴影响健康提供新视角,并为开发针对压力相关肠道疾病和免疫失调的治疗策略提供潜在靶点。
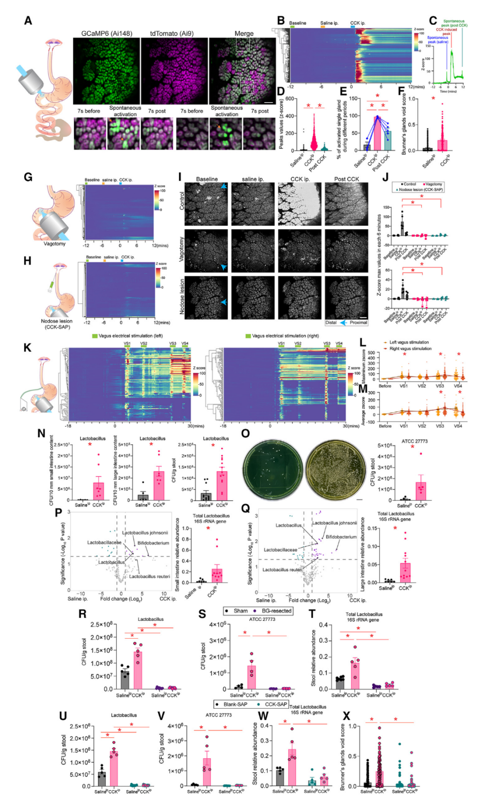
01 迷走神经信号通过布隆纳腺控制微生物群
本研究通过构建 Glp1r[GCamp6]转基因小鼠模型(布隆纳腺细胞特异性表达钙指示剂),结合活体成像技术(图1A),系统探究了迷走神经介导CCK(缩胆囊素)调控布隆纳腺活动的机制。实验分为四组:对照组(无处理)、CCK刺激组(腹腔注射10 mg/kg CCK)、迷走神经阻断组(膈下迷走神经切除VGx后给予CCK)及电刺激组(直接电刺激迷走神经)。结果显示:(1)CCK刺激诱导布隆纳腺细胞出现显著的钙离子瞬变(图1B-1E),钙信号呈近端至远端的时空传播模式,并伴随黏液分泌增加(图1F);(2)迷走神经阻断后,CCK的激活效应完全消失(图1G-1J),证明其依赖迷走神经通路;(3)直接电刺激迷走神经可复现钙信号激活(图1K),且右侧迷走神经的反应潜伏期显著短于左侧(图1L-1M),揭示神经支配的功能不对称性。该结果首次证实 CCK通过迷走神经-布隆纳腺轴触发钙依赖性黏液分泌,右侧迷走神经在信号传导中占主导地位。

图1 迷走神经信号通过Brunner腺体控制微生物群
在给予CCK后,布隆纳腺细胞内出现显著的钙离子瞬变,且钙信号时空模式显示其从十二指肠近端向远端传播,与腺体分布及功能一致。迷走神经阻断实验证实了该通路的关键作用:阻断后CCK诱导的钙反应完全消失,表明CCK通过迷走神经间接激活腺体而非直接作用。进一步的电刺激实验为神经调控提供了直接证据——刺激迷走神经可复现与CCK相似的钙瞬变。值得注意的是,右侧迷走神经刺激引发的钙反应速度快于左侧,提示左右迷走神经在神经纤维分布或解剖结构上存在功能差异。综上,CCK通过迷走神经通路(尤其右侧优势路径)激活布隆纳腺钙信号,进而调控黏液分泌,左右神经的功能差异为深入研究提供了新方向。
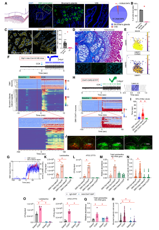
02 迷走神经传出纤维如何控制布隆纳腺的活动
本研究为阐明迷走神经传出纤维调控布隆纳腺活动的机制及其对肠道微生物群(尤其是乳酸杆菌)的影响,综合运用了单核测序和免疫组化等技术。实验证实迷走神经背侧运动核(DMV)发出的胆碱能纤维(ChAT阳性)通过突触连接密集且特异性地支配布隆纳腺(图2A-2D),而肠上皮杯状细胞无此支配。单核测序揭示布隆纳腺细胞是十二指肠中共表达黏蛋白基因Muc6和毒蕈碱受体M3基因Chrm3的细胞(图2E-2H),该受体是副交感神经调控外分泌的关键。功能研究表明,胆囊收缩素(CCK)给药或直接电刺激迷走神经均可快速诱发布隆纳腺细胞内钙离子瞬变(图2I-2J),且化学遗传学激活DMV神经元显著增加钙信号,而消融DMV神经元则抑制钙信号(图2K-2M)。CCK给药还显著增加十二指肠黏液层厚度,此效应依赖于迷走神经激活,因DMV神经元消融后消失(图2N)。综上,迷走神经通过直接支配布隆纳腺细胞,经胆碱能信号(作用于Chrm3受体)升高胞内钙离子浓度,促进Muc6黏蛋白分泌,形成的黏液层为乳酸杆菌增殖提供基质,从而调节肠道微生物群组成。这一机制为靶向迷走神经干预压力相关肠病和免疫失调提供了新思路。

图2 迷走神经传出神经控制Brunner腺体
03 布隆纳腺消融导致免疫缺陷综合征和肠道感染死亡率增加
本部分旨在探究布隆纳腺消融是否导致免疫缺陷综合征,并评估其对小鼠肠道病原体感染易感性及死亡率的影响。通过手术或二聚体毒素特异性消融腺体建立模型,随后口服致病菌诱导感染。实验发现:消融组小鼠出现体重显著下降、摄食量增加及高纤维食物偏好提升的代谢行为改变(图3B-3D);组织学显示胃扩张、脾脏萎缩及结肠黏膜淋巴滤泡代偿性增大(图3E-3H)。通过免疫荧光染色和组织透明化技术,对小鼠腹腔神经节的神经元活动水平进行了成像以及定量分析,发现小鼠腹腔神经节的 Fos 反应性明显增加;免疫功能分析证实脾脏B细胞数量及增殖标志物显著减少,引发免疫抑制;同时肠道病原体增殖量增加且死亡率显著上升,表明消融后感染易感性增强(图3M-3Q)。干预治疗显示,补充益生菌或黏蛋白可部分恢复免疫功能与肠道屏障,降低病原体感染死亡率(图3R-3W)。结论表明,布隆纳腺通过维持免疫稳态发挥核心功能,其缺失导致B细胞减少、脾脏萎缩及免疫缺陷综合征,进而削弱肠道防御机制;益生菌和黏蛋白则可通过调节菌群和增强屏障功能,成为潜在治疗策略。

图3 Brunner腺体消融导致免疫缺陷综合征,并因肠道感染而死亡
04 益生菌和黏蛋白可恢复缺乏布林纳腺动物的免疫功能并促进其存活
为探究益生菌和黏蛋白对布隆纳腺缺失小鼠的免疫修复作用及其对肠道菌群和屏障功能的影响,研究者对布隆纳腺消融小鼠进行了益生菌或黏蛋白干预(图4A)。实验结果表明:在免疫功能恢复方面,补充干预显著抑制交感神经活性(腹腔神经节Fos蛋白表达降低,图4B);脾脏重量和B细胞计数明显增加(图4C-4D),脾脏生发中心扩大(图4E-4F),证实系统性免疫增强;结肠黏膜淋巴滤泡(M-ILFs)体积增大(图4G-4I),表明黏膜免疫屏障功能提升。在肠道菌群与抗感染能力改善方面,肠道乳酸杆菌丰度显著上升,微生物群落多样性优化(图4M-4V);对肠道病原体的抵抗力增强:病原体增殖受抑(图4J-4K),宿主死亡率显著下降(图4L)。结论:益生菌和黏蛋白通过调节肠道微生物组成(促进益生菌定植、恢复菌群平衡),有效修复布隆纳腺缺失导致的免疫缺陷,增强肠道屏障功能,降低病原体感染风险及宿主死亡率。该发现为治疗压力相关性肠病和免疫失调提供了新策略,具有重要临床转化潜力。

图4 益生菌和黏蛋白恢复缺乏Brunner腺的动物的免疫功能并促进其生存
05 在缺乏布林纳腺的动物中,益生菌治疗可恢复免疫和代谢组学特征
布隆纳腺是肠道重要的免疫调节组织,其缺失可能导致免疫功能紊乱和代谢异常。本研究探讨了益生菌(如乳酸杆菌和双歧杆菌)是否能通过调节肠道微生物群,改善布隆纳腺缺失带来的不良影响。
实验采用布隆纳腺消融小鼠模型,并给予口服益生菌干预。通过流式细胞术(CyTOF)分析发现,布隆纳腺缺失会导致脾脏内B细胞、自然杀伤细胞(NK细胞)、中性粒细胞、单核细胞和树突状细胞数量显著减少,而益生菌治疗能有效恢复这些免疫细胞的数量,表明益生菌对免疫系统具有修复作用(图5A-5I)。
此外,蛋白质组学(Olink)检测显示,布隆纳腺缺失小鼠血浆中促炎细胞因子水平明显升高,提示存在系统性炎症反应。而益生菌干预后,这些促炎因子的水平显著降低,说明益生菌可能通过调节免疫反应减轻炎症(图5J-5S)。
在代谢方面,气相色谱-质谱联用(GC-MS)分析发现,布隆纳腺缺失会导致血浆短链脂肪酸(SCFAs,如乙酸、 propionic acid和戊酸)水平下降。短链脂肪酸是肠道菌群代谢的重要产物,具有抗炎和维持肠道屏障功能的作用。益生菌治疗后,这些代谢物的水平得到显著恢复,进一步证实益生菌能通过调控肠道菌群代谢改善宿主健康(图5T-5V)。
综合来看,本研究证明益生菌能够有效缓解布隆纳腺缺失引起的免疫缺陷和代谢紊乱,其机制可能与调节肠道微生物群、增强免疫功能和减少炎症反应有关。这一发现为益生菌在肠道相关免疫代谢疾病中的应用提供了理论依据,未来或可开发基于益生菌的干预策略,用于改善类似病理状态下的免疫功能失调。

图5 益生菌治疗可挽救缺乏Brunner腺的动物的免疫和代谢组学特征
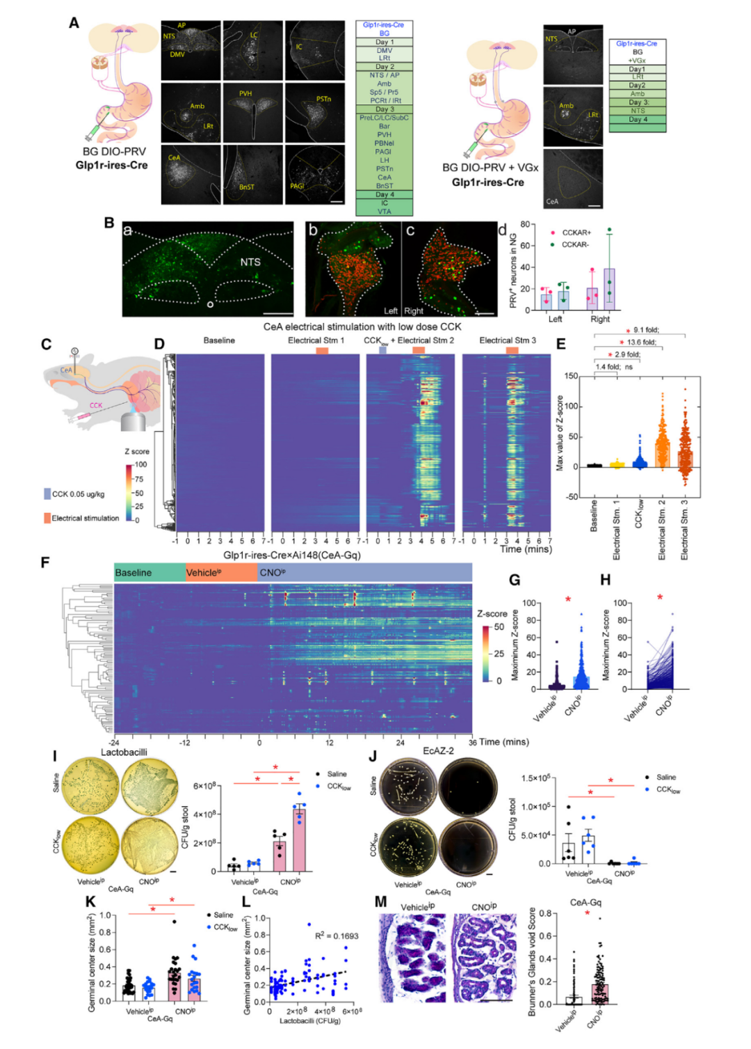
06 杏仁核中央核通过调节布林纳腺的分泌来控制肠道微生物组
这部分研究揭示了杏仁核中央核(CeA)通过迷走神经-布隆纳腺通路调控肠道微生物组的精细机制。研究发现,迷走神经背侧运动核(DMV)的纤维密集支配布隆纳腺,而肠上皮杯状细胞则不受此类神经支配,表明调控具有腺体特异性。病毒标记和免疫组化技术进一步证实,迷走神经与布隆纳腺形成功能性突触连接,且在人类十二指肠组织中同样存在这一神经支配模式,提示该通路在进化上保守(图6A-6D)。单核测序分析显示,布隆纳腺是十二指肠中高表达黏蛋白Muc6和毒蕈碱受体M3(Chrm3)的细胞类型,使其能够直接响应迷走神经释放的乙酰胆碱信号,从而调控黏液分泌(图6E-6H)。
在功能验证方面,CCK刺激或电刺激迷走神经均可快速诱导布隆纳腺细胞内钙离子瞬变,且潜伏期极短,证实神经调控的高效性(图6I-6J)。通过化学遗传学方法激活DMV神经元可显著升高腺体钙离子浓度,而消融DMV神经元则完全阻断CCK的效应,确立了DMV在该通路中的核心调控地位。进一步研究发现,CCK给药后,小鼠十二指肠黏液层厚度显著增加,但这一效应在DMV神经元消融后消失,表明迷走神经通过布隆纳腺直接调控黏液分泌的生理级联反应(图6K-6N)。
这一通路的发现具有重要的生物学和临床意义。布隆纳腺分泌的黏液为乳酸杆菌等益生菌提供了关键的增殖基质,而迷走神经的激活可特异性促进乳酸杆菌的定植,从而重塑肠道菌群结构。该研究阐明了“脑-肠轴”中“自上而下”的神经调控新机制,为压力相关的肠道疾病(如菌群失调、黏液屏障缺陷)提供了潜在的干预靶点,例如通过迷走神经刺激或靶向M3受体的药物调控肠道微环境。综上,本研究不仅揭示了CeA-DMV-迷走神经通路通过乙酰胆碱/M3受体轴精确调控布隆纳腺分泌的分子机制,也为神经调控免疫和菌群稳态的临床转化提供了理论依据。

图6 杏仁核中央核通过调节Brunner腺分泌来控制肠道微生物群
07 慢性压力抑制杏仁核 - 迷走神经 - 腺体回路,并介导压力诱导的肠道微生物组改变和免疫缺陷
本研究深入探讨了慢性压力如何通过抑制"杏仁核-迷走神经-布隆纳腺"神经回路来影响肠道微生物群稳态和宿主免疫功能。通过建立急/慢性束缚应激小鼠模型(急性12小时,慢性6天),研究发现慢性压力会显著抑制杏仁核中央核神经元电活动(图7A-7H),进而通过神经通路传导导致肠道菌群紊乱和免疫功能受损。
在微生物层面,慢性压力使肠道益生菌乳酸杆菌数量显著减少(图7I),并通过16S rRNA测序证实了微生物群落结构的整体改变(图7U-7BB)。在功能表现上,压力小鼠呈现肠道黏液层变薄、通透性增加(图7N-7T),致使病原体易定植增殖(图7J-7M),最终导致感染死亡率上升。值得注意的是,通过特异性激活杏仁核中央核或迷走神经背侧运动核可逆转上述所有负面效应。
这些发现揭示了慢性压力通过神经-免疫-微生物轴发挥作用的新机制:压力信号经杏仁核整合后,通过迷走神经调控布隆纳腺分泌功能,进而影响肠道黏液层完整性、菌群平衡及免疫防御能力。该研究为压力相关肠病治疗提供了新思路,提示靶向神经调控可能成为改善肠道微生态和免疫功能的新策略。

图7 杏仁核-迷走神经-腺体回路受到慢性应激的抑制,并介导应激引起的肠道微生物群改变和免疫缺陷
总结
综上所述,本研究揭示了迷走神经信号通过布隆纳腺调节肠道微生物群和免疫功能的机制,为理解心理状态如何影响肠道健康提供了新的视角,并为治疗压力相关肠道疾病和免疫失调提供了新的靶点。