3 年
手机商铺
公司新闻/正文
228 人阅读发布时间:2025-11-12 10:09
Cancer Cell
播散性肿瘤细胞(DTCs)可在远端器官维持非增殖性休眠状态多年,但其再激活与转移定植的外源性诱因尚不明确。

2025年7月3日,中国科学院上海营养与健康研究所胡国宏团队共同通讯在Cancer Cell(IF=44.5)在线发表题为“Chemotherapy awakens dormant cancer cells in lung by inducing neutrophil extracellular traps”的研究论文,该研究证实,化疗药物,包括阿霉素和顺铂,增强了休眠乳腺癌细胞的增殖和肺转移。
该研究开发了 DormTracer 系统,以实现休眠细胞的谱系追踪,并揭示化疗促转移的新机制:化疗 → 成纤维细胞衰老 → SASP因子(C3/CXCL1)分泌→ 中性粒细胞NETs 形成→ ECM重塑 → Integrin α3β1-FAK-ERK通路激活 → 休眠癌细胞增殖。这一发现为优化癌症治疗策略提供了重要依据。
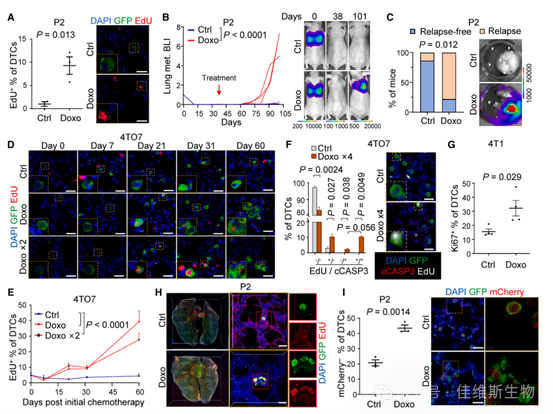
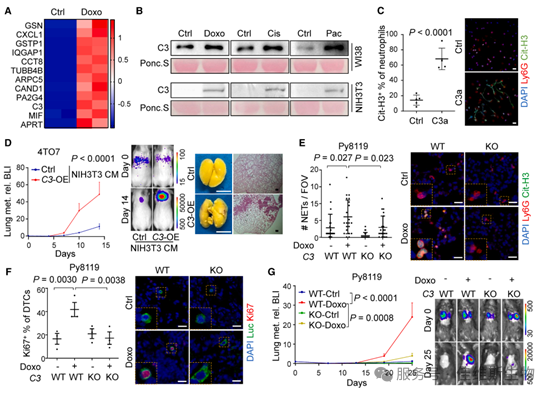
1、化疗会促进弥散性肿瘤细胞(DTC)的增殖,并增加乳腺癌的肺部复发风险
研究先从人乳腺癌系中分离出休眠型 P2 与转移型 P1 细胞。静脉接种后给予阿霉素,P2 组肺部增殖性 DTC 比例显著升高,并伴随更频繁且严重的肺复发。在 BALB/c 小鼠原位接种弱自发转移的 4TO7 模型中,阿霉素同样增强 DTC 增殖;反复化疗虽可诱导先前被激活的增殖 DTC 凋亡,但总体转移负荷未进一步降低。对于高转移性 4T1 模型,尽管其本身易转移,大部分肺 DTC 仍处静止状态,辅助化疗却进一步激活 DTC 并加速转移。为区分药物是直接杀伤还是通过微环境起效,作者预先给予阿霉素,7 天后接种 P2 细胞;接种后第 18 天,作者采用了三维免疫荧光标记和组织透明化三维成像技术(由佳维斯(武汉)生物医药有限公司提供技术支持),结果发现肺内增殖性 DTC 显著增多,提示化疗通过重塑肺部微环境促进休眠 DTC 逃逸与转移(图1)。

图1 化疗促进肺部休眠DTC的转移性生长
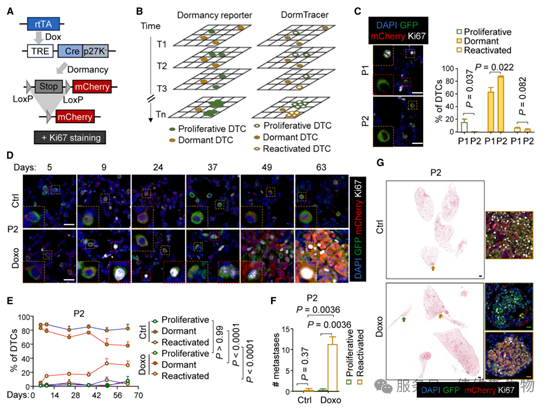
2、化疗诱导休眠DTC重新激活并引发肺部复发
为精确追踪休眠 DTC 的激活,作者设计了 DormTracer 系统,并在不同时间点监测经阿霉素预处理小鼠的 P2 DTC。结果显示,休眠 DTC 逐渐减少,再激活 DTC 持续增加;而未处理组中,休眠或增殖 DTC 的数量始终稳定。对转移灶的最终分析进一步证实,预处理组几乎所有病灶均源于再激活谱系,仅一例来自持续增殖。因此,化疗驱动的转移并非原有增殖 DTC 的扩增,而是休眠 DTC 被唤醒所致(图2)。

图2 化疗唤醒肺部休眠的播散肿瘤细胞
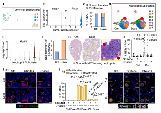
3、化疗促进肺部中性粒细胞胞外陷阱(NET)形成
作者在有或没有Dox治疗的小鼠的4T1正位肿瘤进行单细胞RNA测序,发现两组肿瘤,这些肿瘤可以分为三个亚簇,其中辅助治疗后观察到肺部存在更多的增殖性肿瘤细胞(亚簇3)和较少的休眠肿瘤细胞(亚簇1和2)。
分析了肺部免疫细胞,虽然化疗小鼠和未治疗小鼠的中性粒细胞总丰度相似,但中性粒细胞集群1消失了,而集群2在化疗后丰富。集群2中性粒细胞的一部分显示出NET标记Padi439的更高表达和NET形成途径的激活。在集群2中有6个子聚类高表达的Padi4,Dox处理后,形成NET的中性粒细胞丰度增加,表明,化疗诱导的NET形成。
为了评估NET在化疗诱导的DTCs重新激活中的作用,在Dox预处理和P2接种后,作者通过抑制NET的形成完全阻止了Dox对DTCs激活,同样,Dox化疗后用GSK484抑制NETosis显著抑制了肺部休眠4TO7 DTCs的激活,表明NET介导化疗对休眠调节的影响(图3)。

图3 化疗诱导的NETosis是DTC重新激活的关键
4、化疗诱导衰老的成纤维细胞激活肺的NETosis
该研究为了探究肺部分NETosis的形成机制,从小鼠骨髓中分离出的原发性中性粒细胞用Dox或Dox治疗癌细胞的条件培养基(CM)进行处理。与PMA相比,Dox或CM没有激活中性粒细胞。而在体内化疗的时,肺中的部分成纤维细胞呈现衰老的状态,并且这部分衰老的成纤维细胞分泌的 NETosis 相关因子增加,并且NET附近的衰老成纤维细胞数量也有所增加。并且经过药物治疗的WI38和NIH3T3细胞的CM也能够激活NETosis中性粒细胞(图4)。

图4 化疗诱导的衰老成纤维细胞激活NETosis
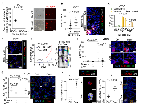
5、衰老的成纤维细胞诱导的 NET 通过整合素 α3β1 激活唤醒休眠癌细胞
该研究利用 Matrigel-3D 体系证实,衰老成纤维细胞可通过 NET 唤醒休眠癌细胞。实验显示,经 PMA 或阿霉素预处理的衰老 NIH3T3 细胞条件培养基(CM)均显著刺激 3D 环境中的 P2 细胞增殖;而 PAD4 抑制剂 GSK484 或 DNA 酶 I 可完全阻断该效应。小鼠实验进一步证明:静脉接种 4TO7 细胞后,每日尾静脉注射衰老 CM 可在早期诱导肺部 NETosis,促使休眠 DTC 重新进入细胞周期,加速肿瘤生长并增加转移灶数量。使用 ABT-263 清除衰老成纤维细胞后,阿霉素诱导的 NET 形成及 DTC 增殖均被抑制,转移效应随之消失,表明衰老成纤维细胞是化疗促转移的关键上游驱动。
机制层面,衰老 CM 上调中性粒细胞 NE 与 MMP9 表达;其诱导的 NET 在小鼠肺内切割 laminin-111,激活 P2 细胞 Integrin α3β1-FAK-ERK 轴。NE 或 MMP9 抑制剂可阻断 laminin-111 裂解、α3β1-FAK-ERK 信号传导以及 DTC 休眠唤醒,从而证实衰老成纤维细胞-NET-laminin-111-Integrin α3β1 信号轴介导化疗诱导的休眠逃逸与转移(图5)。

图5 衰老成纤维细胞促进NET形成并唤醒休眠肿瘤细胞
6、衰老成纤维细胞通过分泌蛋白诱导NET形成
作者使用质谱分析Dox处理的NIH3T3细胞的分泌组,发现补体C3、CXCL1和MIF在Dox、顺铂和紫杉醇处理后在NIH3T3和WI38中持续上调,为了验证这些对NETosis的影响,作者用小鼠重组C3a、CXCL1和MIF蛋白处理小鼠骨髓来源的中性粒细胞,并观察到了强效的NETosis。此外,NIH3T3和WI38中C3的过度表达增强了成纤维细胞CM诱导NETosis的能力,而C3aR和CXCR2的抑制剂可以抑制中性粒细胞的NETosis。作者进一步探究了C3对于肿瘤肺转移的影响,发现含有C3的CM显著增加了DTCs的肺转移,随后,作者敲除C3后发现C3缺失的成纤维细胞诱导NETosis的能力较弱。同样的Dox预处理增强了WT小乳腺癌细胞系Py8119的NET形成和肿瘤转移生长,但C3敲除的小鼠中Dox的作用减弱了(图6)。

图6 成纤维细胞分泌的C3增强NET形成并促进肺转移
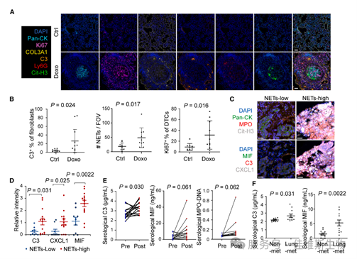
乳腺癌患者肺转移的IF染色表明,C3、CXCL1和MIF的表达水平都与NET形成呈正相关,并且C3和MIF以及NETs均可在患者血液中检测,且同一患者中化疗后折现蛋白水平升高。这些数据表明,化疗诱导的衰老成纤维细胞通过C3和其他SASP因子激活中性粒细胞,以促进休眠唤醒。

图7 C3、CXCL1 与 MIF 水平与 NET 形成及肺复发呈正相关
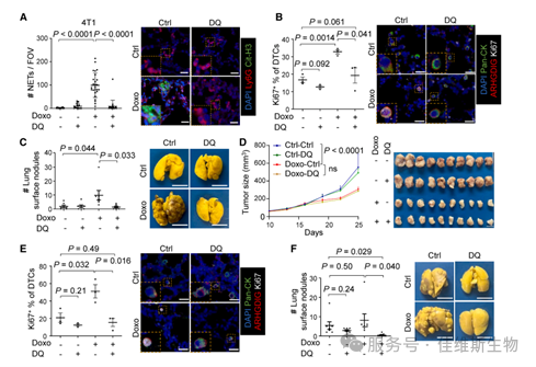
7、结合溶血剂的化疗可以改善以上的治疗不良反应
化疗诱导的衰老成纤维细胞是驱动 NET 形成与 DTC 再激活的关键上游节点。在 3D 模型中,DQ(衰老清除剂)与 Dox 联合处理的 NIH3T3-CM 不再具备唤醒 P2 细胞的能力;体内辅助化疗模型亦显示,DQ 可显著抑制化疗触发的肺部 NETosis 及 DTC 增殖,而对原发肿瘤体积或已形成的转移负荷无额外抑制。将 DQ 与化疗联合,可在不削弱抗肿瘤疗效的前提下阻断化疗促转移的副作用,为乳腺癌的防复发、防转移提供了可行的新策略。

图8 Dasatinib 联合槲皮素 (DQ) 与化疗协同,显著提升治疗效果
总结
化疗在杀伤增殖 DTC 的同时,通过诱导基质衰老和 NET 形成唤醒休眠 DTC,导致转移复发。DormTracer 首次在体内证实这一过程,并提出“化疗+DQ 衰老清除”的联合方案,既能抑原发瘤又能防远处转移,正在三阴性乳腺癌患者中开展 II 期临床验证。
为验证化疗对休眠癌细胞的影响,研究采用 先进组织透明化+3D成像技术,该技术由佳维斯(武汉)生物医药有限公司 提供。为进行全肺三维成像分析,实验中对小鼠肺组织样本中癌细胞进行特异性免疫标记,并采用EdU染色同步标记增殖细胞;经专用透明试剂处理使肺组织透明化,最终使用光片显微镜和共聚焦显微镜完成全肺组织以及局部区域的高分辨三维扫描成像,突破了传统病理的二维限制,为理解癌细胞休眠-苏醒动态提供了三维可视化证据。
关于佳维斯