3 年
手机商铺
公司新闻/正文
377 人阅读发布时间:2025-06-06 13:53
脊髓损伤(SCI)是一种严重的中枢神经系统损伤,会导致瘫痪,因为成年中枢神经系统(CNS)中受损的轴突无法再生。目前的治疗方法无法完全恢复受损脊髓的功能,因此开发新的治疗策略仍然是一个重大挑战。

2021年11月美国西北大学S. I. Stupp等人在science 杂志上发表的研究报道“Bioactive scaffolds with enhanced supramolecular motion promote recovery from spinal cord injury”,研究发现通过模拟细胞外基质(ECM)的生物活性支架可以促进组织再生。这些支架通过非共价相互作用形成超分子聚合物,整合了两种不同的正交生物信号—层粘连蛋白信号“IKVAV”(可促进神经干细胞向神经元的分化延伸轴突)和成纤维细胞生长因子2“FGF-2”(模拟肽YRSKYSWYVALKR,激活受体FGFR1,促进细胞增殖和存活),具有可调节的信号密度、高持久长度和快速生物降解性。
science
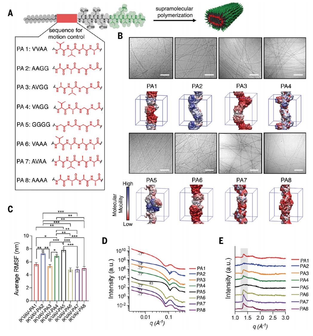
为了研究具有不同物理性质但展示相同两种信号的纳米纤维状超分子聚合物,研究者合成了一系列不同的 IKVAV 肽两性分子(PA),其中控制物理行为的四肽区域具有不同的缬氨酸(V)、丙氨酸(A)和甘氨酸(G)序列(IKVAV PA1 至 PA8)。选择这些氨基酸是因为它们会影响纤维内分子形成β-折叠结构的倾向,这种结构由于其氢键密度高而具有较高的分子间凝聚力。冷冻透射电子显微镜(cryo-TEM)显示,所有 IKVAV PAs 在水中经过超分子聚合后均形成了纳米纤维。此外,同步辐射小角X射线散射(SAXS)确认了丝状结构的形成,在 Guinier 区域的斜率范围为 -1 至 -1.7,除了 PA5(斜率为 -0.2),这表明其为丝状结构和球形胶束的混合物。这些模拟表明,PA2 纤维内的分子确实具有较高的内部运动能力,包括仅含有 G 残基的 PA5。广角X射线散射(WAXS)还揭示了所有 IKVAV PAs(除了具有高 RMSF 值的 PA2 和 PA5)中存在内部有序性(图1)。

图1 IKVAV 肽两性分子库
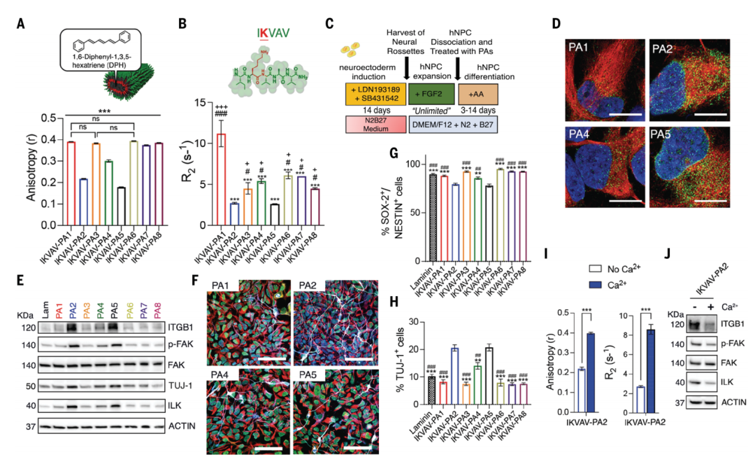
为了探究 IKVAV 肽两性分子(PA)之间的动力学差异,研究者通过将 1,6-二苯基-1,3,5-己三烯(DPH)包裹在 PA 纳米纤维内,进行了荧光去偏振(FD)测量,以测量内部疏水核心的微观黏度。正如预期的那样,PA2和PA5具有最低的各向异性值形成了最强的超分子运动组装体,其次是PA4和其它PA。为了确定 IKVAV PA 的生物活性,研究者将源自人类胚胎干细胞的人类神经祖细胞(hNPCs)分别用不同的 IKVAV PA 纤维溶液或重组蛋白层粘连蛋白进行处理。当 PA 纤维表面展示信号时,它们可以与细胞紧密结合并激活受体。首先利用针对活性形式的特异性抗体 HUTS4,研究了在 IKVAV PA 和层粘连蛋白存在时表达的跨膜受体β1-整合素(ITGB1)的激活情况,并且还验证了受体的细胞内信号传导通路的激活情况。
荧光共聚焦显微镜和WB分析显示,与其余的 IKVAV PA、IKVAV 肽、层粘连蛋白或鸟氨酸涂层(作为对照)相比,IKVAV PA2 和 PA5 诱导了更高浓度的活性 ITGB1 以及下游效应分子整合素相关激酶(ILK)和磷酸化焦磷酸酶(p-FAK)。尽管在 IKVAV PA 的处理下,hNPCs 上调了神经元形式的β-微管蛋白(TUJ-1+),但这种诱导在 IKVAV PA2 和 PA5(分别为 20.5 ± 1% 和 20.7 ± 1.2%)中最高,这两种超分子纤维最具动态性。此外,研究者还进行了体外实验,将最具生物活性的 IKVAV PA(PA2 和 PA5)与 5 mM CaCl2 混合后处理 hNPCs,已知 CaCl2 可以通过静电作用交联带负电荷的 PA 纤维。通过 FD 和 T2-NMR 实验证实,加入 Ca2+ 后抑制了超分子运动。当通过在培养基中加入 Ca2+ 离子减少超分子运动时,ITGB1 的激活及其下游细胞内通路(ILK 和 p-FAK-FAK)也随之减少。这些结果表明,在 IKVAV PA 的非生物活性区域的四肽氨基酸序列中引入突变后,动力学与体外生物活性之间存在强烈的正相关性(图2)。

图2 超分子运动对体外人源神经祖细胞(hNPCs)信号传导的影响
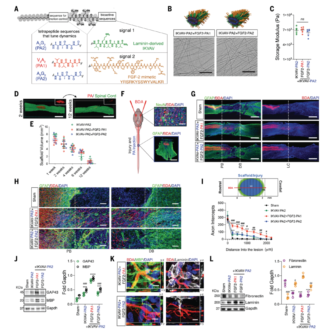
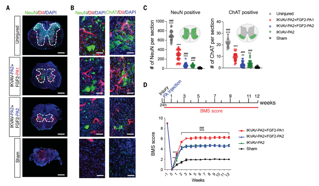
随后,进一步测试了双重信号纤维在体内促进脊髓损伤(SCI)后功能恢复的能力。鉴于 IKVAV PA1、PA3、PA4、PA6、PA7 和 PA8 在体外显示出较低的生物活性,研究者没有将这些 PA 与 FGF2 PA 结合使用。此外,研究者需要能够同时展示两种信号的纳米纤维,因此二元系统必须具有混溶性,并且在与生理液体接触后能够形成具有相似机械性能的水凝胶,尤其是在损伤部位注射后。只有 IKVAV PA2 与 FGF2 PA1 或 FGF2 PA2 混合时,既能混溶又能形成具有相似机械性能的水凝胶。此外,单独的 FGF2 PA 形成高度聚集的短纤维,这进一步导致了与其他 IKVAV PA(如 PA1、PA4 或 PA5)的不混溶性。具有相似机械性能的混溶且能形成凝胶的二元系统IKVAV PA2 与 FGF2 PA1 或 FGF2 PA2被用于体内实验。在损伤后 10 周对感觉运动皮层进行双侧注射生物素标记的葡聚胺(BDA),以追踪调节自主运动功能的皮质脊髓束(CST)。
研究者在所有 PA 和假手术(仅注射生理盐水)组中评估了损伤后 12 周的顺行标记的 CST 轴突再生。通过用 Alexa-647 (点击式)荧光染料共价标记 IKVAV 序列,对注射到病变脊髓中的 PA 进行降解研究。在 PA 注射后的不同时间点 (2 周、 4 周、 6 周和 12 周) 使用苯甲醇-苯甲酸苄酯 BABB透明化方案进行灌注透明化脊髓。透明化后,脊髓组织在 488 nm 处发出荧光,使用转盘式共聚焦显微镜进行重建,并使用 Imaris 软件进行分析。注射了与 FGF2 PA1 共组装的 IKVAV PA2(包含 V2A2 非生物活性域而非 A2G2)的小鼠表现出强大的皮质脊髓轴突再生,甚至超过了远端边界。最后,研究者确定了 PA 支架是否能在损伤后 3 个月诱导皮质脊髓轴突的再髓鞘化,并发现在损伤部位有高水平的髓鞘碱性蛋白(MBP),尤其是在 IKVAV PA2 + FGF2 PA1 中包裹再生轴突的部分(图3)。

图3 两种化学性质不同的肽两性分子(PA)支架在脊髓损伤(SCI)后表现出不同的皮质脊髓轴突生长效果
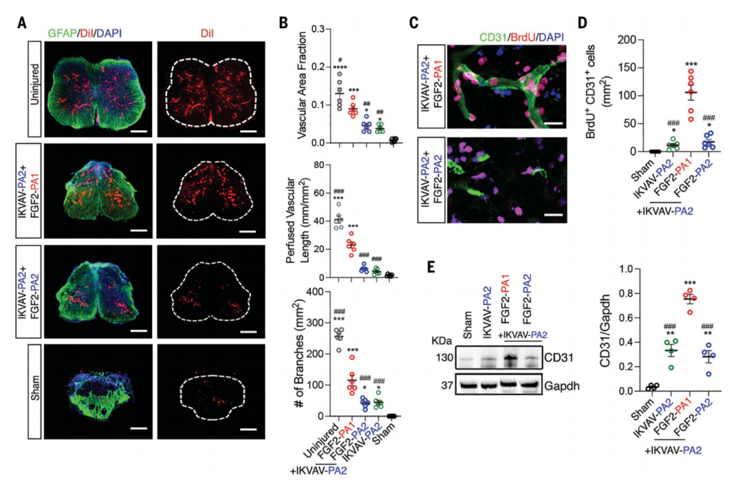
接下来,研究者进一步探讨了两种双重信号共组装体系对损伤部位血管生成的影响,这对于实现完全的解剖和功能再生至关重要。使用小鼠脊髓损伤模型,通过横断脊髓切片评估组织退化和血管生成情况。将不同PA支架(包括IKVAV PA2单独使用、IKVAV PA2与FGF2 PA2共组装、IKVAV PA2与FGF2 PA1共组装)注射到损伤部位,评估其对血管生成的影响。研究结果表明,IKVAV PA2 + FGF2 PA1共组装体系在促进血管生成方面表现最佳,显著增加了血管面积分数、血管长度和分支。这表明通过优化PA支架的化学性质,可以显著提高其在脊髓损伤修复中的效果(图4)。

图4 两种化学性质不同的肽两性分子(PA)支架在血管再生方面表现出差异
研究者还评估了两种双重信号共组装体系对神经元存活、脊髓回路的维持以及局部功能的影响。此前已有研究表明,天然 FGF-2 与脊髓损伤后神经元存活率的增加有关。在损伤后的 12 周内对所有组进行了 Basso 小鼠评分(BMS)开放式运动评分和通过足迹分析评估运动功能恢复,在损伤后 1 周及以后,所有 PA 组与假手术组相比均显示出显著且持续的行为改善。值得注意的是,在损伤后 3 周,接受最具生物活性共组装体系治疗的小鼠显示出显著的功能恢复。研究结果表明,最具生物活性的共组装体系(IKVAV PA2 + FGF2 PA1)在促进神经元存活、维持脊髓回路和改善局部功能方面表现最佳。这些数据表明,在双信号系统中观察到的神经元细胞存活和功能恢复与各自的非生物活性四肽的化学成分的差异有关(图5)。

图5 两种化学性质不同的肽两性分子(PA)支架在神经元存活和功能恢复方面表现出差异
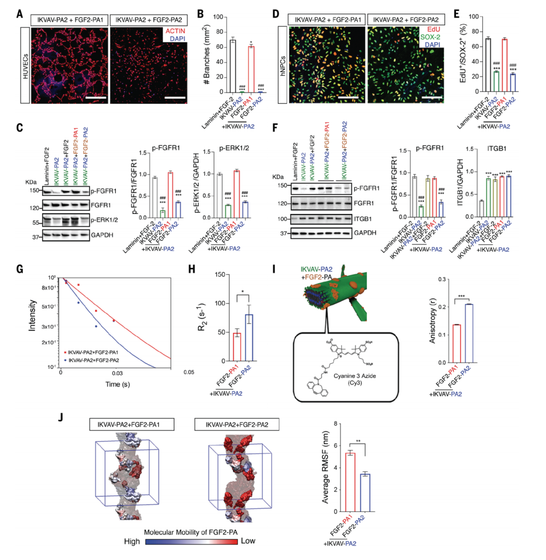
基于上述结果,研究者接下来利用体外实验,用人脐静脉血管内皮细胞(HUVECs)研究了两种共组装体系中 FGF2 信号的生物活性。如前所述,天然 FGF-2 可增强内皮细胞的增殖和网络形成。研究发现,在最具生物活性的共组装体系(IKVAV PA2 + FGF2 PA1)或 FGF2 蛋白上培养的 HUVECs 显示出广泛的分支和毛细血管网络的形成。WB 分析显示,经最具生物活性的共组装体系或天然 FGF-2 处理的 HUVECs 表达高水平的 p-FGFR1 和 p-ERK1/2,表明 FGF2 信号的细胞内信号传导通路被激活。在超分子运动和生物活性之间的相关发现的背景下,提示我们动力学结构设计有助于优化治疗性超分子聚合物的生物活性,可以通过调整分子的内部运动来优化分子集合的细胞信号传导。(图6)。

图6 两种具有不同超分子运动的肽两性分子(PA)支架在体外的细胞信号传导差异
总结
sum up
这篇研究不仅在材料科学和生物医学领域取得了重要进展,还为脊髓损伤的临床治疗提供了新的思路。通过调控超分子聚合物的物理性质,研究人员能够优化其生物活性,这为开发更有效的组织工程材料和再生医学策略提供了新的方向。未来的研究可以进一步探索这种超分子运动在其他组织再生中的应用,以及开发能够精确调控超分子运动的技术,以实现更好的治疗效果。