3 年
手机商铺
公司新闻/正文
515 人阅读发布时间:2025-07-01 18:04
近年来,肥胖已演变为全球性的健康危机。要突破当前肥胖治疗的瓶颈,我们必须深入探究其背后的生物学机制,从而开发出超越单纯限制饮食的新型干预策略。现有疗法过度依赖食欲抑制途径,这种单一作用模式往往会触发机体的代偿性代谢调节——在减少能量摄入的同时降低能量消耗,最终形成"节食-代谢下降-体重反弹"的恶性循环。即便如司美格鲁肽等新型GLP-1受体激动剂,也难以避免停药后的体重回升现象。
值得注意的是,能量代谢调控在肥胖发生发展中具有独立于摄食行为的重要作用。特别是在某些肥胖亚型中,能量消耗水平的维持可能比单纯控制进食量更具临床意义。因此,理想的肥胖治疗方案应当双管齐下:在适度控制能量摄入的同时,更要注重提升和维持机体的能量消耗能力,这样才能实现长期稳定的体重管理。
2024年8月28日,牛津大学Ana Domingos团队在期刊《Nature》上发表了题为“Sympathetic neuropeptide Y protects from obesity by sustaining thermogenic fat”的研究论文。这项研究发现,由交感神经产生的外周神经肽Y(外周NPY),对体重的影响与大脑中的中枢神经肽Y(中枢NPY)相反。外周NPY通过维持产热脂肪组织,将能量转化为热量,而不是储存下来,从而在不影响食物摄入的情况下发挥抗肥胖作用。
这项研究提示我们,能量消耗可能比食欲在维持体重发挥更重要的作用,靶向调控能量消耗的特定机制可能成为治疗肥胖的关键,例如直接操纵促进脂肪燃烧而不减少食物摄入的交感神经元。
一、白色脂肪和棕色脂肪中存在NPY+交感神经支配
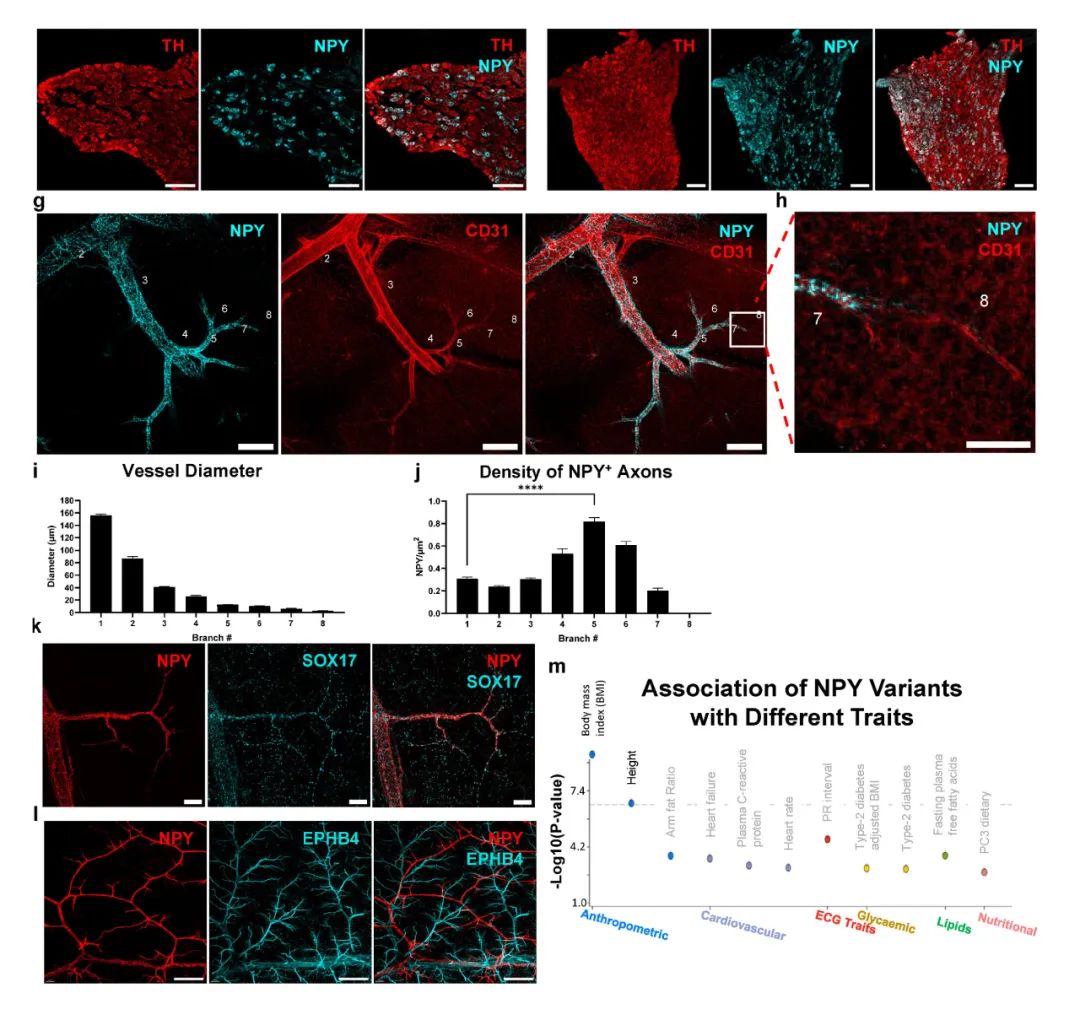
研究者们基于公开的单细胞RNA测序结果分析,发现交感神经节中仅有两个神经元亚群高表达神经肽Y(NPY),并通过颈上神经节和星状神经节的免疫荧光共染实验,发现其中约40%的酪氨酸羟化酶(TH)阳性交感神经元同时表达NPY。随后,研究者们利用三维免疫染色和组织透明化成像技术对腹股沟白色脂肪组织(iWAT)的神经血管进行三维可视化,发现NPY阳性轴突占全部标记交感神经的32.4%,而单纯TH阳性轴突占59.3%(图1c-f),且NPY阳性轴突显著倾向于支配CD31阳性内皮区域(图1g)。这种分布特征同样也存在于肩胛间棕色脂肪组织(iBAT)。此外,通过进一步的成像分析,研究者们发现NPY阳性轴突主要支配第五级血管分支(密度峰值),而完全不支配第八级分支。通过动脉/静脉特异性标记(SOX17/EPHB4)共染,我们明确NPY阳性轴突选择性支配SOX17阳性小动脉,不支配EPHB4阳性静脉。
图1. NPY+神经存在于白色脂肪和棕色脂肪

图2. NPY+神经与血管的位置关系
二、NPY1R+血管周细胞是产热脂肪细胞的祖细胞
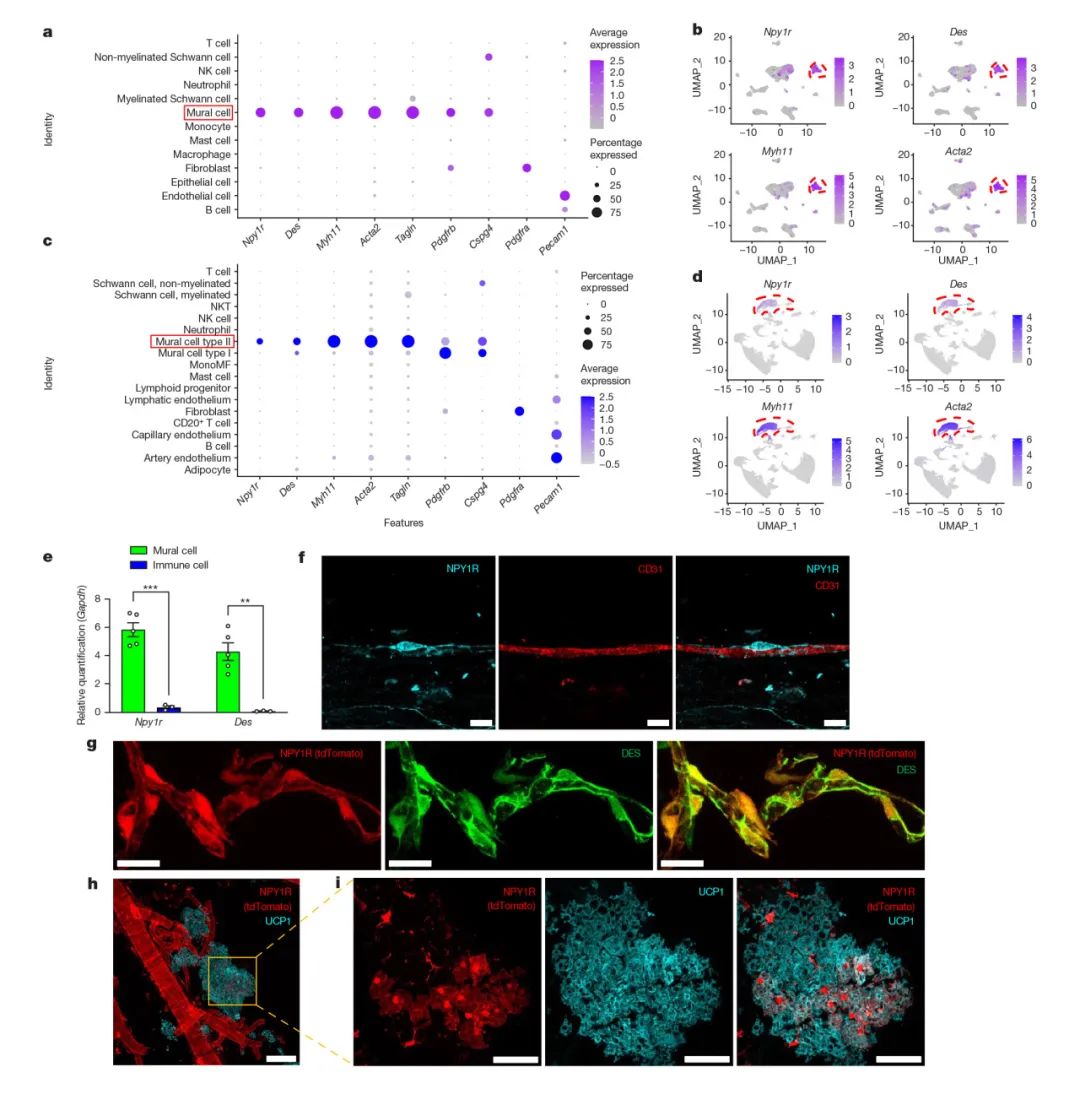
随后,研究者们探究了脂肪组织中作为NPY+轴突突触后靶标的血管周细胞类型。通过iWAT和iBAT的单细胞RNA测序数据集进行重新分析,发现转录水平上NPY1R在壁细胞中高表达,并且可以作为iWAT和iBAT内壁细胞的可靠标记物(图3a-d)。同时,研究人员在蛋白质水平上也验证了壁细胞中NPY1R的存在,他们解剖脂肪组织毛细血管并进行CD31与NPY1R共染色,观察到NPY1R+细胞包绕毛细血管的形态特征,并且NPY1R与多种壁细胞标记物(DES、αSMA及NG2)共定位现象。上述发现证实壁细胞是NPY+轴突的作用靶点且表达NPY1R(图3e-f)。
为了进一步证明NPY1R+血管周细胞在生理条件下是产热脂肪细胞的前体细胞,研究者们对Npy1r Cre;Rosa26tdTomato小鼠iBAT组织进行解偶联蛋白1(UCP1)免疫标记。通过这种谱系追踪方法,他们观察到血管周细胞和部分UCP1+脂肪细胞均呈现NPY1R-tdTomato双标记(图3h,i)。鉴于脂肪细胞本身不表达Npy1r基因,这些NPY1R-tdTomato+/UCP1+产热脂肪细胞应溯源至NPY1R+血管周细胞。同时发现NPY1R-tdTomato仅标记iBAT和iWAT中多房性的UCP1+脂肪细胞,而不标记UCP1-单房性白色脂肪细胞(补充图3a-c),这表明NPY1R特异性表达于产热脂肪细胞的前体细胞。最后得出NPY1R+血管周细胞是产热脂肪细胞的祖细胞。

图3. NPY1R+血管周细胞是产热脂肪细胞的祖细胞
三、NPY交感神经调控血管通透性
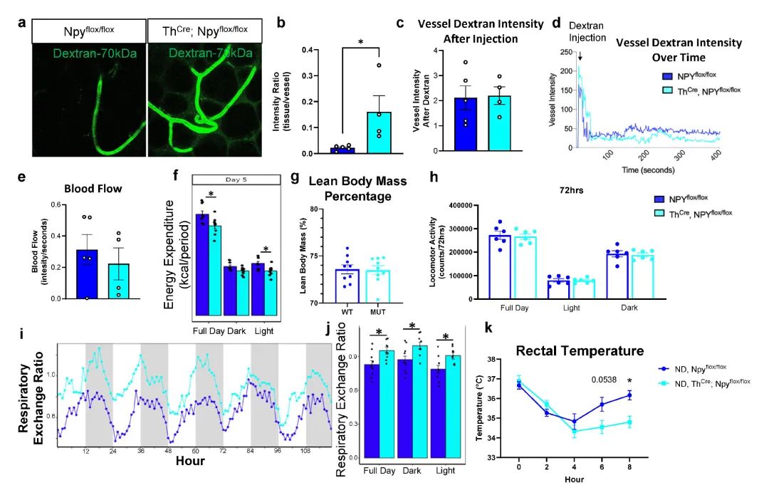
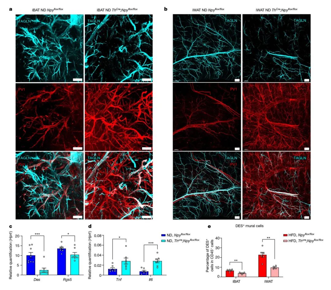
为验证NPY神经是维持体内血管周细胞存活必要条件,研究者们构建了ThCre;Npy flox/flox小鼠,特异性敲除交感神经元中的NPY,并且发现转基因小鼠的交感神经元NPY缺失会导致正常饮食(ND)小鼠iBAT中血管周细胞标志物下调(图4c),而且正常饮食与高脂饮食(HFD)小鼠iBAT及iWAT中血管周细胞耗竭(图4a,b、4e)。
鉴于血管周细胞对维持血管完整性具有关键作用,PV1染色显示ThCre;Npy flox/flox小鼠iBAT与iWAT中血管通透性显著增加(图4a,b)。我们进一步采用活体成像技术,通过静脉注射70kDa右旋糖酐评估附睾WAT的血管渗漏情况。实验显示突变小鼠实质组织中70kDa右旋糖酐外渗增加(扩展数据图9a-d),而血流动力学参数维持不变(扩展数据图9e)。
与增加的血管渗透性一致,我们观察到经ND处理的ThCre;Npy flox/flox小鼠的肩胛间棕色脂肪组织(iBAT)中促炎基因表达上调(图4d),且其iBAT与腹股沟白色脂肪组织(iWAT)均出现免疫浸润增加现象(扩展数据图8d)。这些结果证实,神经肽Y(NPY)对维持脂肪组织中壁细胞稳态、防止免疫细胞浸润具有重要作用。
图4.交感神经元NPY缺失血管周细胞标志物下调
图5. 血管动力学检测
四、NPY具有预防肥胖的作用
针对"脂肪组织中交感神经轴突局部释放的神经肽Y(NPY)能维持壁细胞池并参与能量稳态调节"这一假说,研究者们对Th-Cre;Npy flox/flox小鼠的代谢特征进行了研究。研究发现:正常饮食的瘦型Th-Cre;Npy flox/flox小鼠出现iBAT白化肿大的现象(图6a,g),其产热功能受损表现为产热基因表达水平降低(图6b)。在禁食状态下,Th-Cre;Npy flox/flox小鼠iBAT温度较低且14小时禁食期体重损失较少,提示其处于节能状态(图6d,e)。由于产热能力缺陷和能量消耗减少的累积效应,正常饮食的ThCre;Npy flox/flox小鼠在30周龄时出现成年期肥胖,脂肪沉积量显著高于WT小鼠(图6f-i)。高脂饮食喂养时,该模型小鼠在不增加摄食量的情况下比WT小鼠更早、更快出现肥胖(图6j,k)。此外,高脂饮食处理的ThCre;Npy flox/flox小鼠脂肪沉积显著增加(图6l,m),其iBAT中脂滴平均体积更大(图6n)。最后,这种代谢表型具有性别普适性——高脂饮食喂养的雌性ThCre;Npy flox/flox小鼠较Npy flox/flox对照组也表现出更重的体重、白色脂肪组织和iBAT质量。综上,本研究证实脂肪组织交感神经元来源的NPY是维持能量消耗和瘦体状态的关键因素。

图6.交感神经元中NPY的缺失对肥胖的影响